Categories: All - senado - constituição - proposta - votação

by Denílson Alves 16 years ago

330

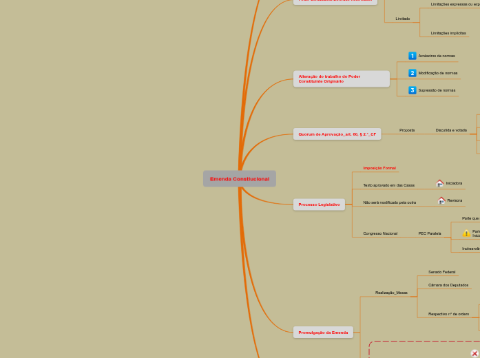
Constitucional_Espécies Normativas_Emenda Constiucional

Processo Legislativo

Constitucional_Espécies Normativas_Emenda Constiucional

Emenda Constiucional

Proposta de Emenda rejeitada ou havida por prejudicada

Matéria_não pode ser objeto de nova apresentação_mesma sessão legislativa

Promulgação da Emenda

Cumprimento de todos os requisitos formais
Publicação_Congresso Nacional
Sanção_Veto Presidencial
Realização_Mesas
Respectivo n° de ordem

Poder Constituinte Derivado

Quantidade de vezes que a CF sofreu alteração

Desde a promulgação

Númeral indicativo

Senado Federal

Processo Legislativo

Congresso Nacional
PEC Paralela

Inobservância deste princípio

Vício de inconstitucionalidade

Parte da PEC que foi modificada_retorna à Casa Iniciadora

Parte que não foi modificada_Promulgada

Não será modificado pela outra
Revisora
Texto aprovado em das Casas
Iniciadora
Imposição Formal

Quorum de Aprovação_art. 60, § 2.°_CF

Proposta
Discutida e votada

3/5 dos votos dos respectivos membros

2 Turnos

Câmara dos Deputados

Sendo Federal

Alteração do trabalho do Poder Constituinte Originário

Supressão de normas
Modificação de normas
Acréscimo de normas

Poder Constituinte Derivado Reformador

Limitado
Limitações implícitas
Limitações expressas ou explícitas

Materiais

Circunstanciais

Formais ou procedimentais

Condicionado

Resultado do Poder Constituinte Derivado Reformador