Categories: All - portafolio - planificación - metodología - evaluación

by Alina Johana Rivas Ramírez 5 years ago

482

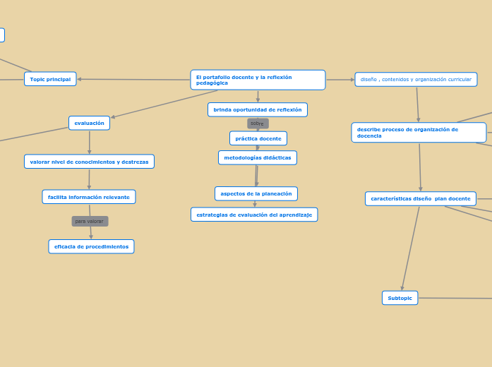
El portafolio docente y la reflexión pedagógica

El portafolio docente y la reflexión pedagógica

El portafolio docente y la reflexión pedagógica

evaluación

Tipos

Inicial

determina situación de los estudiantes antes de iniciar

proceso

integrada en el proceso de enseñanza y aprendizaje

final

consigue información sobre nivel de competencia personal

valorar nivel de conocimientos y destrezas
facilita información relevante

eficacia de procedimientos

Topic principal

adquisición de competencias y habilidades
estrategias didácticas
participación activa del alumnado

diseño , contenidos y organización curricular

describe proceso de organización de docencia
características diseño plan docente

Subtopic

diseño flexible

necesidades, intereses y experiencias del alumnado

adaptable a circunstancias del momento

falta de participación de maestros noveles

objetivos planificados genéricos

conocer programa de la asignatura

programación de las asignaturas
planificación

importante para proceso de enseñanza-aprendizaje

diseño

brinda oportunidad de reflexión

estrategias de evaluación del aprendizaje
metodologías didácticas
aspectos de la planeación
práctica docente