Categories: All - dualismo - sociedad - educación - enfoques

by Rosario Ordaz 8 years ago

886

Enfoques de la Educación Especial

Enfoques de la Educación Especial

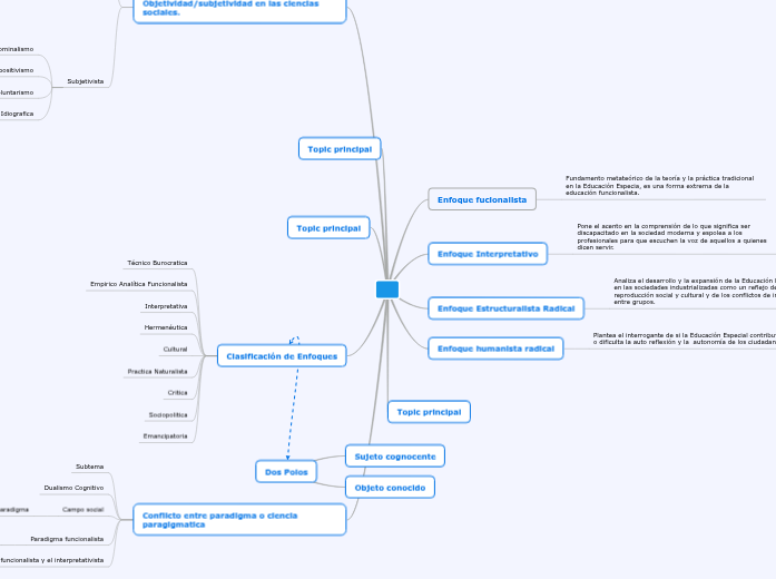
Dos Polos

Objeto conocido

Sujeto cognocente

Conflicto entre paradigma o ciencia paragigmatica

Paradigma funcionalista y el interpretativista
Fenomenología, Etnografia Hermenéutica ,
Paradigma funcionalista
Paradigma radical en su doble versión estructuralista y humanista
Campo social
Cambio de compromiso con un determinado paradigma
Dualismo Cognitivo
Subtema

Clasificación de Enfoques

Emancipatoria
Sociopolitica
Critica
Practica Naturalista
Cultural
Hermenéutica
Interpretativa
Empirico Analítica Funcionalista
Técnico Burocratica

Objetividad/subjetividad en las ciencias sociales.

Subjetivista
Idiografica
Voluntarismo
Antipositivismo
Nominalismo
Objetividad/subjetividad en las ciencias sociales
Nomoletica
Determinalismo
Psitivismo
Realismo
Objetivista
Metodología
Naturaleza Humana
Epistemología
Ontología
Supuesto Metateórico

Topic principal

Enfoque humanista radical

Plantea el interrogante de si la Educación Especial contribuye o dificulta la auto reflexión y la autonomía de los ciudadanos.

Enfoque Estructuralista Radical

Analiza el desarrollo y la expansión de la Educación Especial en las sociedades industrializadas como un reflejo de la reproducción social y cultural y de los conflictos de intereses entre grupos.

Enfoque Interpretativo

Pone el acento en la comprensión de lo que significa ser discapacitado en la sociedad moderna y espolea a los profesionales para que escuchen la voz de aquellos a quienes dicen servir.

Enfoque fucionalista

Fundamento metateórico de la teoría y la práctica tradicional en la Educación Especia, es una forma extrema de la educación funcionalista.