Categories: All - estrés - soledad - depresión - vulnerabilidad

by laura castellanos 4 years ago

330

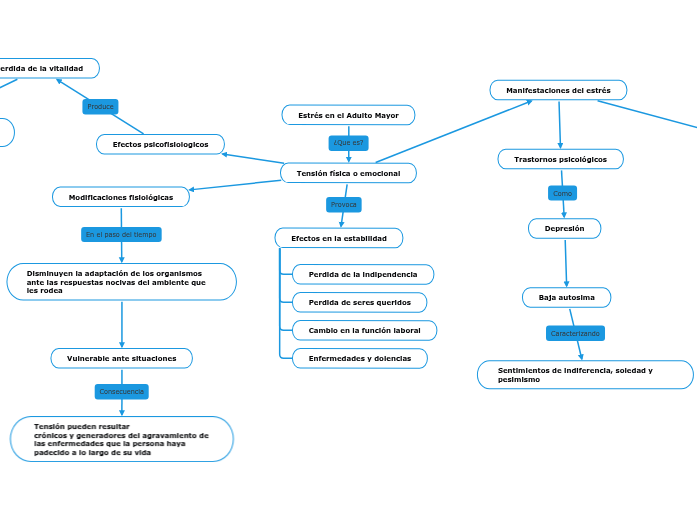
Estrés en el Adulto Mayor

Estrés en el Adulto Mayor

Estrés en el Adulto Mayor

Tensión física o emocional

Manifestaciones del estrés
Presencia de determinadas variables provenientes de la adultez temprana como sintomatología

Variables sociales

Variables personales

Escasos recursos económicos

Trastornos psicológicos

Depresión

Baja autosima

Sentimientos de indiferencia, soledad y pesimismo

Efectos en la estabilidad
Enfermedades y dolencias
Cambio en la función laboral
Perdida de seres queridos
Perdida de la indipendencia
Modificaciones fisiológicas
Disminuyen la adaptación de los organismos ante las respuestas nocivas del ambiente que les rodea

Vulnerable ante situaciones

Tensión pueden resultar crónicos y generadores del agravamiento de las enfermedades que la persona haya padecido a lo largo de su vida

Efectos psicofisiologicos
Perdida de la vitalidad

Bajo algunas condiciones de intensidad produce un daño neurobiologico

Deterioro cognitivo