Categories: All - metabolismo - nutrição - excreção - alimentação

by Lais Yukari Tomita 4 years ago

500

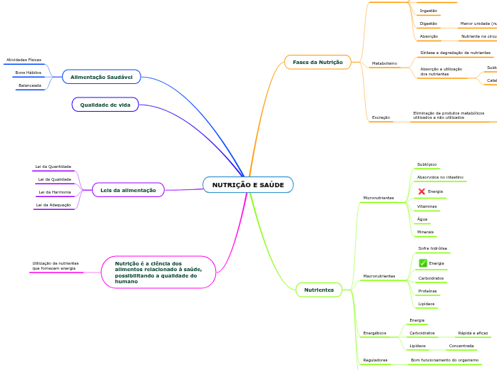
NUTRIÇÃO E SAÚDE

NUTRIÇÃO E SAÚDE

NUTRIÇÃO E SAÚDE

Nutrição é a ciência dos alimentos relacionado à saúde, possibilitando a qualidade do humano

Utilização de nutrientes que fornecem energia

Leis da alimentação

Lei da Adequação
Lei da Harmonia
Lei da Qualidade
Lei da Quantidade

Qualidade de vida

Alimentação Saudável

Balanceada
Bons Hábitos
Atividades Físicas

Nutrientes

Construtores
Tecidos
Reguladores
Bom funcionamento do organismo
Energéticos

Concentrada

Rápida e eficaz

Macronutrientes
Lipídeos
Proteínas
Carboidratos
Sofre hidrólise
Micronutrientes
Minerais
Água
Vitaminas
Energia
Absorvidos no intestino

Fases da Nutrição

Excreção
Eliminação de produtos metabólicos utilizados e não utilizados

Pulmões

Pele

Rins

Tubo digestivo

Metabolismo
Absorção e utilização dos nutrientes

Catabolismo

Subtópico

Síntese e degradação de nutrientes
Alimentação
Absorção

Nutriente na circulação

Digestão

Menor unidade (nutriente)

Ingestão
Preparo Culinário
Obtenção
Seleção
Fase Voluntária