Categories: All - outils - mesure - formes

by Kimberly labbé 4 years ago

511

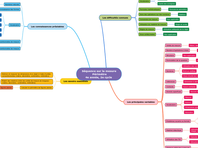
Séquence sur la mesure Périmètre 4e année, 2e cycle

Séquence sur la mesure
            Périmètre
    4e année, 2e cycle

Séquence sur la mesure Périmètre 4e année, 2e cycle

Lien vers Mindomo

Les savoirs essentiels

Calculer le périmètre de figures planes
Établir des relations entre les unités de mesure de longueur (mètre, décimètre, centimètre, millimètre)
Estimer et mesurer les dimensions d'un objet à l'aide d'unités conventionnelles (mètre, décimètre, centimètre, millimètre)
Mètre, centimètre

Les connaissances préalables

Utilisation d'unités conventionnelles de mesure
Savoir comment utiliser les outils de mesure conventionnels (la règle)
Utilisation d'unités non-conventionnelles de mesure
Savoir comment utiliser les outils de mesure non-conventionnels (la corde)
Unités de mesure (m, dm, cm, mm)
Grandeur
Mesure
Largeur
Longeur
Connaissance des formes
Triangle, carré, rectangle, cercle, trapèze
Nombres naturels

Les principales variables

Avoir un référentiel mental de grandeur
Associer des éléments de la vie réelle avec la bonne unité de mesure secondaire
Bonne lecture des nombres d'un outil de mesure
Bonne lecture des nombres sur la règle
Distance adéquate à mesurer
Segments à mesurer ; distance adéquate
Utilisation des TIC
Utilisation des iPads
Capsules vidéos
Matériel didactique
Utilisation d'outils de mesure (Règle, corde)
Problèmes ouverts ou fermés
L'estimation implique qu'il y a plusieurs réponses possibles
Une seule réponse possible lors des mesures
Dimensions (grandeur, longueur, largeur)
Estimer
Mesurer
Donnés superflues
Aucune donnée superflue
Contexte
Aucun contexte
Inférences
Dimension à deviner
Nombres
Choix d'unité de mesure/grandeur (mètre et centimètre)
Écrit en chiffres
Utilisation des nombres naturels entre 1 et 150
Formulation de la question
Aucune question, plutôt des directives
Structure
Nombre d'opérations à faire
Plus d'une directive dans la SEA 4
Unités de mesure
Mètre, décimètre, centimètre, millimètre

Les difficultés connues

Sous-unités/restes
Non-applicable
Règles de mesure
Utilisation adéquate de la règle
Utilisation du matériel de mesure
Règle et corde
Conversion de mesure
Non applicable
Sens des opérations sur des nombres
Addition
Formules mathématiques
Formule du périmètre
Vocabulaire
Clarté des consignes
Périmètre