Categories: All - cliente - venta - necesidades - negociación

by Sara Fonseca 3 years ago

296

técnicas de venta

técnicas de venta

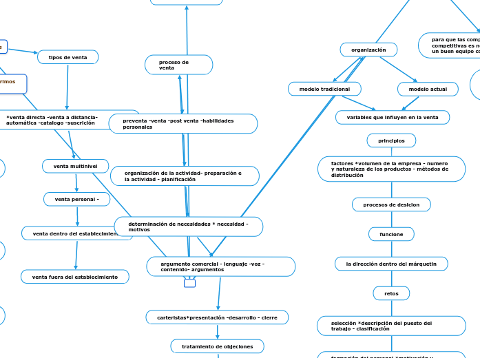
principios

factores *volumen de la empresa - numero y naturaleza de los productos - métodos de distribución

procesos de desicion
funcione

la dirección dentro del márquetin

retos

selección *descripción del puesto del trabajo - clasificación

formación del personal *motivación y liderazgo

política de motivación - remuneración de vendedores - características y sistemas

control y supervisión

las zonas y rutas de venta

técnicas de ventas

causas del éxito

para que las compañías sean realmente competitivas es necesario que cuente con un buen equipo comercial
técnicas y procesos de negociación - preparación -discusión -señales- propuestas- intercambio - el cierre y el acuerdo

objetivos de negociación

formas de presentar y vender

estratagemas de los compradores

organización

modelo actual
variables que influyen en la venta
modelo tradicional

proceso de venta

preventa -venta -post venta -habilidades personales
organización de la actividad- preparación e la actividad - planificación

determinación de necesidades * necesidad -motivos

argumento comercial - lenguaje -voz -contenido- argumentos

carteristas*presentación -desarrollo - cierre

tratamiento de objeciones

reflexión o autoanálisis

Subtopic

principios básicos

ventas
tipos de venta

*venta directa -venta a distancia- automática -catalogo -suscrición

venta multinivel

venta personal -

venta dentro del establecimiento

venta fuera del establecimiento

cliente
los clientes nos compran porque cubrimos una necesidad que ellos tiene

teorías

de reformismo *atencion *interes *deseo * accion

teoria del estimulo

*encontrar un argumento de venta *el cliente es considerado un sujeto pasivo

teoría de la necesidad de satisfacción

*se centra e conocer y comprender las necesidades del cliente

rasgos básicos de un vendedor

*objetivos de vendedor *objetivos del vendedor *ciclo de compra