Categories: All - experto - conocimiento - cultura - descubrimiento

by PATRICIO ANDRES HERDOIZA VIVERO 4 years ago

397

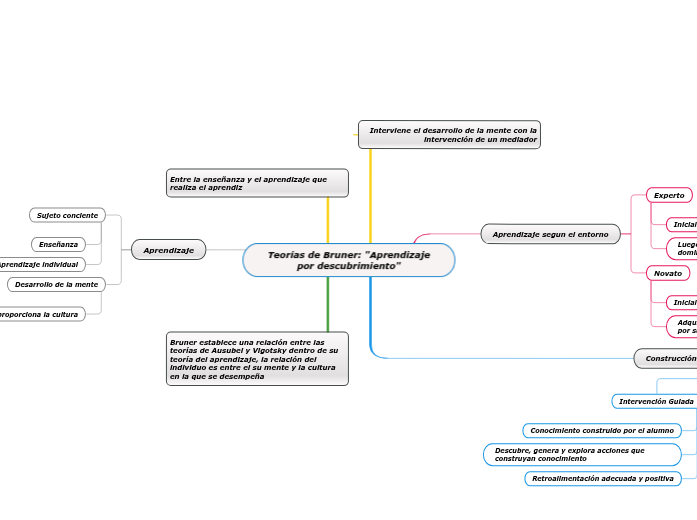
Teorías de Bruner: "Aprendizaje por descubrimiento"

Teorías de Bruner:

Teorías de Bruner: "Aprendizaje por descubrimiento"

Bruner establece una relación entre las teorías de Ausubel y Vigotsky dentro de su teoría del aprendizaje, la relación del individuo es entre el su mente y la cultura en la que se desempeña

Aprendizaje

Desarrollo de la mente
Herramienta que proporciona la cultura
Sujeto conciente
Aprendizaje individual
Enseñanza

Entre la enseñanza y el aprendizaje que realiza el aprendiz

Construcción del conocimiento

Curriculum Espiralado
Conocimiento desde lo más sencillo a lo más complejo
Interiorizados inicialmente por procedimientos intuitivos y activos
Adaptado para cualquier tipo de aprendiz
Intervención Guiada
Retroalimentación adecuada y positiva
Descubre, genera y explora acciones que construyan conocimiento
Conocimiento construido por el alumno

Aprendizaje segun el entorno

Novato
Adquiere experiencia y realiza las actividades por su cuenta
Inicialmente hace las cosas fáciles
Experto
Luego deja que el novato haga solo cuando domine el tema
Inicialmente hace las cosas difíciles

Interviene el desarrollo de la mente con la intervención de un mediador