类别 全部 - puesto - desempeño - información - capacitación

作者:Rubi Mendoza 12 年以前

236

analisis de puesto

analisis de puesto

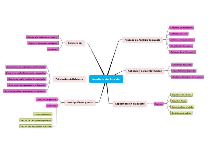
Analisis de Puesto

Elementos
Sección de obligaciones o funciones
Sección de identificación del puesto
Nombre del puesto
Define las obligaciones

Principales Actividades

identificar candidatos adecuados a las vacantes
Crear planes para capacitación y desarrollo
Determinar niveles realistas de desempeño
Ubicar a los empleados en puestos adecuados
Compensar a los empleados equitativamente

Consiste en

Organizar
Evaluar el desempeño del puesto
Obtener información de los puestos

Especificación de puesto

Factores
Condiciones de trabajo
Responsabilidad implícita
Requisitos físicos
Requisitos intelectuales

Aplicación de la Información

Niveles de desempeño en el puesto
Especificaciones de puesto
Descripción de puesto

Proceso de Analisis de puesto

Aplicación del a información
Identificación del puesto
Desarrollo del cuestionario
Obtención de datos
Obtención de información