类别 全部 - motivació - emocions - objectius

作者:Javier Espí 7 年以前

561

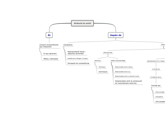
Atribució de sentit

Atribució de sentit

Atribució de sentit

Depèn de

Factors
Relacionals

Dividits en

Fases

Reacció dels alumnes davant les expectatives

Comunicació de les expectatives

Expectatives del professor

Afectius-emocionals

Emocions

Es divideixen en

Secundàries

Primàries

Poden causar

Pèrdua

Amenaça

Satisfacció

Patrons atribucionals

Favorable

Optimista

Pessimista

Representació d'un mateix

A través de

El sistema del jo

Format per

JOS possibles

Autoestima

Autoconcepte

Motivacionals

Metes d'aprenentatge

Relacionades amb la consecució de recompenses externes

Relacionades amb la valoració social

Relacionades amb el jo

Relacionades amb la tasca

Motivació

Extrínseca

Intrínseca

Condicions
Percepció de competència
Interès pel contingut i la tasca
Representació tasca i objectius personals

És

Conjunt d'experiències que relacionen
Metes, interessos
El que aprenem