类别 全部 - cambio - cultura - estrategias - valores

作者:santiago galindo 5 年以前

918

LA ORGANIZACIÓN COMO SISTEMA: EL MODELO ORGANIZACIONAL CONTEMPORÁNEO

LA ORGANIZACIÓN COMO SISTEMA: EL MODELO
ORGANIZACIONAL CONTEMPORÁNEO

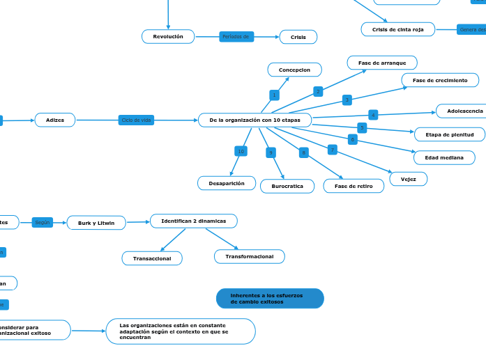
inherentes a los esfuerzos de cambio exitosos

Cada que se resuelve una crisis pasa a un periodo de evolución

LA ORGANIZACIÓN COMO SISTEMA: EL MODELO ORGANIZACIONAL CONTEMPORÁNEO

Comprender que las organizaciones

Entidades complejas que están en constante transformación y se ven afectadas por su entorno interno y externo. Es importante adaptar diferentes métodos para resolver los problemas que se presenten con el fin de cumplir los objetivos y encontrar una solución general.
12 concepciones

Entre las que se encuentran

La organización como cultura

Propuesta por Morgan

La organización a través de valores, creencias, normas y rituales.

Actúa como punto de referencia en la forma de pensar de los individuos como manera de comunicación inherente en la organización.

En la concepción de organizaciones, Por tanto el factor cultural no puede ser omitido a la hora de encarar los problemas, diseñar estrategias y modelos de gestión.

Variables

Desempeño financie

Ventaja competitiva

Creatividad e innovación

Satisfacción laboral

Retención de empleados

Comparación entre el concepto de corporación entre países

Las ven como instituciones sociales enfocadas a entablar relaciones de largo plazo con sus grupos de interés (pluralista).

Tienen en consideración a accionistas y empleados (dualistas).

La organización es percibida como propiedad privada para los accionistas (monistas).

La organización como entidad de flujo y transformación

Aportes

vollman

Factores necesarios a considerar para alcanzar un cambio organizacional exitoso

Las organizaciones están en constante adaptación según el contexto en que se encuentran

Burk y Litwin

Identifican 2 dinamicas

Transformacional

Transaccional

Adizes

De la organización con 10 etapas

Desaparición

Burocratica

Fase de retiro

Vejez

Edad mediana

Etapa de plenitud

Adolescencia

Fase de crecimiento

Fase de arranque

Concepcion

Las organizaciones son entidades que están en constante flujo y transformación.

2 Etapas

Revolución

Crisis

Evolución

Hay 5 fases de la evolución

Crisis de cinta roja

Entre personal de staff y coordinación.

Mecanismos de colaboración entre si para resolver la crisis y seguir evolucionando.

Crisis de control

Se implementan herramientas de coordinación.

Crisis de autonomia

Delegar autoridad para ser mas eficiente en la gestión de los problemas.

Crisis de liderazgo

Genera crecimiento y un correcto direccionamiento de la empresa.

Nacimiento de la empresa

Creatividad

Crecimiento

Morgan, quien propone la teoría del cambio social de Marx

Quien identificó las leyes de movimiento social y propone que de un estado de organización social determinado se pasa de manera inevitable a otro.

Considera pertinente estudiar el pasado o la historia de una organización para comprender mejor el presente y prepararse para los cambios del futuro.