类别 全部 - decisión - orientación - validez - recursos

作者:javier rojas 5 年以前

398

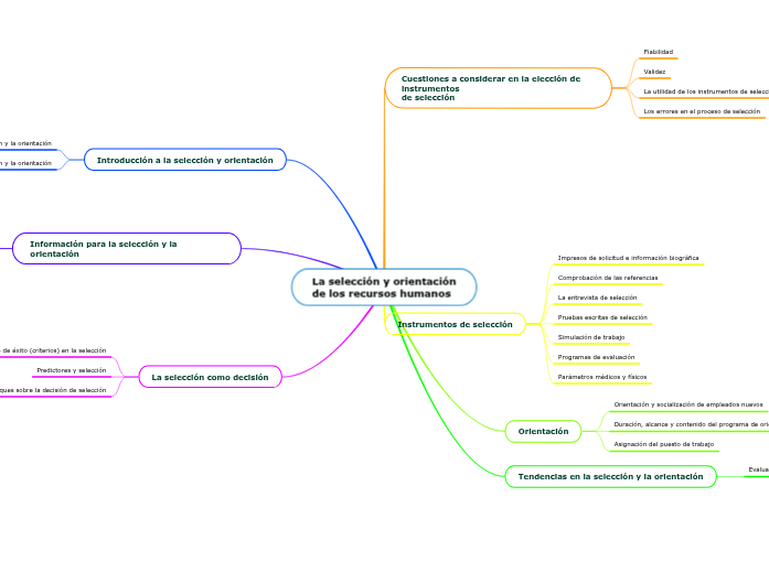
La selección y orientaciónde los recursos humanos

La selección y orientaciónde los recursos humanos

La selección y orientación de los recursos humanos

La selección como decisión

Pasos y enfoques sobre la decisión de selección
Predictores y selección
El concepto de éxito (criterios) en la selección

Información para la selección y la orientación

El candidato al puesto
El contexto del puesto de trabajo
El contexto de la organización

Introducción a la selección y orientación

Relaciones e influencias sobre la selección y la orientación
Fines e importancia de la selección y la orientación

Tendencias en la selección y la orientación

Evaluación de la selección y la orientación

Orientación

Asignación del puesto de trabajo
Duración, alcance y contenido del programa de orientación
Orientación y socialización de empleados nuevos

Instrumentos de selección

Parámetros médicos y físicos
Programas de evaluación
Simulación de trabajo
Pruebas escritas de selección
La entrevista de selección
Comprobación de las referencias
Impresos de solicitud e información biográfica

Cuestiones a considerar en la elección de instrumentos de selección

Los errores en el proceso de selección
La utilidad de los instrumentos de selección
Validez
Fiabilidad