类别 全部 - virtual - responsabilidad - académico - desarrollo

作者:esteban ortega 4 年以前

357

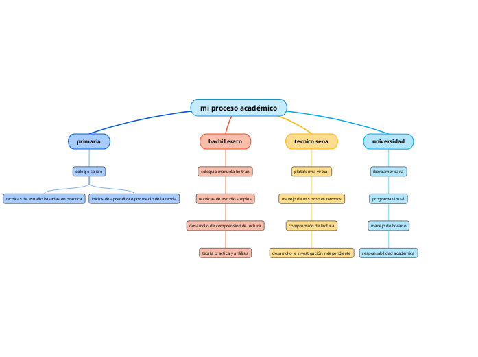
mi proceso académico

mi proceso académico

mi proceso académico

universidad

iberoamericana
programa virtual

manejo de horario

responsabilidad academica

tecnico sena

plataforma virtual
manejo de mis propios tiempos

comprensión de lectura

desarrollo e investigación independiente

bachillerato

coleguio manuela beltran
tecnicas de estudio simples

desarrollo de comprensión de lectura

teoría practica y análisis

primaria

colegio salitre
inicios de aprendizaje por medio de la teoria
tecnicas de estudio basadas en practica