Categorías: Todo - estudiante - conocimiento - información - colaborativo

por Mercedes Munoz hace 3 años

171

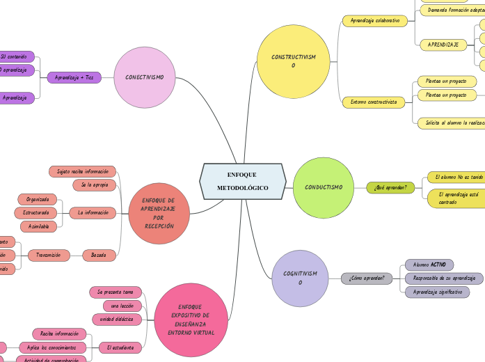
ENFOQUE METODOLÓGICO

ENFOQUE METODOLÓGICO

ENFOQUE METODOLÓGICO

ENFOQUE EXPOSITIVO DE ENSEÑANZA ENTORNO VIRTUAL

El estudiante
Actividad de comprobación

De dominio de los contenidos

Aplica los conocimientos

Y se pone a prueba el conocimiento

Recibe información
unidad didáctica
una lección
Se presenta tema

ENFOQUE DE APRENDIZAJE POR RECEPCIÓN

Basada
Transmisión

contenido

información

conocimiento

La información
Asimilable
Estructurada
Organizada
Se la apropia
Sujeto recibe información

CONECTIVISMO

Aprendizaje + Tics
Aprendizaje

En red

Continuo

Informal

Orientador de SU PROPIO aprendizaje
Alumno creador de SU contenido

COGNITIVISMO

¿Cómo aprenden?
Aprendizaje significativo
Responsable de su aprendizaje

CONDUCTISMO

¿Qué aprenden?
El aprendizaje está centrado

Destrezas observables y medibles

Conocimientos

El alumno No es tenido en cuenta

CONSTRUCTIVISMO

Entorno constructivista
Solicita al alumno la realización de actividades

Elaboración de la información

Selección

Búsqueda

para resolver el problema

Plantea un proyecto
Aprendizaje colaborativo
APRENDIZAJE

Social

Práctico

Realista

Significativo

Demanda formación adaptada
Alumno ACTIVO