Categorías: Todo - educación - transformación - equidad - calidad

por Miriel Perez hace 1 año

152

Innovación Educativa

Innovación Educativa

Innovación Educativa

EL PROCESO DE LA INNOVACIÓN EDUCATIVA

La innovación es un proceso que lleva tiempo y que nunca está totalmente acabado, ya que la escuela es un sistema vivo y cambiante.
Fase 6: Sistematización

Redefinición de la experiencia y liderazgo de los actores.

Fase 5: Evaluación y balance

Cómo resultó todo el proceso, los resultados que se obtuvieron, las lecciones que se aprendieron.

Definición de instrumentos a utilizarse

Identificar fuentes de información y plazos

Analizar la información.

Apoyarse en especialistas.

Fase 4: Implementación y desarrollo

Poner en práctica la planificación

Registrar las acciones emprendidas, los resultados

Parte de una reflexión permanente con las pausas necesarias para encaminar y redirigir las acciones.

flexibilidad

Fase 3: Identificación de recursos

Identificar los recursos materiales, humanos, tecnológicos, infraestructura con los que se cuenta y con los que no se dispone.

Fase 2: Planificación

elaboración de una programación que permita conocer cómo se va a implementar el cambio requerido

información sobre la situación de partida.

Identificar a los promotores, participantes, expertos o beneficiarios de la experiencia educativa innovadora.

Establecer indicadores para monitorear y evaluar la experiencia innovadora

Fase 1: Intencionalidad

Es la comunidad educativa la que se interroga acerca de lo que quiere transformar y por qué.

Define el horizonte hacia el cual llegar

CARACTERÍSTICAS DE LAS ESCUELAS QUE INNOVAN

SEÑAS DE IDENTIDAD DE LAS ESCUELAS INNOVADORAS
Las instituciones que asumen desafíos buscan constantemente nuevas ideas y formas para lograr un mayor desarrollo de los docentes, de los alumnos y de la propia institución.

1. La capacidad de innovar y de emprender

2. La innovación también supone un proceso constante de búsqueda y de indagación de nuevas ideas o propuestas.

3. Existe una voluntad de cambiar las concepciones, actitudes y prácticas.

4. El compromiso y la voluntad de los docentes

5. Se llevan a cabo procesos de reflexión crítica para no caer en una práctica rutinaria

6. Existe una apertura al intercambio con otros docentes

7. Se fomenta un ambiente de colaboración y trabajo en equipo.

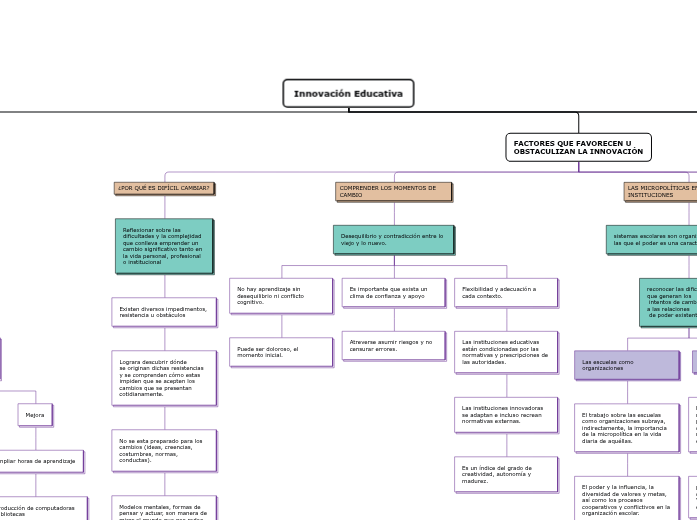
FACTORES QUE FAVORECEN U OBSTACULIZAN LA INNOVACIÓN

Factores que favorecen los cambios
El liderazgo facilitador, mediante los principios del gobierno compartido, contribuyó al sentido de eficacia política por parte de los docentes.

la participación política de los docentes en la toma de decisiones escolares.

la autonomía del aula y la crítica reflexiva sobre el currículum y la instrucción con la reestructuración exitosa de los centros.

Las dinámicas de cambio-ambigüedad, falta de certeza, incertidumbre y la complejidad de metas, provocan y exacerban tales interacciones intensificadas

En las organizaciones tradicionales el cambio suele ser una imposición jerárquica

Los docentes intercambian lealtad, a cambio del apoyo de los directores cuando surgen conflictos con estudiantes y padres.

Factores que dificultan los cambios
La fuerza del status quo –sus principios, su visión, su patrón de relaciones de poder, su sentido de la tradición.

Durante los periodos de cambio, la interacción micropolítica tiende a intensificarse.

LAS MICROPOLÍTICAS EN LAS INSTITUCIONES
sistemas escolares son organizaciones políticas en las que el poder es una característica organizativa.

reconocer las dificultades que generan los intentos de cambio, debido a las relaciones de poder existentes.

La micropolítica y cambio educativo

las estructuras y los procesos micropolíticos son fundamentales para el cambio y la innovación, así como la estabilidad y el mantenimiento de los centros escolares.

procesos convergentes y divergentes como las estructuras constituyen el “estado” político de una organización escolar.

Las escuelas como organizaciones

El trabajo sobre las escuelas como organizaciones subraya, indirectamente, la importancia de la micropolítica en la vida diaria de aquéllas.

El poder y la influencia, la diversidad de valores y metas, así como los procesos cooperativos y conflictivos en la organización escolar.

COMPRENDER LOS MOMENTOS DE CAMBIO
Desequilibrio y contradicción entre lo viejo y lo nuevo.

Flexibilidad y adecuación a cada contexto.

Las instituciones educativas están condicionadas por las normativas y prescripciones de las autoridades.

Las instituciones innovadoras se adaptan e incluso recrean normativas externas.

Es un índice del grado de creatividad, autonomía y madurez.

Es importante que exista un clima de confianza y apoyo

Atreverse asumir riesgos y no censurar errores.

No hay aprendizaje sin desequilibrio ni conflicto cognitivo.

Puede ser doloroso, el momento inicial.

¿POR QUÉ ES DIFÍCIL CAMBIAR?
Reflexionar sobre las dificultades y la complejidad que conlleva emprender un cambio significativo tanto en la vida personal, profesional o institucional

Existen diversos impedimentos, resistencia u obstáculos

Lograra descubrir dónde se originan dichas resistencias y se comprenden cómo estas impiden que se acepten los cambios que se presentan cotidianamente.

No se esta preparado para los cambios (ideas, creencias, costumbres, normas, conductas).

Modelos mentales, formas de pensar y actuar, son manera de mirar el mundo que nos rodea.

CALIDAD DE LA EDUCACIÓN, INNOVACIÓN Y MEJORA

CALIDAD DE LA EDUCACIÓN E INNOVACIÓN
La calidad de la educaciòn esta relacionado con el ideal de la sociedad e institucion que se quiere construir

Innovación y mejora.

Comprender si la experiencia que se esta desarrollando apunta efectivamente a las transformaciones

Mejora

Ampliar horas de aprendizaje

Introducción de computadoras o bibliotecas

Innovacion

Cambio que incide en algún aspecto estructural de la educación para mejorar su calidad

Ruptura con los esquemas y la cultura vigente.

¿Con qué significados se ha identificado a la innovación educativa?

Modalidades de investigacion-accion.

Auto evaluacion

Sistematización y reflexión sobre las practicas pedagógicas.

Años 90

Reformas educativas

Modelos de descentralización

Autonomia de los centro educativos

Incorporación Tics en la educación.

Años 70 y 80

Movimiento innovador

Protagonismo de los docentes

Nuevos tiempos, cambios educativos

Años 60

Proveniente de la administracion

OREALC/UNESCO, 2007 (Derechos humanos)

Educación para la igualdad y la equidad

Educación relevante

Educación pertinente

Educación contextualizada en el territorio

Interculturalidad

¿POR QUÉ ES IMPORTANTE LA INNOVACIÓN EN EDUCACIÓN?
La innovación en los tiempos actuales

La innovación como aspecto central del nuevo escenario social.

No se da por generación espontanea

Deben ser organizadas y planificadas

Resultante de un proceso grupal, por medio del debate, dialogo y negociación.

Construye una dinámica de acciones estableciendo una reflexión permanente.

Constante sistematización.

Capacidad humana de transformar, crear y recrear el mundo.

Esta fundamentada sobre el aprendizaje.

La educación es central a la formación de la cultura(no solo moda) de innovación

Es necesaria para lograr la modernización de una escuela para adaptarse a los tiempos modernos.