Categorías: Todo - atención - política - infancia - derechos

por Yasneidis Quintero hace 2 años

275

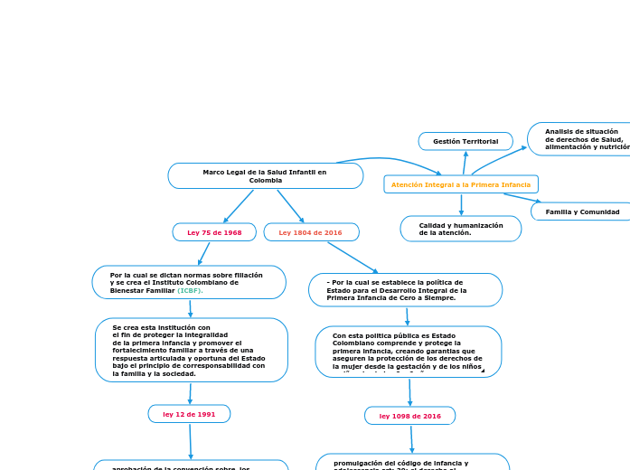
Marco Legal de la Salud Infantil en Colombia

Marco Legal de la Salud Infantil en Colombia

Se crea esta institución con el fin de proteger la integralidad de la primera infancia y promover el fortalecimiento familiar a través de una respuesta articulada y oportuna del Estado bajo el principio de corresponsabilidad con la familia y la sociedad.

ley 12 de 1991

aprobación de la convención sobre los derechos del niño
CONPES 109 de 2007

Colombia por la primera infancia

Con esta politica pública es Estado Colombiano comprende y protege la primera infancia, creando garantias que aseguren la protección de los derechos de la mujer desde la gestación y de los niños y niñas desde los 0 a 6 años

ley 1098 de 2016

promulgación del código de infancia y adolescencia art: 29: el derecho al desarrollo integral en la primera infancia
ley 1295 2009

atención integral a niños y niñas de la primera infancia en sectores 1,2,3 del Sisbén

Gestión Territorial

Analisis de situación de derechos de Salud, alimentación y nutrición.

Familia y Comunidad

Marco Legal de la Salud Infantil en Colombia

Ley 1804 de 2016

- Por la cual se establece la política de Estado para el Desarrollo Integral de la Primera Infancia de Cero a Siempre.

Atención Integral a la Primera Infancia

Calidad y humanización de la atención.

Ley 75 de 1968

Por la cual se dictan normas sobre filiación y se crea el Instituto Colombiano de Bienestar Familiar (ICBF).