Plantillas >

Cartographie des Parties Prenantes

Cartographie des Parties Prenantes

La plupart des projets ou des organisations impliquent un éventail de parties prenantes avec différents programmes.Cette carte mentale vous aide à identifier vos parties prenantes et à évaluer leur importance, en fonction de leur influence et de leur niveau d'intérêt. Cliquez sur la flèche ci-dessous pour commencer.

Mots clés: Gestion de projet, parties prenantes

Cartographie des Parties Prenantes

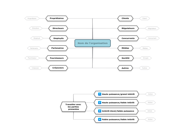
Modèle de roue des parties prenantes

Utilisez ce modèle de roue des parties prenantes pour identifier vos parties prenantes et les classer en fonction de leur importance.

Vous pouvez regrouper les parties prenantes clés en :

Clients

Régulateurs

Concurrents

Médias

Société

Propriétaires

Managers

Employés

Partenaires

Fournisseurs

Créanciers

En fonction de leur pouvoir et de leur intérêt, vous pouvez les classer en deux catégories :

Pouvoir élevé / intérêt élevé

Pouvoir élevé / faible intérêt

Fort intérêt / faible pouvoir

Faible pouvoir / faible intérêt

Travailler avec les parties prenantes

Faible puissance/faible intérêt

Ajoutez une action nécessaire pour gérer vos parties prenantes Faible puissance/faible intérêt.

Intérêt élevé/faible puissance

Ajoutez une action nécessaire pour gérer vos parties prenantes Intérêt élevé/faible puissance.

Haute puissance/faible intérêt

Ajoutez une action nécessaire pour gérer vos parties prenantes Haute puissance/faible intérêt.

Haute puissance/grand intérêt

Action

Ajoutez une action nécessaire pour gérer vos parties prenantes Haute puissance/grand intérêt.

Nom de l'organisation

Tapez le nom de votre organisation ou projet.

Il s'agit du point focal autour duquel vous identifierez les parties prenantes.

Créanciers

Votre organisation doit-elle des droits ou de l'argent à d'autres?

Pensez à:

  • Prêts et découverts
  • Factures impayées
  • Financement conditionnel ou titres


Évaluez l'importance de cette partie prenante:

Haute puissance/grand intérêt

Haute puissance/faible intérêt

Intérêt élevé/faible puissance

Faible intérêt/faible puissance

Créancier

Fournisseurs

Votre organisation ou projet a-t-il des fournisseurs?

Pensez à:

  • Fournisseurs de composants, matériaux ou équipements
  • Consultants, conseillers et services professionnels
  • Sous-traitants et services externalisés
  • Concédants et services loués


Évaluez l'importance de cette partie prenante:

Haute puissance/grand intérêt

Haute puissance/faible intérêt

Intérêt élevé/faible puissance

Faible intérêt/faible puissance

Fournisseur

Partenaires

Votre organisation ou projet a-t-il des partenaires?

Pensez à:

  • Partenaires de développement ou de technologie
  • Partenaires marketing, commerciaux ou commerciaux
  • Consortia ou autres sociétés d'un groupe


Évaluez l'importance de cette partie prenante:

Haute puissance/grand intérêt

Haute puissance/faible intérêt

Intérêt élevé/faible puissance

Faible intérêt/faible puissance

Partenaire

Employés

Quels employés sont importants dans ce contexte?

Pensez à:

  • Équipes fonctionnelles ou régionales
  • Chefs d'équipe et membres de l'équipe de projet
  • Experts et spécialistes en la matière


Évaluez l'importance de cette partie prenante:

Haute puissance/grand intérêt

Haute puissance/faible intérêt

Intérêt élevé/faible puissance

Faible intérêt/faible puissance

Employé

Directeurs

Quels sont les principaux directeurs de votre organisation ou projet?

Penser à:

  • PDG, vice-présidents et conseil d'administration
  • Chefs de départements & chefs d'équipe
  • Chefs de projet


Évaluez l'importance de cette partie prenante:

Haute puissance/grand intérêt

Haute puissance/faible intérêt

Intérêt élevé/faible puissance

Faible intérêt/faible puissance

Directeur

Propriétaires

Si vous analysez les parties prenantes d'une organisation, qui en sont les propriétaires?

Pensez à:

  • Fondateurs
  • Investisseurs et actionnaires
  • Partenaires en capital-risque


Évaluez l'importance de cette partie prenante:

Haute puissance/grand intérêt

Haute puissance/faible intérêt

Intérêt élevé/faible puissance

Faible intérêt/faible puissance

Propriétaire

Autres

Y a-t-il d'autres parties prenantes affectées par Nom de l'organisation?

Évaluez l'importance de cette partie prenante:

Haute puissance/grand intérêt

Haute puissance/faible intérêt

Intérêt élevé/faible puissance

Faible intérêt/faible puissance

Société

Quelles parties de la société ou de la communauté sont affectées par Nom de l'organisation?

Pensez à:

  • Impact économique, environnemental ou infrastructurel
  • Impact politique ou opinion publique
  • Groupes d'intérêt, militants


Évaluez l'importance de cette partie prenante:

Haute puissance/grand intérêt

Haute puissance/faible intérêt

Intérêt élevé/faible puissance

Faible intérêt/faible puissance

Groupe

Médias

Les médias ont-ils intérêt à Nom de l'organisation?

Pensez à:

  • Publications et journalistes
  • Analystes, experts du secteur et blogueurs
  • Relations Publiques dans d'autres organisations intéressées


Évaluez l'importance de cette partie prenante:

Haute puissance/grand intérêt

Haute puissance/faible intérêt

Intérêt élevé/faible puissance

Faible intérêt/faible puissance

Concurrents

Quels sont les principaux concurrents?

Penser à:

  • Des organisations en compétition pour vos clients et leur attention
  • Personnes ou projets en compétition pour la priorité et les ressources au sein de votre organisation


Évaluez l'importance de cette partie prenante:

Haute puissance/grand intérêt

Haute puissance/faible intérêt

Intérêt élevé/faible puissance

Faible intérêt/faible puissance

Concurrent

Régulateurs

Qui s'intéresse à votre organisation ou projet en ce qui concerne la législation ou la réglementation?

Pensez à:

  • Législateurs, décideurs, organes directeurs
  • Fonctionnaires et inspecteurs de l'industrie
  • Organisations non-gouvernementales


Évaluez l'importance de cette partie prenante:

Haute puissance/grand intérêt

Haute puissance/faible intérêt

Intérêt élevé/faible puissance

Faible intérêt/faible puissance

Régulateur

Clients

Quels sont les principaux clients?

Pensez à:

  • Clients potentiels, clients payants
  • Personnes représentant les clients
  • Clients indirects, utilisateurs de services gratuits
  • Clients prestigieux ou influents


Évaluez l'importance de cette partie prenante:

Haute puissance/grand intérêt

Haute puissance/faible intérêt

Intérêt élevé/faible puissance

Faible intérêt/faible puissance

Client

¿Por qué utilizar una modelo de mapa mental Mindomo?

Los mapas mentales ayudan a realizar lluvias de ideas, establecer relaciones entre conceptos, organizar y generar ideas.

Sin embargo, las modelos de mapas mentales ofrecen una forma más fácil de empezar, ya que son estructuras que contienen información sobre un tema específico con instrucciones orientativas. En esencia, las modelos de mapas mentales garantizan la estructura que combina todos los elementos de un tema específico y sirven como punto de partida para su mapa mental personal. Son un recurso que proporciona una solución práctica para crear un mapa mental sobre un tema concreto, ya sea para los negocios o para la educación.

Mindomo le ofrece modelos de mapas mentales inteligentes que le permiten funcionar y pensar sin esfuerzo.

Una plantilla tiene varias funcionalidades:

  • Topics descriptivos
  • Topics con texto de fondo
  • Rama por defecto
  • Eliminar los datos de la modelo

Puede elegir entre una variedad de modelos de mapas mentales de las cuentas empresariales o educativas de Mindomo, o puede crear sus propios modelos de mapas mentales desde cero. Cualquier mapa mental puede transformarse en un mapa plantilla añadiendo notas orientativas a uno de sus temas.