Categories: All - crédito - renda

by Péricles Hettwer 4 years ago

436

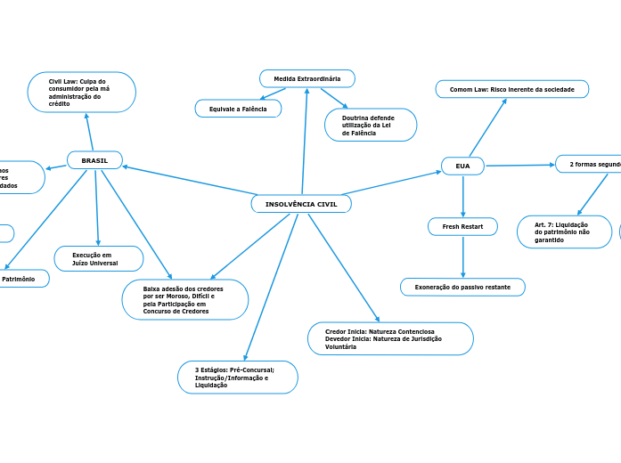
INSOLVÊNCIA CIVIL

INSOLVÊNCIA CIVIL

INSOLVÊNCIA CIVIL

3 Estágios: Pré-Concursal; Instrução/Informação e Liquidação

Credor Inicia: Natureza Contenciosa Devedor Inicia: Natureza de Jurisdição Voluntária

Baixa adesão dos credores por ser Moroso, Difícil e pela Participação em Concurso de Credores

Medida Extraordinária

Doutrina defende utilização da Lei de Falência
Equivale a Falência

EUA

Comom Law: Risco inerente da sociedade
2 formas segundo o U.S. Code
Art. 13: Comprometimento de Renda Futura
Art. 7: Liquidação do patrimônio não garantido
Fresh Restart
Exoneração do passivo restante

BRASIL

Execução em Juízo Universal
Civil Law: Culpa do consumidor pela má administração do crédito
Destinado aos consumidores superindividados
2 formas: Passivo e Ativo
Liquidação do Patrimônio