Kategorier: Alle - sprzedaż

av Ярослав Цвында 1 år siden

155

organizację tygodnia pracownika

organizację tygodnia pracownika

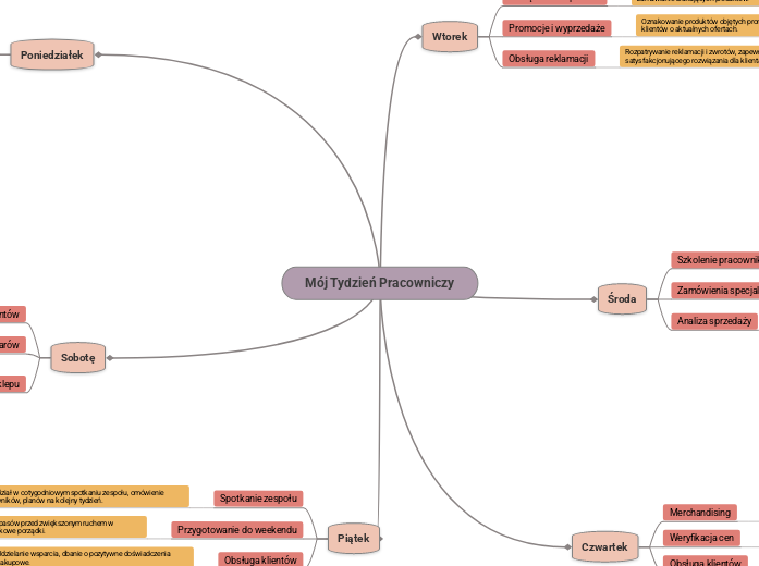
Mój Tydzień Pracowniczy

Piątek

Udzielanie wsparcia, dbanie o pozytywne doświadczenia zakupowe.
Przygotowanie do weekendu
Uzupełnienie zapasów przed zwiększonym ruchem w weekend, dodatkowe porządki.
Spotkanie zespołu
Udział w cotygodniowym spotkaniu zespołu, omówienie wyników, planów na kolejny tydzień.

Sobotę

Zamknięcie sklepu
Sprzątanie, zabezpieczenie kasy i towarów, przygotowanie do niedzieli. Niedziela (jeśli sklep jest otwarty):
Uzupełnianie towarów
Bieżące uzupełnianie półek, aby zapewnić dostępność popularnych produktów.
Intensywna obsługa klientów
Weekendy często przynoszą większy ruch w sklepie, co wymaga skupienia na obsłudze klienta i szybkim reagowaniu na potrzeby.

Poniedziałek

Przegląd dostaw i zamówień
Przygotowanie sklepu do otwarcia

Czwartek

Obsługa klientów
Aktywna sprzedaż, doradztwo, obsługa kasy.
Weryfikacja cen
Sprawdzanie i aktualizacja cen produktów, etykietowanie.
Merchandising
Reorganizacja przestrzeni sklepu i ekspozycji produktów w celu zwiększenia atrakcyjności oferty.

Środa

Analiza sprzedaży
Przeglądanie danych dotyczących sprzedaży, identyfikowanie trendów i popularnych produktów.
Zamówienia specjalne
Przyjmowanie i przetwarzanie specjalnych zamówień klientów.
Szkolenie pracowników
Uczestnictwo w szkoleniach produktowych lub obsługi klienta, jeśli są zaplanowane.

Wtorek

Obsługa reklamacji
Rozpatrywanie reklamacji i zwrotów, zapewnienie satysfakcjonującego rozwiązania dla klienta.
Promocje i wyprzedaże
Oznakowanie produktów objętych promocją, informowanie klientów o aktualnych ofertach.
Zarządzanie zapasami
Sprawdzanie stanów magazynowych, ewentualne zamawianie brakujących produktów.