Categorías: Todo - automatización - integración - ecommerce - experiencia

por Settings Technology hace 3 años

262

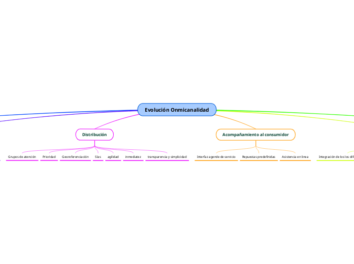
Evolución Onmicanalidad

Evolución Onmicanalidad

Evolución Onmicanalidad

Canales

ECommerce
Instore
Puntos fisicos
Market Place

Programabilidad

Apps de análisis
APIs
Acciones automaticas
Integración de los los diferentes canales

Acompañamiento al consumidor

Asistencia en linea
Repuestas predefinidas
Interfaz agende de servicio

Distribución

transparencia y simplicidad
inmediatez
agilidad
Slas
Georeferenciación
Prioridad
Grupos de atención

Automatización

Chatnbots
Objetivos del sericio
Clientes Vip
Reglas del negocio

Experiencia Multicanal

Perfil usuario
Ruta del cliente
Conversaciones