Increase productivity by communicating efficiently

Communication skills are the most valuable skills that a person can have. They help both in everyday life and for professional interactions. Team managers can create a comfortable work environment by hiring great team members and setting up a comfortable office. Anyway, improving team communication depends not only on them but also on team members.

Different forms of team communication

The way a person shares information influences the way of understanding of the person he/she is discussing with. This is the reason why good communication can greatly improve the company’s results.

There are different forms of communication between team members. For example, team communication can be grouped into verbal team communication and written communication.

Verbal team communication is represented by team meetings, face to face interaction, calls, etc.

Written communication is done through e-mail, chat, tasks, paper, and electronic documentation.

Also, there is body language, which plays an important role in communication.

Team communication can also be grouped in: face to face communication and virtual communication. The second one can be done through video conferencing, by using different tools.

Team communication problems

Team communication problems mind map

The biggest problem that teams encounter is the lack of communication. Besides that, other issues prevent teams from maximizing their potential to communicate and work effectively. Some examples are:

  • Fear of conflict
  • Lack of trust
  • Different goals
  • Cultural barriers
  • Avoidance of accountability
  • Lack of commitment
  • Inattention to results
  • Not giving and receiving feedback
  • Lack of virtual communication skills

In the current situation, more and more companies start working remotely. We use online communication channels. However, if we can not communicate face to face, this does not mean that we have to communicate only in writing. Let’s not forget that people need socialization. 

Team members have to communicate and see each other. As a result, they will form a human bond that will make them happier at work. They can use video conferencing. This will help them solve tasks more easily. Furthermore, they will get to know each other better. Maybe they will find out that they have many things in common. Who doesn’t feel better working with people they like?

How to improve team communication

Ground rules are established norms for behavior and interactions that team members agree to use for effective team communication and collaboration.

Ground rules apply to conversations, meetings, tasks, activities, and sharing ideas.

Some examples of ground rules are:

  • Be nice.
  • Get to the point.
  • Be present.
  • Listen.
  • Respect each person’s time.
  • Communicate to be understood.
  • Be honest and open.
  • Ask questions.
  • Be specific.
  • Offer constructive criticism.
  • Respect confidentiality.
  • Attack the idea, not the person.
  • Problems are opportunities.
  • Be willing to hear “no” as an answer.
  • Focus on your task.
  • Take responsibility for yourself.
  • Be careful with your body language.
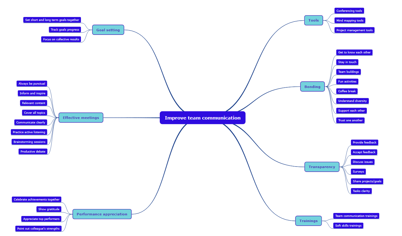
Improve team communication mind map

If your team did not establish such rules, here are some general ideas to put into practice that help to improve communication with your colleagues:

1. Goal setting

Setting a common goal brings people closer. It can be set for the short term or long term. Each colleague will help by completing certain tasks to achieve this goal. 

Each member of the team will look at the other’s work as an indispensable thing for achieving the common goal. Also, focus on collective results. Everyone should benefit from achieving this goal.

Track goals progress together. Use project management tools. For example, establish and have a view of each task that is assigned to your team members.

2. Effective meetings

First of all, always try to be punctual in the meeting. Punctuality influences the first impression.

Inform and inspire your colleagues. Make sure to share content that is relevant to the topic discussed. 

Improve your communication skills. Communicate clearly and cover all topics of the meeting.

Create effective presentations with a presentation maker or use the Mindomo feature to transform a mind map or a concept map into a presentation and explain information with ease in your meetings.

Organize brainstorming sessions and make sure to only have productive debates.

When other colleagues are talking, pay close attention to what they have to say.

3. Human bonding

The effects that friendships can have on a team are underestimated.

Firstly, get to know each other. Organize a team building with fun activities once in a while. A team-building organized at least once a year can boost communication effectiveness in a team. 

Try different icebreakers and games. They will strengthen the team. Also, you will learn more about each other. As a result, you will trust one another.

Secondly, people who know each other well work more efficiently together. If you know what everyone’s skills are, you will know who to turn to when you need them to solve certain tasks. 

Also, you have to understand diversity. People from different countries and cultures can respond differently in some situations. Maybe something that seems normal for you can bother other people. Make sure you say the right things. Don’t upset anyone with your words or body language. Therefore, let’s appreciate different forms of communication and try to collaborate as effectively as possible with those around us.

Furthermore, other ways to bond with your teammates are:

  • being kind
  • giving compliments (only if they are genuine)
  • having lunch breaks or coffee breaks together
  • sharing a laugh
  • volunteering together
  • planning trips together

Play a game with your work colleagues during the coffee breaks or discuss some news you have learned recently. Make sure you bring up interesting topics. You can talk about ideas from the company’s field of activity or everyday life, or just find some things that can make you laugh.

Even short periods of relaxation, such as coffee breaks where you laugh with colleagues are a great way to recharge your batteries and work even harder for the rest of the day.

4. Transparency

Learn how to provide constructive feedback and how to accept it. Also, discuss issues and do not leave any problem unsolved between you and a team member. 

Share projects, and goals, and make sure you communicate clearly when you assign tasks to one of your colleagues. In this way, everyone will know exactly what needs to be done.

Team leaders can create surveys and ask team members to complete them anonymously. As a result, they will find out what are the problems in the team and how employees propose to solve them. In this way, each person shares information which will lead to good communication between him and the other colleagues.

5. Participating in training

Participate in training together, whether there are soft skills, technical skills, interculturality, emotional intelligence, or other types of training. 

Also, you can organize team-building to increase your communication effectiveness through teamwork and communication training. All team members will improve their communication skills and this will help them in workplace communication.

6. Performance appreciation

Celebrate achievements together, point out colleagues’ strengths, and appreciate top performers. Always show your gratitude for the achievements of your colleagues. That will motivate them. 

Every team must have team leaders. They will inspire other employees to give their best and improve communication with colleagues to solve their tasks as well as possible. 

7. Communication and collaboration tools

Another effective solution for improving virtual communication within the company is the use of communication and collaboration tools.

Communication tools

Communication tools help team members to connect and have good communication when they are working remotely.

An example of a communication tool that is used by teams in everyday life is a virtual phone system. It works alongside a toll-free or local phone number. You can use it to handle your business calls through an internet connection and also improve communication with your team. 

Moreover, you should pay attention to the quality of your texts, put it simply to control your possible lexical or grammar errors. Some people often practice reaching out to different content marketing experts, like Essay Writing Service, etc., that serve them as a great addition to their communication tool.

Mind mapping tools

Mind mapping tools are used to create visual diagrams of your ideas. They allow you to collaborate with ease and to organize all your team activities.

Mindomo is a mind mapping tool that offers templates for business meetings organization and effective team communication. This mind mapping tool ensures good communication between you and your team. 

You can organize brainstorming sessions with your team, even if you are working remotely. You can make changes to the maps from home at the same time as your colleagues. In this way, you can collaborate and communicate better what you are thinking about. Here you can learn how to create a mind map.

Project management tools

Also, project management tools play an essential role in team communication. They help in understanding the tasks better. Furthermore, they help managers and employees to assign tasks. Also, they can keep track of each colleague’s tasks and deadlines. This reduces the time you need to explain everything you are doing at every moment. As a result, it increases productivity. 

Mindomo can also be used for project management because it has a functionality that allows you to create Gantt Charts and add recurring tasks.

The project managers can assign tasks to employees in Gantt Charts or directly from mind maps. 

Effective team communication increases productivity
Effective team communication mind map

Effective team communication has the following benefits:

  • A better understanding of instructions
  • Happier employees
  • Accountability improvement
  • Effective problem-solving
  • More productive employees
  • Great results

Happier employees are more productive. The way an employee gets along with the team influences the ability and time necessary to solve tasks.

A person who thinks positively and is in a good mood has a clear mind for work. Surround yourself with positive, understanding people. They will encourage you. This will help you concentrate better on solving work duties. At the same time, you should also treat your colleagues this way.

If you learn how to communicate efficiently, you and your team will work smarter and faster.

Keep it smart, simple, and creative! 
The Mindomo Team

Write A Comment