 
                            
                        Tanto si tiene un pequeño negocio como una empresa con todo un equipo del departamento de formación, puede aprender todo lo que necesita saber sobre cómo poner en marcha y dirigir un taller empresarial rellenando esta plantilla.
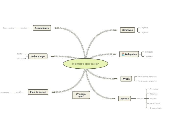
Escriba los objetivos de su taller y deléguelos a los miembros de su equipo.
Piense en las funciones de apoyo a los participantes, como presentadores, facilitadores, organizadores y coordinadores.
Establece una agenda.
Establezca una acción de seguimiento de su taller, como redactar las conclusiones y acciones, comunicarse con los delegados e informar sobre los cambios y decisiones resultantes.
Fije una fecha para el taller y añada un plan de acción de preparación.
¿Y ahora qué?
Ahora que ha elaborado el plan para su taller, puede Descargar este mapa y empezar a organizar el evento.
Escriba el nombre de su taller
Añade una acción de preparación para tu taller.
Piensa en:
Lugar del taller
Introduzca el lugar previsto para el 'Nombre del taller'Taller
Fecha objetivo
Introduzca la fecha prevista para la 'Nombre del taller'Taller
Añade una acción de seguimiento para tu taller.
Piensa en ello:
Responsable
¿Quién es responsable de 'Acción'?
Introduzca el nombre de la persona responsable
Introduce el nombre de una sesión o módulo.
Piensa en:
Cronometraje
¿Cuál es el calendario para 'Agenda'?
¿Cuánto durará la sesión?
Deje tiempo para las transiciones y la reagrupación.
Participante
Quién debe participar en 'Agenda'?
¿Quiénes son las personas más indicadas para participar en esta sesión?
¿Quién la dirigirá y quién captará y procesará los resultados?
Salidas
De qué salidas provendrán 'Agenda'?
¿Cuál es el resultado de esta sesión? ¿Cómo se recogerán, cotejarán, clasificarán y comunicarán?
Recursos
Qué insumos y recursos se necesitan 'Agenda'?
Piensa en:
Propósito
¿Cuál es el objetivo de 'Agenda'?
¿Qué debe conseguirse en esta sesión? ¿Cuál es la medida del éxito?
Añada el nombre de un participante de apoyo y su función en este taller.
Piensa en ello:
Los objetivos de su taller deberían ayudarle a seleccionar a los asistentes.
Escribe el nombre de un delegado'.
Piensa en:
Añade un objetivo para tu taller.
Los objetivos pueden basarse en:
Mielikarttojen avulla voit ideoida, luoda käsitteiden välisiä suhteita, organisoida ja tuottaa ideoita.
Mielikarttamallit tarjoavat kuitenkin helpomman tavan päästä alkuun, sillä ne ovat kehyksiä, jotka sisältävät tietoa tietystä aiheesta ja ohjaavia ohjeita. Pohjimmiltaan mindmap-mallit varmistavat rakenteen, jossa yhdistyvät kaikki tietyn aiheen elementit ja joka toimii lähtökohtana henkilökohtaiselle mindmapillesi. Ne ovat resurssi, joka tarjoaa käytännöllisen ratkaisun miellekartan luomiseen tietystä aiheesta, joko liike-elämää tai koulutusta varten.
Mindomo tuo sinulle älykkäitä miellekarttamalleja, joiden avulla voit toimia ja ajatella vaivattomasti.
Kuvailevat aiheet
Aiheet taustatekstillä
Oletushaara
Mallin tietojen poistaminen
Voit valita Mindomon yritys- tai koulutustileiltä erilaisia miellekarttamalleja, tai voit luoda omia miellekarttamalleja tyhjästä. Mikä tahansa mind map voidaan muuttaa mind map -mallin kartaksi lisäämällä johonkin sen aiheeseen lisää ohjaavia muistiinpanoja.