Mallit >

Énergie sources

Énergie sources

Utilisez cette carte mentale pour en savoir plus sur les différentes formes d'énergie, sur la manière dont elles sont générées et stockées, ainsi que sur leurs principaux avantages et inconvénients.

Mots-clés : science, énergie

Énergie sources

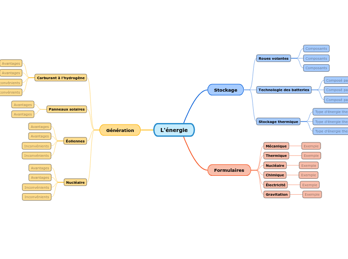
L'énergie

Il existe différents types d'énergie: l'énergie mécanique, thermique, nucléaire, chimique, gravitationnelle et électrique. Remplissez ce modèle pour en savoir plus sur chaque type et sur ses principaux avantages et inconvénients.

L'énergie solaire, l'énergie éolienne, l'énergie nucléaire, etc. sont des exemples d'énergie qui peuvent être produites.

L'énergie

En physique, l'énergie est la propriété quantitative qui doit être transférée à un objet afin d'effectuer un travail sur cet objet ou de le chauffer. L'énergie est une quantité conservée ; la loi de conservation de l'énergie stipule que l'énergie peut être convertie en forme, mais pas créée ou détruite.

Génération

L'énergie nucléaire provient de la division d'atomes d'uranium, un processus appelé fission.

Ce processus génère de la chaleur pour produire de la vapeur, qui est utilisée par un turbogénérateur pour produire de l'électricité. Comme les centrales nucléaires ne brûlent pas de combustible, elles ne produisent pas d'émissions de gaz à effet de serre.

Notez les avantages et les inconvénients de l'énergie nucléaire.

Éoliennes

Une éolienne, ou alternativement appelée convertisseur d'énergie éolienne, est un dispositif qui convertit l'énergie cinétique du vent en énergie électrique.

Les éoliennes sont fabriquées dans une large gamme d'axes verticaux et horizontaux.

Notez les avantages et les inconvénients des éoliennes.

Panneaux solaires

L'énergie solaire commence avec le soleil. Les panneaux solaires sont utilisés pour convertir la lumière du soleil, qui est composée de particules d'énergie appelées 'photons', en électricité qui peut être utilisée pour alimenter des charges électriques.

Notez les avantages de l'utilisation des panneaux solaires.

Carburant à l'hydrogène

L'hydrogène est un carburant qui ne produit aucune émission et qui est brûlé avec de l'oxygène.

Il peut être utilisé dans les piles à combustible ou les moteurs à combustion interne.

Citez les avantages et les inconvénients de l'hydrogène.

Inconvénients
Avantages

Formulaires

Il existe de nombreux types d'énergie, qui se répartissent tous en deux formes principales : cinétique et potentielle.

L'énergie peut se transformer d'un type à l'autre, mais elle ne peut jamais être détruite ou créée.

Gravitation

L'énergie gravitationnelle est une forme d'énergie potentielle.

Il s'agit de l'énergie associée à la gravité ou à la force gravitationnelle, en d'autres termes, l'énergie détenue par un objet lorsqu'il est en position haute par rapport à une position basse.

Donnez des exemples.

Électricité

L'énergie électrique est le mouvement des électrons, les minuscules particules qui composent les atomes, ainsi que des protons et des neutrons.

Les électrons qui se déplacent dans un fil sont appelés électricité.

Donnez un autre exemple d'énergie électrique.

Chimique

L'énergie chimique est stockée dans les liaisons entre les atomes et les molécules.
C'est l'énergie qui maintient ces particules ensemble.

L'énergie chimique stockée se trouve dans les aliments, le gaz naturel, etc.

Donnez d'autres exemples.

Nucléaire

L'énergie nucléaire est stockée dans le noyau des atomes.

Cette énergie est libérée lorsque les noyaux sont combinés (fusion) ou séparés (fission).

Les centrales nucléaires divisent les noyaux des atomes d'uranium pour produire de l'électricité.

Quel élément utilise-t-on pour alimenter les centrales nucléaires ?

Thermique

L'énergie thermique est créée par la vibration des atomes et des molécules dans les substances. Plus ils se déplacent rapidement, plus ils possèdent d'énergie et plus ils deviennent chauds. L'énergie thermique est également appelée énergie calorifique.

Donnez des exemples d'énergie thermique.

Mécanique

L'énergie de mouvement ou énergie mécanique est l'énergie stockée dans les objets ; plus les objets se déplacent rapidement, plus l'énergie est stockée.

Le vent, une rivière qui coule, etc. sont des exemples d'énergie de mouvement.

Donnez d'autres exemples.

Exemple

Stockage

Le stockage de l'énergie est la capture de l'énergie produite à un moment donné en vue d'une utilisation ultérieure. Un dispositif qui stocke l'énergie est généralement appelé accumulateur ou batterie.

Stockage thermique

Le stockage de l'énergie thermique est réalisé à l'aide de technologies très différentes.

En fonction de la technologie spécifique, il permet de stocker l'énergie thermique excédentaire et de l'utiliser des heures, des jours ou des mois plus tard, à des échelles allant du processus individuel au bâtiment ou à la ville.

Quels sont les trois types d'énergie thermique ?

Type d'énergie thermique
Technologie des batteries

La batterie est chargée soit par recharge, soit lors de la fabrication de l'appareil.

Pendant la décharge, le produit chimique sur l'anode libère des électrons et les ions dans l'électrolyte subissent une réaction d'oxydation.

Nommez les composés particuliers dans lesquels l'énergie est stockée.

Composé particulier
Roues volantes

Le stockage d'énergie par volant d'inertie (FES) fonctionne en accélérant un rotor à une vitesse très élevée et en conservant l'énergie dans le système sous forme d'énergie de rotation.

Décrivez les principaux composants d'un volant d'inertie typique.

Composants

Miksi käyttää Mindomo mind map -mallia?

Mielikarttojen avulla voit ideoida, luoda käsitteiden välisiä suhteita, organisoida ja tuottaa ideoita.

Mielikarttamallit tarjoavat kuitenkin helpomman tavan päästä alkuun, sillä ne ovat kehyksiä, jotka sisältävät tietoa tietystä aiheesta ja ohjaavia ohjeita. Pohjimmiltaan mindmap-mallit varmistavat rakenteen, jossa yhdistyvät kaikki tietyn aiheen elementit ja joka toimii lähtökohtana henkilökohtaiselle mindmapillesi. Ne ovat resurssi, joka tarjoaa käytännöllisen ratkaisun miellekartan luomiseen tietystä aiheesta, joko liike-elämää tai koulutusta varten.

Mindomo tuo sinulle älykkäitä miellekarttamalleja, joiden avulla voit toimia ja ajatella vaivattomasti.

Mallilla on erilaisia toimintoja:

  • Kuvailevat aiheet
  • Aiheet taustatekstillä
  • Oletushaara
  • Mallin tietojen poistaminen

Voit valita Mindomon yritys- tai koulutustileiltä erilaisia miellekarttamalleja, tai voit luoda omia miellekarttamalleja tyhjästä. Mikä tahansa mind map voidaan muuttaa mind map -mallin kartaksi lisäämällä johonkin sen aiheeseen lisää ohjaavia muistiinpanoja.