Mallit >

Mapa mental de océanos y mares

Mapa mental de océanos y mares

Utiliza este mapa mental para aprender sobre los océanos y mares del mundo y la asombrosa vida que hay bajo el agua.

Palabras clave: océanos y mares, flora y fauna, Geografía

Mapa mental de océanos y mares

Mapa de océanos y mares

Mira esto mapa mental de océanos y mares e investiga un poco para conocer sus características y averiguar cuál es la flora y fauna que puedes encontrar en estos océanos y mares.

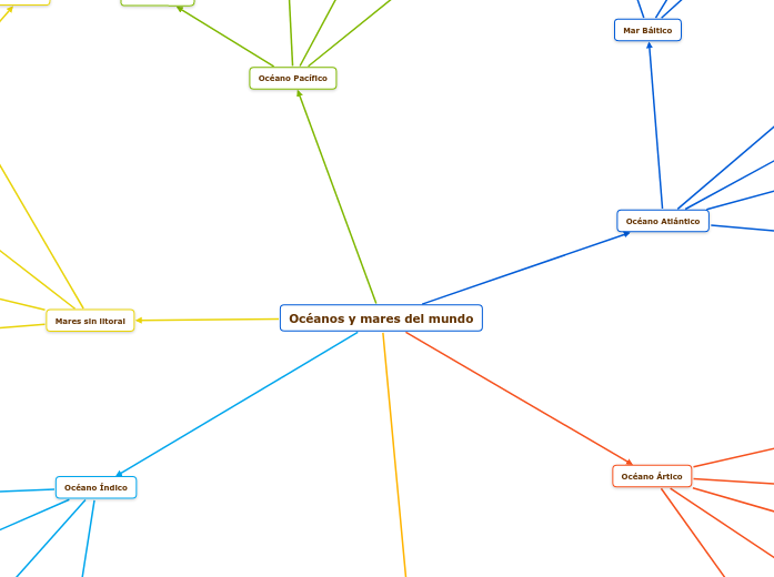
Océanos y mares del mundo

Los océanos del mundo

  • El 71% de la superficie terrestre está cubierta de agua.
  • Los océanos contienen el 97% del agua de la Tierra.
  • Todos los océanos y mares son en realidad una masa continua de agua.
  • Los oceanógrafos son científicos que estudian el océano y sus procesos.

Mares sin litoral

Cuando un mar no tiene acceso al océano, se denomina mar sin salida al mar.

Mar Caspio
Mar Muerto
Mar de Salton
Mar de Aral

Océano Pacífico

El océano Pacífico es la mayor y más profunda de las divisiones oceánicas de la Tierra. Se extiende desde el océano Ártico, al norte, hasta el océano Antártico, al sur, y está delimitado por los continentes de Asia y Australia, al oeste, y América, al este.

Mar Amarillo
Mar de Tasmania
Mar de China Oriental
Mar de Berring

Océano Índico

El océano Índico es la tercera mayor división oceánica del mundo, con una superficie de 70.560.000 km², es decir, el 19,8% de la superficie terrestre. Limita al norte con Asia, al oeste con África y al este con Australia.

Mar de Adaman
Golfo Pérsico
Mar Rojo
Mar Arábigo

Océano meridional

El Océano Antártico es el océano con nombre 'más reciente'. La Junta de Nombres Geográficos de Estados Unidos lo reconoce como la masa de agua que se extiende desde la costa de la Antártida hasta la línea de latitud a 60 grados sur.

Mar de Wedell
Mar de Scotia
Mar de Ross

Océano Ártico

El océano Ártico es el más pequeño y menos profundo de los cinco grandes océanos del mundo.

Mar de Beaufort
Mar de Chukchi
Mar de Laptev
Mar de Kara
Mar de Barents

Océano Atlántico

El océano Atlántico ocupa una cuenca alargada en forma de S entre Europa y África al Este y las Américas al Oeste.

Mar Negro
Mar de Noruega
Mar Caribe
Mar Mediterráneo
Mar Báltico

Busca y añade las principales características, como posición, profundidad máxima, flora y fauna de este mar.

Fauna y flora
Profundidad máxima
Posición

Miksi käyttää Mindomo mind map -mallia?

Mielikarttojen avulla voit ideoida, luoda käsitteiden välisiä suhteita, organisoida ja tuottaa ideoita.

Mielikarttamallit tarjoavat kuitenkin helpomman tavan päästä alkuun, sillä ne ovat kehyksiä, jotka sisältävät tietoa tietystä aiheesta ja ohjaavia ohjeita. Pohjimmiltaan mindmap-mallit varmistavat rakenteen, jossa yhdistyvät kaikki tietyn aiheen elementit ja joka toimii lähtökohtana henkilökohtaiselle mindmapillesi. Ne ovat resurssi, joka tarjoaa käytännöllisen ratkaisun miellekartan luomiseen tietystä aiheesta, joko liike-elämää tai koulutusta varten.

Mindomo tuo sinulle älykkäitä miellekarttamalleja, joiden avulla voit toimia ja ajatella vaivattomasti.

Mallilla on erilaisia toimintoja:

  • Kuvailevat aiheet
  • Aiheet taustatekstillä
  • Oletushaara
  • Mallin tietojen poistaminen

Voit valita Mindomon yritys- tai koulutustileiltä erilaisia miellekarttamalleja, tai voit luoda omia miellekarttamalleja tyhjästä. Mikä tahansa mind map voidaan muuttaa mind map -mallin kartaksi lisäämällä johonkin sen aiheeseen lisää ohjaavia muistiinpanoja.