Mallit >

Plantilla de película frente a plantilla de libro

Plantilla de película frente a plantilla de libro

Utilice la estrategia "Punto por punto" al comparar y contrastar sistemáticamente dos temas.

Palabras clave: literatura, escritura

Plantilla de película frente a plantilla de libro

Comparar y contrastar películas y libros (Point-to-Point)

Utilice este plantilla «comparar y contrastar - película y libro para averiguar cuáles son las similitudes y diferencias entre el libro y la película que estás analizando.

Comparar el libro con la versión cinematográfica te ayudará a entender las diferencias entre escenarios, protagonistas, tesis, etc.

El análisis de comparación y contraste punto por punto puede utilizarse también para comparar y contrastar otros temas.

_____________

Escribe el nombre de la novela y la película que vas a comparar.

Ejemplo: Grandes esperanzas.

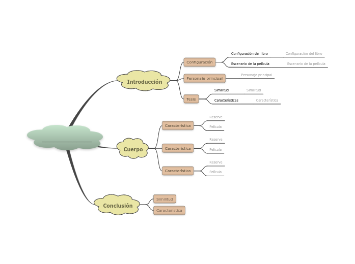
Conclusión

Reafirme su tesis evitando las repeticiones.

Repasa las diferencias entre el libro y la película.

Repite las similitudes entre la novela y la película, pero intenta evitar las repeticiones (esto te ayudará si después escribes una redacción).

Cuerpo

Utiliza la organización punto por punto en la sección del cuerpo para presentar las características expuestas brevemente en la tesis.

Esto significa que si utilizas este borrador para escribir un trabajo de comparación y contraste, cada característica se presentará en un párrafo independiente.

Película

¿En qué se diferencia la película de la novela?

Escribe una breve explicación. Utiliza 'como', 'igual que' o 'similar' para comparar, y 'a diferencia de', 'difiere de' y 'aunque' para contrastar.

Reserve

¿En qué se diferencia la novela de la película?

Escribe la respuesta. Utiliza 'como', 'igual que' o 'similar' para comparar, y 'a diferencia de', 'difiere de' y 'aunque' para contrastar.

Introducción

La introducción proporciona información de fondo tanto del libro como de la película.

Tesis

Crea una declaración de tesis en la que compares y contrastes brevemente el libro y la película.

Características

Característica

¿Cuáles son las diferencias entre el libro y la película?

Piensa en al menos 3 diferencias. Escríbelas.

Ejemplos sobre Grandes esperanzas

  • la trama de la película deja de lado a ciertos personajes
  • el libro está narrado en su mayor parte, mientras que la historia de la película se cuenta a través de diálogos;
  • la película tiene un final diferente.
Similitud

¿Cuáles son las similitudes entre el libro y la película?

Escríbelas. Ejemplo: Grandes esperanzas el libro y la película tienen argumentos muy parecidos.

Personaje principal

Escribe el nombre del personaje principal.

Tiene que ser el mismo para el libro y la película.

Configuración
Escenario de la película

¿La acción de la película transcurre en el mismo lugar?


¿Dónde está ambientada? Ejemplo: La acción en Grandes esperanzas (1946) de David Lean tiene el mismo escenario que en el libro.

Configuración del libro

En el libro, ¿dónde transcurre la acción?


Ejemplo: La acción en Grandes esperanzas el libro transcurre en la Inglaterra del siglo XIX, Londres y Kent.

Miksi käyttää Mindomo mind map -mallia?

Mielikarttojen avulla voit ideoida, luoda käsitteiden välisiä suhteita, organisoida ja tuottaa ideoita.

Mielikarttamallit tarjoavat kuitenkin helpomman tavan päästä alkuun, sillä ne ovat kehyksiä, jotka sisältävät tietoa tietystä aiheesta ja ohjaavia ohjeita. Pohjimmiltaan mindmap-mallit varmistavat rakenteen, jossa yhdistyvät kaikki tietyn aiheen elementit ja joka toimii lähtökohtana henkilökohtaiselle mindmapillesi. Ne ovat resurssi, joka tarjoaa käytännöllisen ratkaisun miellekartan luomiseen tietystä aiheesta, joko liike-elämää tai koulutusta varten.

Mindomo tuo sinulle älykkäitä miellekarttamalleja, joiden avulla voit toimia ja ajatella vaivattomasti.

Mallilla on erilaisia toimintoja:

  • Kuvailevat aiheet
  • Aiheet taustatekstillä
  • Oletushaara
  • Mallin tietojen poistaminen

Voit valita Mindomon yritys- tai koulutustileiltä erilaisia miellekarttamalleja, tai voit luoda omia miellekarttamalleja tyhjästä. Mikä tahansa mind map voidaan muuttaa mind map -mallin kartaksi lisäämällä johonkin sen aiheeseen lisää ohjaavia muistiinpanoja.