Mallit >

Plantilla de Story Map

Plantilla de Story Map

Un story map es una estrategia que utiliza un organizador gráfico para ayudarte a aprender los elementos de un libro o una historia. Identificando los personajes de la historia, la trama, el escenario, el problema y la solución aprenderás los detalles.

Palabras clave: literatura, escritura

Plantilla de Story Map

Plantilla de story map

Utilice este plantilla de story map para aprender los elementos de un libro o una historia. Se trata de un organizador gráfico en el que puedes identificar los personajes de la historia, la trama, el escenario, los retos y la motivación del protagonista, los obstáculos que encuentra y cómo los supera.

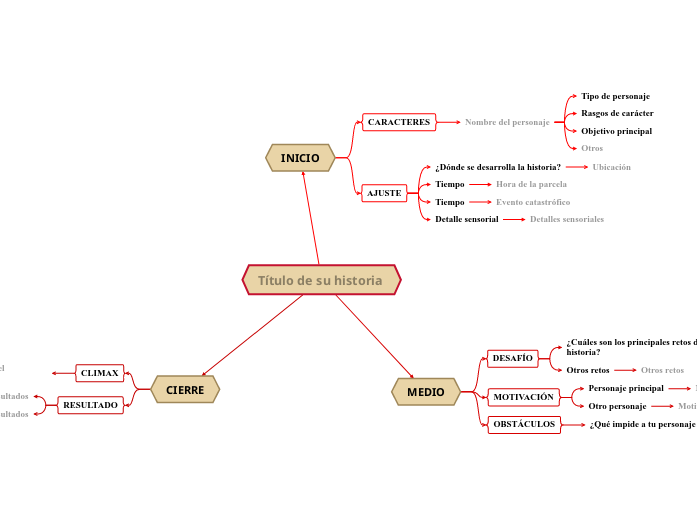
Título de su historia

Para dar nombre a tu historia, tienes que pensar en el mensaje general y en lo que quieres que tu público entienda de la historia. Además, que sea relevante y fácil de recordar.

CIERRE

El final de una historia es esencial. Todos sabemos que si el final es flojo, lo que ha sucedido antes pierde su importancia. Así que haz que sea imprevisible, pero justo. Un final resuelto responde a todas las preguntas y ata todos los cabos sueltos de la trama.

RESULTADO

Esta es la sección cierre de la historia.
Ver ejemplos de posibles resultados a continuación:

  • se han resuelto todos los problemas
  • está claro cómo acaba cada uno de tus personajes
  • tu personaje principal se ve transformado por el desafío
Resultados

Intenta responder a estas preguntas para llegar a un cierre:
- ¿Se han resuelto todos los problemas?
- ¿Está claro lo que ocurre con cada personaje de la historia?
- ¿Ha transformado el reto a tu personaje principal?
- ¿Cómo se sienten los personajes al final?

CLIMAX

Es el momento en que el protagonista supera el último obstáculo y se enfrenta por fin a su mayor reto.
El clímax suele seguir uno de estos patrones:

  • realización
  • resolución
  • elección


Escriba su respuesta.

¿Cómo resuelve finalmente el problema el protagonista?

MEDIO

En la mitad de la historia es donde añades 'capas de complicaciones' que conducirán al final. Revela más cosas sobre el viaje del personaje. ¿Ha cambiado su personalidad? ¿Cómo superaron los retos? Y a medida que construyes el conflicto central de la historia, haz que sea más personal para ese personaje. Además, a partir del acto intermedio, tienes que conducir al acto final.

OBSTÁCULOS

No habría tensión ni emoción en tu historia si no hubiera obstáculos en el camino de tu personaje.

¿Qué impide a tu personaje alcanzar su objetivo?

Una historia no es más que un personaje superando una serie de dificultades para alcanzar el objetivo deseado. Los obstáculos suelen crear suspense y conflicto. Al superar los obstáculos, se produce un crecimiento: el débil se hace fuerte; el odio se convierte en amor; la tristeza en felicidad; el error en acierto; la mentira en verdad; o el mal en bien.

Veamos algunos ejemplos:

  • detener un meteorito
  • encontrar a un asesino
  • encontrar el amor

Obstáculos

MOTIVACIÓN

Tu(s) personaje(s) necesita(n) motivación para resolver el (los) reto(s).

Otro personaje

Los personajes secundarios también pueden tener motivos que les lleven a cruzarse con el protagonista o que les impulsen a ayudarlo.

Personaje principal

¿Por qué necesita tu personaje enfrentarse a este reto? ¿Qué espera conseguir al resolverlo?
Mira algunos ejemplos:

  • se casará en 3 días
  • puede arreglar los errores del pasado

Motivación

DESAFÍO

Cada historia tiene un personaje principal y ese personaje suele tener que resolver un problema o un reto. El reto del personaje es el que crea tensión a lo largo de la historia.

Otros retos

Escribe cualquier otro reto al que deban enfrentarse otros personajes de la historia.

¿Cuáles son los principales retos de su historia?

En la mayoría de las historias, hay 3 retos. El número 3 es un número místico que simboliza la plenitud. Intenta idear retos interesantes con los que tu personaje tenga que luchar.
Mira algunos ejemplos a continuación:

  • se convierte en hombre lobo por la noche
  • es enviado atrás en el tiempo

Desafíos

INICIO

En el principio de la historia (o la exposición), tendrás que presentar el escenario y los personajes. También es posible que quieras presentar el conflicto principal. Esta parte de la historia es importante porque proporciona al lector la información de fondo necesaria e incluso una primera visión de la personalidad de un personaje.

AJUSTE

El escenario ('tiempo y lugar) de una historia puede cambiar a lo largo de la trama.

Detalle sensorial

Los detalles sensoriales incluyen la vista, el oído, el tacto, el olfato y el gusto. Estos detalles son importantes porque crean profundidad en el escenario.
Vea algunos ejemplos a continuación:

  • el olor a pan recién hecho
  • el olor de la hierba recién cortada
  • la lluvia que cae sobre el parabrisas, etc.

Detalles sensoriales

El tiempo es un elemento importante en tu historia porque puede influir mucho en el ambiente y el estado de ánimo de los personajes.

Evento catastrófico

¿Su historia incluye catástrofes meteorológicas? Vea algunas sugerencias a continuación o añada las suyas propias:
- huracán, terremoto, tormenta, etc.

Tiempo

El tiempo de la historia también puede cambiar. Puede describir el acontecimiento de un solo día o puede incluir la trama de todo un año. En cualquier caso, no olvides mencionarlo.

Hora de la parcela

¿Dónde se desarrolla la historia?

Tu historia puede transcurrir en cualquier lugar al que te lleve tu imaginación.
Por ejemplo: en un ascensor, en un bosque encantado, etc. No olvides dar detalles del entorno cada vez que cambie el escenario, de lo contrario, la historia puede resultar confusa. Menciona también las estaciones, ya que cada una de ellas tiene un clima y unos acontecimientos únicos.

Ubicación

CARACTERES

Los personajes son esenciales para una buena historia. Normalmente, el protagonista o los protagonistas son los más afectados por la trama. Presenta a un personaje centrándote en sus acciones, intereses y ocupación, ya que el aspecto físico no marca la diferencia en la mayoría de los casos.

Nombre del personaje

Escribe el nombre de tu personaje.

Otros

Añade otras cualidades/atributos del personaje.

Objetivo principal

¿Cuál es el objetivo principal de tu personaje?

luchar contra el Malencontrar el amorderrotar a su enemigodominar el mundohacer amigosviaje en el tiempohacer un descubrimiento impresionanteOtros

Rasgos de carácter

¿Qué rasgos describen mejor la personalidad del personaje? Elige más si es necesario:

introvertidolealamableindependienterapidez mentalaventureroidealistadulcementecalmaarriesgadocreativoingeniosoestrictoquisquillosoextrañotorpeásperoagresivodescuidadoaferrándosecobardecruelengañosoimpulsivoOtros

Tipo de personaje

Elige el tipo de carácter:

Protagonista (personaje principal)Antagonista (adversario del protagonista)Plano (carácter estereotipado)Redondo (su personalidad se desarrolla a lo largo de la historia)Estático (no evoluciona como persona a lo largo de la historia)Dinámico (cambio drástico de personalidad)Confidente (el protagonista confía en él)Foil (personaje contrastante que realza la personalidad de otro personaje)Otros

Miksi käyttää Mindomo mind map -mallia?

Mielikarttojen avulla voit ideoida, luoda käsitteiden välisiä suhteita, organisoida ja tuottaa ideoita.

Mielikarttamallit tarjoavat kuitenkin helpomman tavan päästä alkuun, sillä ne ovat kehyksiä, jotka sisältävät tietoa tietystä aiheesta ja ohjaavia ohjeita. Pohjimmiltaan mindmap-mallit varmistavat rakenteen, jossa yhdistyvät kaikki tietyn aiheen elementit ja joka toimii lähtökohtana henkilökohtaiselle mindmapillesi. Ne ovat resurssi, joka tarjoaa käytännöllisen ratkaisun miellekartan luomiseen tietystä aiheesta, joko liike-elämää tai koulutusta varten.

Mindomo tuo sinulle älykkäitä miellekarttamalleja, joiden avulla voit toimia ja ajatella vaivattomasti.

Mallilla on erilaisia toimintoja:

  • Kuvailevat aiheet
  • Aiheet taustatekstillä
  • Oletushaara
  • Mallin tietojen poistaminen

Voit valita Mindomon yritys- tai koulutustileiltä erilaisia miellekarttamalleja, tai voit luoda omia miellekarttamalleja tyhjästä. Mikä tahansa mind map voidaan muuttaa mind map -mallin kartaksi lisäämällä johonkin sen aiheeseen lisää ohjaavia muistiinpanoja.