Modèles >

Zusammenfassung einer Geschichte schreiben

Zusammenfassung einer Geschichte schreiben

Lernen Sie, die Hauptaspekte einer Geschichte herauszuarbeiten und die wichtigen Details, die sie unterstützen, zu konsolidieren.

Schlüsselwörter: Literatur, Schreiben, Geschichte, Zusammenfassen

Zusammenfassung einer Geschichte schreiben

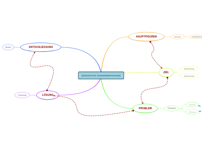
Zusammenfassung der Geschichte Vorlage

Mit dieser Vorlage für eine Zusammenfassung einer Geschichte können Sie die wichtigsten Aspekte einer Geschichte herausarbeiten und die wichtigsten Charaktereigenschaften, Ziele, Probleme, Auswirkungen und Lösungen für diese Probleme in der Geschichte besprechen.

GESCHICHTE ZUSAMMENFASSUNG

Geben Sie den Namen der Geschichte oder des historischen Ereignisses ein, das Sie zusammenfassen möchten.

LÖSUNG

Es wird eine Lösung für das Problem oder die Herausforderung gefunden.

Lösung

Wie lautete die Lösung für das Problem? Geben Sie sie ein.

ENTSCHLIESSUNG

Die Auflösung ist der Teil der Handlung einer Geschichte, in dem das Hauptproblem gelöst oder bearbeitet wird.

Ende

Und 'was geschah dann'?

Wie lautet das Ende der Geschichte oder des Ereignisses? Geben Sie es ein.

PROBLEM

Dies ist der Aber-Moment in der Geschichte oder dem Ereignis, wenn ein oder mehrere Probleme auftauchen, die die Pläne der Figur durcheinander bringen.

Problem

Um welchen Konflikt oder welches Problem handelt es sich? Geben Sie es ein.

Wirkung

Welche Auswirkungen hat dieses Thema auf den Ablauf der Ereignisse? Geben Sie es ein.

Ursache

Was hat zu diesem Problem geführt? Geben Sie es ein.

ZIEL

Dies ist die Wanted-Komponente in der Geschichte und bezieht sich auf das, was deine Figur in dieser Geschichte oder diesem Ereignis zu tun gedenkt.

Zielsetzung

Was sind die Pläne der Figur? Geben Sie sie ein.

HAUPTFIGUREN

Es kann eine Person, ein Tier, ein Ungeheuer, eine Figur oder ein Gegenstand sein, und es ist das Herzstück der gesamten Geschichte.

Wer ist die Hauptfigur in der Geschichte? Geben Sie seinen/ihren Namen ein.

Zeichen
PERSÖNLICHKEITSMERKMALE

Merkmal

Welches sind die Eigenschaften, die die Hauptfigur am besten beschreiben? Geben Sie sie ein.

Pourquoi utiliser un modèle de carte mentale Mindomo?

Les cartes mentales vous aident à faire un brainstorming, à établir des relations entre les concepts, à organiser et à générer des idées.

Cependant, les modèles de cartes mentales offrent un moyen plus facile de commencer, car il s'agit de cadres qui contiennent des informations sur un sujet spécifique avec des instructions d'orientation. Par essence, les modèles de cartes mentales assurent la structure qui combine tous les éléments d'un sujet spécifique et servent de point de départ à votre carte mentale personnelle. Ils constituent une ressource qui offre une solution pratique pour créer une carte heuristique sur un sujet particulier, que ce soit dans le domaine des affaires ou de l'éducation.

Mindomo vous propose des modèles de cartes mentales intelligentes qui vous permettent de fonctionner et de penser sans effort.

Un modèle a plusieurs fonctionnalités:

  • Thèmes descriptifs
  • Sujets avec texte d'arrière-plan
  • Branche par défaut
  • Suppression des données du modèle

Vous pouvez choisir parmi une variété de cartes mentales vierges provenant des comptes professionnels ou éducatifs de Mindomo, ou vous pouvez créer vos propres modèles de cartes heuristiques à partir de zéro. Toute carte heuristique peut être transformée en modèle de carte heuristique en ajoutant des notes d'orientation à l'un de ses sujets.