carte mentale sur les techniques de priorisation des tâches

Solutions

Comment prioriser les tâches avec des cartes mentales ?

Êtes-vous submergé par une liste interminable de tâches et avez-vous du mal à gérer vos priorités ? Les cartes mentales offrent une méthode visuelle et structurée pour organiser vos tâches et les prioriser de manière efficace. Elles vous permettent de garder une vue d’ensemble tout en vous concentrant sur les détails importants. Avec Mindomo, apprenez à créer une carte mentale des tâches, à appliquer des stratégies de priorisation éprouvées, à planifier vos tâches et à collaborer facilement avec votre équipe.

En suivant ces étapes pratiques, vous pourrez accomplir vos tâches de manière plus efficace et rester concentré sur ce qui compte vraiment.

La capacité à prioriser efficacement est une compétence essentielle pour tous, qu’il s’agisse d’un employé, d’un freelance ou d’un PDG.

1. Commencez par vos objectifs

La première étape pour prioriser les tâches individuelles est de cartographier vos principaux objectifs. Vous avez deux options :

1️⃣ Créez votre propre carte mentale à partir de zéro et faites un brainstorming libre.

Allez sur le Tableau de bord Mindomo, cliquez sur Créer et choisissez Carte mentale vierge. Ajoutez le sujet central Objectifs, puis ajoutez-les comme sous-sujets.

Créer une carte mentale vierge dans Mindomo
Votre diagramme devrait ressembler à ceci :
Exemple de carte mentale d'objectifs

2️⃣Utilisez un modèle de carte mentale prédéfini pour le brainstorming ou pour la définition des objectifs. Un modèle vous offre un cadre clair à suivre, réduisant la fatigue décisionnelle et facilitant le démarrage.

Voici quelques excellentes options :

Modèle d'Objectifs SMART

Modèle de carte mentale d'objectifs SMART

Modèle de Définition d'Objectifs

Carte mentale vierge de définition d'objectifs

Modèle de Brainstorming Étoile

Modèle de carte mentale étoile vierge

Modèle Roue Cyan

Modèle de carte mentale Roue Cyan

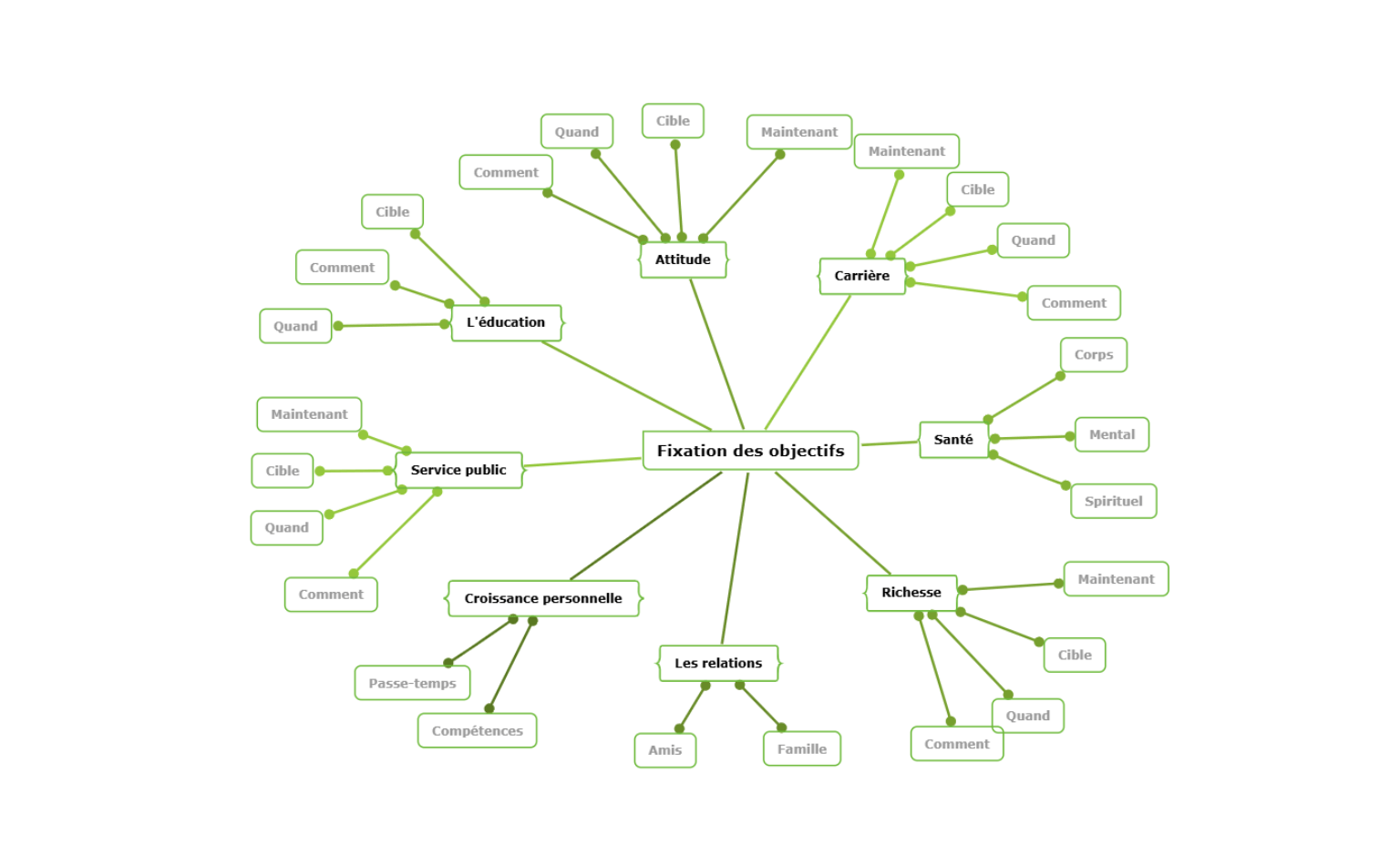
2. Catégorisez vos objectifs

Une fois que vous avez défini vos objectifs, regroupez-les en catégories, par exemple « Carrière & Finances », « Croissance personnelle », « Santé », etc. Vous pouvez créer des branches distinctes dans votre carte mentale pour chaque catégorie, puis il vous suffit de glisser-déposer vos objectifs à l’endroit approprié.

Cette organisation visuelle vous offre une vue d’ensemble claire des différents domaines sur lesquels vous souhaitez vous concentrer. Pour faire ressortir les catégories, envisagez d’utiliser des couleurs ou des icônes.

Mes objectifs dans des catégories carte mentale

3. Décomposez les objectifs en tâches

Avec vos objectifs organisés en catégories, il est temps de décomposer chacun d’eux en tâches plus petites et réalisables. Cette étape transforme des ambitions larges en étapes claires et concrètes sur lesquelles vous pouvez réellement travailler.

Par exemple, si votre objectif est « Lancer un blog personnel », décomposez-le en tâches telles que « Choisissez une plateforme », « Acheter un domaine », « Concevoir la mise en page » et « Écrire les trois premiers articles ». Dans votre carte mentale, ajoutez ces sous-tâches comme des branches rattachées à chaque objectif. Cela rend le parcours global moins accablant et vous offre une feuille de route concrète à suivre.

Décomposer les objectifs dans une carte mentale
Après avoir décomposé vos objectifs en tâches réalisables, vous pouvez les rendre vérifiables. Pour ce faire, cliquez sur le sujet (1), dand le menu contextuel cliquez sur Plus d’options (2), sélectionnez Plus (3), puis cliquez sur Tâche (4). Alternativement, vous pouvez utiliser le raccourci Ctrl + Alt + T pour convertir instantanément le sujet en tâche vérifiable.
Transformer un objectif en tâche réalisable dans Mindomo

4. Fixez des délais pour vos tâches

Avec la fonctionnalité de tâches de Mindomo, vous pouvez définir des dates de début et de fin directement sur chaque sujet, ce qui facilite le passage de la planification à l’exécution. Gardez les tâches bien définies, spécifiques et limitées dans le temps.

Pour planifier une tâche, cliquez sur le sujet souhaité (1), puis sur le bouton Tâche (2) dans sa barre d’outils. Vous pourrez définir les éléments suivants pour la tâche :

  • Priorité (3) – définissez le niveau d’importance de la tâche (P0–P4).
  • Progrès (4) – suivez le pourcentage de réalisation. Vous pouvez l’ajuster manuellement en faisant glisser la barre de progression, ou il peut être calculé automatiquement.
  • Date de début (5) – choisissez la date de début de la tâche.
  • Durée (6) – spécifiez combien de temps la tâche prendra. Elle peut être définie en minutes, heures ou jours. La date de fin est automatiquement calculée en fonction de la durée spécifiée et des paramètres de la tâche.
  • Date de fin (7) – calculée automatiquement en fonction de la durée, ou définie manuellement (dans ce cas, la durée sera mise à jour automatiquement).
Planifier des tâches sur les cartes mentales Mindomo

Dans la section Plus (8), vous pourrez :

  • Activer/désactiver la fonctionnalité Tâche (9)
  • Cumuler les sous-tâches (10) – la progression du nœud parent sera calculée en fonction du niveau de réalisation de ses tâches feuilles
  • Afficher les tâches terminées (11)
  • Définir les paramètres de la tâche (12)
Planifier des tâches dans Mindomo avec plus des options

5. Synchronisation des tâches

Cette étape distingue les planificateurs des véritables faiseurs. Cela peut sembler un petit détail, mais cela a un impact énorme, souvent sans même que vous vous en rendiez compte. Et pourquoi ? Parce que nous jonglons tous avec des responsabilités dans de nombreux domaines de la vie, et sans rappel visuel, il est facile que certaines choses passent entre les mailles du filet. Planifier des tâches directement dans votre calendrier garantit qu’elles ne restent pas simplement des idées ; elles deviennent des engagements.

Avec la fonctionnalité iCal de Mindomo, vous pouvez synchroniser vos tâches et échéances directement dans votre calendrier personnel ou d’équipe, comme Google Agenda, Apple Calendar ou Outlook. Cela vous permet de voir toutes vos activités en un seul endroit (tâches, événements et échéances provenant de différents outils). Astuce supplémentaire : fusionnez plusieurs calendriers (travail, personnel et vacances) en un seul calendrier regroupant tout. Plus besoin de passer d’une application à l’autre !

Apprenez comment utiliser iCal avec Mindomo.

Synchronisez les tâches Mindomo d'une carte mentale avec Google Agenda

6. Priorisez vos tâches

Il existe de nombreuses façons d’utiliser les cartes mentales pour prioriser efficacement vos tâches. Vous pouvez commencer par ajouter des indices visuels, comme des icônes de priorité (de P0 à P4 ou Critique à Très basse).
Améliorez votre carte mentale en ajoutant des images, des liens, des documents
Une autre excellente façon de prioriser vos tâches est d’utiliser la disposition Matrice Eisenhower, séparant ce qui est urgent et important de ce qui peut attendre. Vous pouvez créer quatre branches principales sur votre diagramme existant (À faire d’abord, À faire plus tard, Déléguer, et Éliminer) puis déplacer simplement chaque tâche dans la catégorie qui lui convient le mieux. Une fois que tout est trié, vous pouvez supprimer les branches de catégorie d’origine pour nettoyer la carte.
Boîte Eisenhower - modèle éditable
Ce système visuel vous aide à voir rapidement ce qui nécessite votre attention, vous permettant de rester sur la bonne voie et d’éviter d’être submergé par des tâches moins importantes.
Matrice Eisenhower carte mentale avec objectifs
Nous explorerons chacune de ces techniques de priorisation plus en détail plus tard dans l’article.

7. Assignez et déléguez

Comme mentionné dans la technique de la Matrice Eisenhower, déléguer est un moyen puissant de prioriser efficacement. Il est important de décider consciemment quelles tâches nécessitent vraiment votre attention personnelle et lesquelles peuvent être confiées à quelqu’un d’autre.

En partageant les responsabilités, vous libérez non seulement votre propre temps, mais vous créez également un flux de travail plus productif et collaboratif, où chacun contribue au mieux de ses capacités. Concentrez votre énergie sur les tâches qui correspondent à vos forces ou qui nécessitent votre contribution unique.

Pour assigner une tâche, ouvrez à nouveau le menu contextuel et naviguez jusqu’au quatrième onglet intitulé Personnalisation des tâches. Dans la première section, Assigner une tâche, vous verrez une liste des utilisateurs avec lesquels vous avez partagé la carte mentale.

Vous remarquerez également l’option d’assigner des tâches à des utilisateurs fantômes - profils fictifs que vous pouvez créer à des fins de planification sans inviter de véritables collaborateurs. Ceux-ci sont utiles pour visualiser les rôles de l’équipe ou les affectations futures. Vous pouvez en savoir plus sur l’utilisation des utilisateurs fantômes ici.

Matrice Eisenhower carte mentale avec objectifs

Astuce PRO : Dans cette carte mentale, la fonction de recherche et de filtrage va au-delà de la simple recherche de mots spécifiques - vous pouvez également filtrer les tâches en fonction de caractéristiques clés.

Par exemple, si vous voulez voir tout ce qui est assigné à Julia, cliquez simplement sur la barre de recherche dans le coin supérieur droit. De là, vous trouverez des options de filtrage avancées :

  • Par Assigné (par exemple, Julia)

  • Par Date d’échéance

  • Par Icônes spécifiques attachées aux tâches

En utilisant ces filtres, votre carte mentale n’affichera que les tâches correspondant à vos critères, vous offrant une vue ciblée et vous aidant à gérer votre charge de travail plus efficacement.

Voir les tâches de la carte mentale Mindomo qui sont assignées à quelqu'un - filtre

8. Suivez les progrès

Mindomo facilite le suivi de l’avancement de vos tâches à tout moment. Vous pouvez utiliser les options de recherche et de filtrage pour afficher les tâches qui sont à faire aujourd’hui, cette semaine, la semaine prochaine ou lors d’une implémentation ultérieure, ainsi celles qui sont en retard. Vous pouvez également surveiller l’avancement des tâches assignées à d’autres.
Suivre l'avancement de vos tâches
Le meilleur dans tout ça, vous n’êtes pas limité à une seule carte mentale, vous pouvez obtenir une vue d’ensemble complète des tâches de tous vos diagrammes. Allez simplement à votre Tableau de bord et cliquez sur la barre de recherche en haut de l’écran. Avant de commencer à taper, un menu avec plusieurs options de filtrage apparaîtra, vous permettant d’affiner votre vue avec facilité.
Filtrer les tâches de tous vos diagrammes Mindomo
Vous pouvez soit sélectionner un filtre dans la liste et appuyer sur Entrée, soit simplement le taper directement. Par exemple, pour voir toutes les tâches de vos diagrammes ayant des échéances ce mois-ci, tapez simplement due:month dans la barre de recherche. Vous verrez toutes les tâches et les diagrammes dans lesquels elles ont été ajoutées.
Filtrer toutes les tâches dues ce mois-ci dans tous vos diagrammes Mindomo

Pour des projets plus complexes, vous pouvez également utiliser la vue du diagramme de Gantt. L’un des plus grands avantages de Mindomo dans la gestion de projet est la capacité de basculer sans effort entre une carte mentale et un diagramme de Gantt. Cela est particulièrement utile car la plupart des projets commencent par une phase de brainstorming, où une carte mentale est idéale.

Une fois que vous avez rassemblé et organisé vos idées, il n’est pas nécessaire de transférer les informations vers un autre logiciel de diagramme de Gantt. Ouvrez simplement le menu Fichier (1) et cliquez sur Vue Gantt (2) pour changer de format instantanément.

Transformer une carte mentale en diagramme de Gantt

Il offre une vue structurée, basée sur un calendrier, de votre projet. Le diagramme de Gantt est divisé en deux sections :

  • à gauche : vous verrez une liste de tâches et de sous-tâches

  • à droite : des barres visuelles représentent la durée de chaque tâche le long d’une chronologie.

Vous pouvez faire glisser et déposer les barres pour ajuster les dates de début et de fin, ce qui facilite le replanification des tâches. Cette vue vous permet de suivre les progrès d’un coup d’œil, de gérer les dépendances et de garder votre projet entier sur la bonne voie avec un effort minimal. Vous pouvez toujours revenir à la vue de la carte mentale.

Vue du diagramme de Gantt des tâches

9. Collaboration en temps réel

Si vous travaillez sur des tâches nécessitant un effort d’équipe, Mindomo vous permet de collaborer en temps réel sur la même carte mentale. Les membres de l’équipe peuvent mettre à jour les tâches, suivre les progrès et apporter des modifications simultanément. Les collaborateurs peuvent également laisser des commentaires et joindre des documents ou des images.

Que vous travailliez à distance ou dans la même pièce, tout le monde voit les mises à jour instantanément, ce qui rend la collaboration plus fluide et efficace. Fini les conflits de version ou les fils de discussion interminables par e-mail. Un espace de travail partagé où les décisions sont prises ensemble et où tout le monde reste sur la même longueur d’onde.

Collaborer en temps réel pour éditer une carte mentale

10. Restez informé et suivez vos tâches

La dernière étape pour vous assurer de prioriser efficacement et de rester au top de vos tâches est d’activer les notifications et rappels. Ouvrez le menu Fichier (1), cliquez sur Propriétés (2), puis sélectionnez l’onglet Notification (3). Vous pouvez choisir de recevoir trois types de notifications par e-mail :

  • Un résumé quotidien contenant toutes les modifications apportées au diagramme

  • Une notification instantanée lorsque des modifications sont apportées à une tâche qui vous est assignée

  • Un rappel quotidien avec toutes les tâches qui sont à rendre aujourd’hui, qui commencent aujourd’hui ou le lendemain.

Notifications par email pour les cartes mentales dans Mindomo
Notifications par email pour les cartes mentales

Pour recevoir des alertes en temps réel lors de vos déplacements, installez l’application de carte mentale mobile Mindomo, où vous pouvez également personnaliser vos préférences de notification pour rester en contrôle, où que vous soyez.

Découvrez comment configurer les notifications de l’application mobile pour qu’elles s’adaptent à votre flux de travail.

Techniques de priorisation populaires

Maintenant que vous avez appris à structurer et gérer vos tâches à l’aide de cartes mentales, explorons certaines des techniques de priorisation les plus efficaces que vous pouvez intégrer à votre flux de travail. Toutes ces méthodes peuvent être appliquées directement dans Mindomo en utilisant des modèles ou des mises en page visuelles.

1. Matrice de Priorité (Matrice Eisenhower)

Cette technique vous aide à déterminer ce qui nécessite votre attention immédiate et ce qui peut être planifié, délégué ou éliminé. Comme illustré dans les étapes ci-dessus, elle divise les tâches en quatre catégories, basées sur l’urgence et l’importance :

  • Faire en premier (Urgent + Important)

  • Planifier (Pas urgent + Important)

  • Déléguer (Urgent + Pas important)

  • Éliminer (Pas urgent + Pas important)

💡Comment l’utiliser dans Mindomo : Utilisez un modèle de Matrice Eisenhower préfabriqué, un Organisateur de Tâches en Quatre Quadrants, un modèle de diagramme rapide qui a la structure avec quatre catégories ou créez une carte mentale avec quatre branches principales (une pour chaque quadrant). Déplacez les tâches dans la branche pertinente en fonction de leur urgence et de leur importance. Ajoutez des icônes ou des couleurs pour des indices visuels supplémentaires.

Organisateur de Tâches en 4 Quadrants Modèle de Carte Mentale
Tableau deux par deux - modèle éditable
Modèle de cercle créatif - carte mentale éditable

2. Méthode ABCDE

Popularisée par Brian Tracy et souvent comparée à la Matrice Eisenhower, la méthode ABCDE attribue une lettre à chaque tâche en fonction de son importance et des conséquences de sa non-réalisation. Bien que les deux techniques visent à améliorer la priorisation, la principale différence réside dans le fait que la méthode ABCDE classe les tâches selon leur importance et leurs conséquences, tandis que la Matrice Eisenhower prend en compte à la fois l’urgence et l’importance afin d’aider à éliminer les tâches de faible valeur et les distractions.

  • A – Doit être fait (conséquences graves si non réalisé)

  • B – Devrait être fait (conséquences légères)

  • C – Agréable à faire (aucune conséquence)

  • D – Déléguer

  • E – Éliminer

💡Comment l’utiliser dans Mindomo :

Utilisez des icônes pour marquer les tâches. Vous pouvez choisir ces 5 lettres, ou vous pouvez utiliser des icônes de drapeaux de différentes couleurs (bleu, vert, jaune, orange, rouge). Alternativement, créez cinq branches principales—une pour chaque lettre (A–E)—et organisez les tâches en conséquence. Cette méthode fonctionne très bien avec le système de filtrage de Mindomo décrit à l’étape 7.

Modèle de carte mentale de la méthode ABCDE

3. Technique de Priorisation 1-3-9

Cette méthode simple mais efficace vous aide à rester concentré sans vous sentir submergé. Vous choisissez une tâche de haute priorité, trois tâches de priorité moyenne et neuf tâches de faible priorité à réaliser chaque jour. Elle crée un plan structuré qui équilibre la productivité avec la clarté mentale.

💡Comment l’utiliser dans Mindomo :

Vous avez deux excellentes options de mise en page :

  1. Structure de Carte Mentale - Créez trois branches principales intitulées « 1 », « 3 » et « 9 ». Faites glisser vos tâches sous chaque catégorie en fonction de leur priorité. Ajoutez des cases à cocher et utilisez des icônes ou des couleurs pour indiquer l’urgence ou l’état d’avancement.
Technique de priorisation 1-3-9 carte mentale avec tâches
  1. Vue Kanban - Passez votre diagramme en mode Kanban et créez trois colonnes nommées « 1 Tâche », « 3 Tâches » et « 9 Tâches ». Déplacez les tâches dans chaque colonne au fur et à mesure que vous planifiez votre journée. Cette mise en page est particulièrement utile si vous souhaitez visualiser les progrès au fil de leur réalisation.
Technique de priorisation 1-3-9 kanban avec tâches

4. Méthode Kanban

La méthode Kanban traditionnelle organise les tâches visuellement en colonnes telles que Nouvelles Tâches, Assignées, En Cours, En Attente, Pour Revue, Test et Terminé, vous aidant à suivre efficacement les progrès et à gérer le flux de travail.

💡Comment l’utiliser dans Mindomo :

Mindomo offre un modèle Kanban où vous pouvez facilement ajouter des tâches et les déplacer entre les colonnes en les faisant simplement glisser pour refléter leur étape actuelle.

Modèle Kanban éditable

5. Méthode Ivy Lee

À la fin de chaque journée de travail, notez les six tâches les plus importantes à réaliser le lendemain, par ordre de priorité. Commencez par la première et descendez la liste.

💡Comment l’utiliser dans Mindomo :

  • Créez une carte mentale dédiée ou une branche quotidienne pour vos tâches.

  • Chaque jour, listez six tâches numérotées par ordre de priorité sous la date.

  • Utilisez des cases à cocher pour suivre l’avancement.

  • À la fin de la journée, réorganisez les tâches et déplacez celles qui ne sont pas terminées au jour suivant.

  • Répétez cette routine quotidiennement pour rester concentré et organisé.

Organisation des tâches méthode Ivy Lee - exemple de carte mentale

6. La méthode GTD

La méthode de David Allen met l’accent sur la capture de toutes vos tâches dans un système, l’organisation par contexte et la révision régulière de vos progrès.

💡Comment l’utiliser dans Mindomo :

Utilisez le modèle GTD et suivez le cadre flexible pour gérer les tâches et les projets :

Méthode Get Things Done - modèle de carte mentale

7. Principe de Pareto (Règle 80/20)

Le principe de Pareto est très simple : identifiez les 20 % des tâches qui apporteront 80 % des résultats. Concentrez-vous en priorité sur ces tâches.

💡Comment l’utiliser dans Mindomo :

Un excellent moyen d’analyser les tâches est d’utiliser le modèle de matrice Impact vs Effort de Mindomo. Il vous aide visuellement à distinguer les tâches qui offrent le plus d’impact avec le moins d’effort, vous permettant ainsi d’identifier les 20 % de tâches vitales qui génèrent 80 % des résultats.

matrice impact vs effort - modèle de carte mentale

Conseil final : Mixez les Techniques

Aucune méthode unique ne fonctionne pour tout le monde. La beauté de l’utilisation des cartes mentales est que vous pouvez combiner des techniques, visualiser les tâches de manière dynamique et adapter votre système à mesure que votre flux de travail évolue. Que vous préfériez les quadrants visuels, les classements stricts ou les flux de tâches flexibles, Mindomo est un logiciel de cartes mentales qui vous permet d’implémenter la méthode qui vous convient le mieux—tout en un seul endroit.