Sablonok >

Agile Plan Vorlage

Agile Plan Vorlage

Diese Mind Map hilft Ihnen, den Plan für ein agiles Projekt zu skizzieren.
Die Map zielt darauf ab, eine genaue Beschreibung der zu erledigenden Arbeit zu erfassen. Sie können die Mind Map verwenden, um Stories, Spezifikationen, Funktionen und Pläne zu diskutieren und zu erklären.

Schlüsselwörter: Unternehmensorganisation, agiler Plan, Arbeitsbeschreibung, Aufgabenorganisation, Aufgabenmanagement, Projektmanagement

Agile Plan Vorlage

Agile plan Vorlage

Agile Planung ist eine Möglichkeit, eine genaue Beschreibung der zu erledigenden Arbeit zu erfassen. Verwenden Sie diese Vorlage, um Pläne, Funktionen und Spezifikationen von agilen Projekten zu besprechen. Sie wird für Sie nützlich sein, wenn Sie ein Product Owner sind.

Schreiben Sie eine Zusammenfassung Ihres Projekts und fügen Sie die wichtigsten Punkte hinzu.

Schreiben Sie auch die epischen Abschnitte (die wichtigsten Phasen) eines Projekts auf.

Fügen Sie die Sprints hinzu. Das sind Gruppen von Ideen der Nutzer, die demonstriert und genutzt werden können.

Geben Sie die Geschichten der Benutzer ein und erstellen Sie eine Liste der Benutzer (Personen, die mit der Lösung interagieren werden). Verwenden Sie nicht die Namen der Benutzer, sondern ihre Rollen, die auf der Aufgabe basieren, die sie ausführen werden.

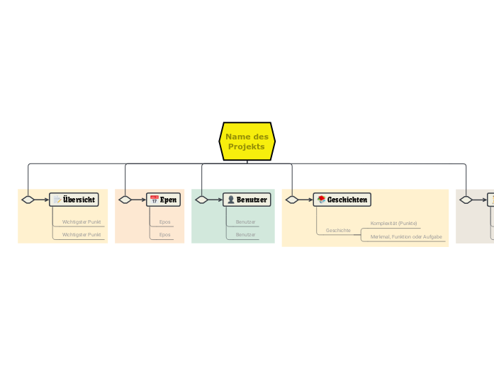
Name des Projekts

Geben Sie zunächst den Namen Ihres Projekts ein und drücken Sie dann die Enter-Taste.

Sprints

Sprints sind Gruppen von Benutzer Geschichte, die gut genug zusammenpassen, um demonstriert und verwendet zu werden. Sprints werden durch Timeboxing definiert, aber auch durch das, was praktisch zu liefern und zu nutzen ist.

Identifizieren Sie Sprint-Gruppierungen aus Ihren Stories und fügen Sie sie hier ein.

Sprint
Geschichten
Geschichte

Geben Sie eine Benutzer Geschichte in folgendem Format ein:

'Als [A] muss ich [B], damit ich [C] kann'
wobei:

[A] eine Benutzerrolle ist,
[B] ist das, was der Benutzer tun muss, und
[C] ist der Grund, warum er es tun muss.

Merkmal, Funktion oder Aufgabe

  • Welche Eigenschaften, Funktionen oder Aufgaben werden benötigt, um diese Geschichte in eine funktionierende Form zu bringen?
  • Welche Komponenten müssen funktionsfähig sein?
  • Was muss erforscht und entworfen werden?

Komplexität (Punkte)

Schätzen Sie die relative Komplexität dieser Geschichte, ausgedrückt in Geschichtenpunkten. Triviale Dinge sind nur ein oder zwei Punkte, und der Durchschnitt liegt bei etwa fünf Punkten.

Wenn es Ihnen schwer fällt, zu raten, müssen Sie die Geschichte vielleicht weiter in kleinere Geschichten unterteilen.

1 Geschichtspunkt (leicht)2 Geschichtspunkte3 Geschichtspunkte5 Geschichtspunkte (Durchschnitt)8 Geschichtspunkte13 Geschichtspunkte (Schwer)Mehr als 13 Geschichtspunkte
Benutzer

Erstellen Sie als nächstes eine Liste der Benutzer. Das sind die Personen, die mit der Lösung, die Sie erstellen, interagieren werden.

Die Benutzer werden nicht durch ihren persönlichen Namen identifiziert, sondern durch ihre Rolle in Verbindung mit der Aufgabe, die sie ausführen.

Fügen Sie eine Benutzerrolle hinzu und drücken Sie die Enter-Taste.

Epen

Die Epen sind die wichtigsten Phasen eines Projekts und werden in Sprints unterteilt.

Ein Epos ist auch ein Produktfreigabepunkt oder eine Übergabe an den Kunden.

Fügen Sie ein Epos zu Ihrem Projekt hinzu.

Wenn Sie ein Zieldatum im Auge haben, fügen Sie es der Klarheit halber in den Thementext ein.

Epos
Übersicht

Schreiben Sie eine Zusammenfassung der wichtigsten Punkte Ihres Projekts auf, die Ihnen als Referenz für Diskussionen dienen kann.

Fügen Sie einen wichtigen Punkt über Ihr Projekt hinzu.

Wichtigster Punkt

Miért érdemes Mindomo gondolattérkép mintát használni?

A gondolattérképek segítenek az ötletelésben, a fogalmak közötti kapcsolatok kialakításában, a rendszerezésben és az ötletek generálásában.

A gondolattérkép-sablonok azonban könnyebb utat kínálnak a kezdéshez, mivel ezek olyan keretek, amelyek egy adott témával kapcsolatos információkat tartalmaznak, irányadó utasításokkal. Lényegében a gondolattérkép minták biztosítják azt a struktúrát, amely egy adott téma összes elemét egyesíti, és kiindulópontként szolgál az Ön személyes gondolattérképjéhez. Forrást jelentenek arra, hogy praktikus megoldást nyújtsanak egy adott témával kapcsolatos gondolattérkép létrehozásához, akár üzleti, akár oktatási céllal.

A Mindomo intelligens gondolattérkép-sablonokat kínál, amelyek lehetővé teszik, hogy könnyedén működjön és gondolkodjon.

Egy sablon különböző funkciókkal rendelkezik:

  • Leíró témák
  • Témák háttérszöveggel
  • Alapértelmezett ág
  • A sablonadatok eltávolítása

Választhat a Mindomo üzleti vagy oktatási fiókjaiból, vagy létrehozhatja saját gondolattérkép sablonjait a semmiből. Bármilyen gondolattérkép átalakítható gondolattérkép-sablon térképpé, ha az egyik témakörhöz további irányadó jegyzeteket ad hozzá.