Modelos >

Agile Plan Vorlage

Agile Plan Vorlage

Diese Mind Map hilft Ihnen, den Plan für ein agiles Projekt zu skizzieren.
Die Map zielt darauf ab, eine genaue Beschreibung der zu erledigenden Arbeit zu erfassen. Sie können die Mind Map verwenden, um Stories, Spezifikationen, Funktionen und Pläne zu diskutieren und zu erklären.

Schlüsselwörter: Unternehmensorganisation, agiler Plan, Arbeitsbeschreibung, Aufgabenorganisation, Aufgabenmanagement, Projektmanagement

Agile Plan Vorlage

Agile plan Vorlage

Agile Planung ist eine Möglichkeit, eine genaue Beschreibung der zu erledigenden Arbeit zu erfassen. Verwenden Sie diese Vorlage, um Pläne, Funktionen und Spezifikationen von agilen Projekten zu besprechen. Sie wird für Sie nützlich sein, wenn Sie ein Product Owner sind.

Schreiben Sie eine Zusammenfassung Ihres Projekts und fügen Sie die wichtigsten Punkte hinzu.

Schreiben Sie auch die epischen Abschnitte (die wichtigsten Phasen) eines Projekts auf.

Fügen Sie die Sprints hinzu. Das sind Gruppen von Ideen der Nutzer, die demonstriert und genutzt werden können.

Geben Sie die Geschichten der Benutzer ein und erstellen Sie eine Liste der Benutzer (Personen, die mit der Lösung interagieren werden). Verwenden Sie nicht die Namen der Benutzer, sondern ihre Rollen, die auf der Aufgabe basieren, die sie ausführen werden.

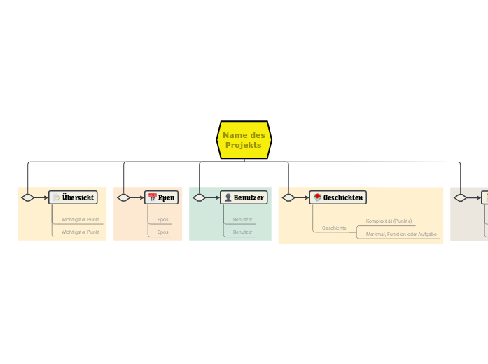
Name des Projekts

Geben Sie zunächst den Namen Ihres Projekts ein und drücken Sie dann die Enter-Taste.

Sprints

Sprints sind Gruppen von Benutzer Geschichte, die gut genug zusammenpassen, um demonstriert und verwendet zu werden. Sprints werden durch Timeboxing definiert, aber auch durch das, was praktisch zu liefern und zu nutzen ist.

Identifizieren Sie Sprint-Gruppierungen aus Ihren Stories und fügen Sie sie hier ein.

Sprint
Geschichten
Geschichte

Geben Sie eine Benutzer Geschichte in folgendem Format ein:

'Als [A] muss ich [B], damit ich [C] kann'
wobei:

[A] eine Benutzerrolle ist,
[B] ist das, was der Benutzer tun muss, und
[C] ist der Grund, warum er es tun muss.

Merkmal, Funktion oder Aufgabe

  • Welche Eigenschaften, Funktionen oder Aufgaben werden benötigt, um diese Geschichte in eine funktionierende Form zu bringen?
  • Welche Komponenten müssen funktionsfähig sein?
  • Was muss erforscht und entworfen werden?

Komplexität (Punkte)

Schätzen Sie die relative Komplexität dieser Geschichte, ausgedrückt in Geschichtenpunkten. Triviale Dinge sind nur ein oder zwei Punkte, und der Durchschnitt liegt bei etwa fünf Punkten.

Wenn es Ihnen schwer fällt, zu raten, müssen Sie die Geschichte vielleicht weiter in kleinere Geschichten unterteilen.

1 Geschichtspunkt (leicht)2 Geschichtspunkte3 Geschichtspunkte5 Geschichtspunkte (Durchschnitt)8 Geschichtspunkte13 Geschichtspunkte (Schwer)Mehr als 13 Geschichtspunkte
Benutzer

Erstellen Sie als nächstes eine Liste der Benutzer. Das sind die Personen, die mit der Lösung, die Sie erstellen, interagieren werden.

Die Benutzer werden nicht durch ihren persönlichen Namen identifiziert, sondern durch ihre Rolle in Verbindung mit der Aufgabe, die sie ausführen.

Fügen Sie eine Benutzerrolle hinzu und drücken Sie die Enter-Taste.

Epen

Die Epen sind die wichtigsten Phasen eines Projekts und werden in Sprints unterteilt.

Ein Epos ist auch ein Produktfreigabepunkt oder eine Übergabe an den Kunden.

Fügen Sie ein Epos zu Ihrem Projekt hinzu.

Wenn Sie ein Zieldatum im Auge haben, fügen Sie es der Klarheit halber in den Thementext ein.

Epos
Übersicht

Schreiben Sie eine Zusammenfassung der wichtigsten Punkte Ihres Projekts auf, die Ihnen als Referenz für Diskussionen dienen kann.

Fügen Sie einen wichtigen Punkt über Ihr Projekt hinzu.

Wichtigster Punkt

Por que usar um modelo de mapa mental Mindomo?

Os mapas mentais ajudam você a fazer brainstorming, estabelecer relações entre conceitos, organizar e gerar ideias.

No entanto, os modelos de mapas mentais oferecem uma maneira mais fácil de começar, pois são estruturas que contêm informações sobre um assunto específico com instruções de orientação. Em essência, os modelos de mapas mentais garantem a estrutura que combina todos os elementos de um assunto específico e servem como ponto de partida para o seu mapa mental pessoal. Eles são um recurso para fornecer uma solução prática para criar um mapa mental sobre um determinado tema, seja para negócios ou educação.

Mindomo traz modelos de mapas mentais inteligentes que permitem que você funcione e pense sem esforço.

Um modelo possui várias funcionalidades:

  • Tópicos descritivos
  • Tópicos com texto de fundo
  • Filial padrão
  • Removendo os dados do modelo

Você pode escolher entre uma variedade de modelos de mapas mentais das contas comerciais ou educacionais da Mindomo, ou pode criar seus próprios modelos de mapas mentais do zero. Qualquer mapa mental pode ser transformado em um modelo de mapa mental adicionando mais notas de orientação a um de seus tópicos.