Modelos >

Arbeitsblatt zur Charakterentwicklung

Arbeitsblatt zur Charakterentwicklung

Analysieren Sie, wie sich eine bestimmte Figur im Laufe der Geschichte entwickelt hat. Klicken Sie auf den Pfeil unten, um zu beginnen.

Schlüsselwörter: Literatur, Schreiben

Arbeitsblatt zur Charakterentwicklung

Vorlage zur Charakterentwicklung

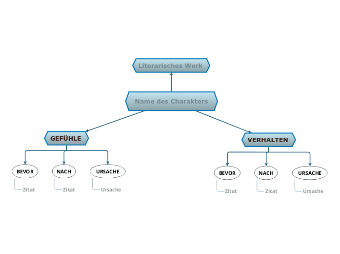
Viele literarische Werke konzentrieren sich auf die Charakterentwicklung. Es gibt verschiedene Arten von Charakteren und sie haben einige Persönlichkeitsmerkmale, die sie definieren. Diese können sich jedoch im Laufe des Buches ändern. Im Allgemeinen sind das die Hauptfiguren, aber manchmal kann man auch die Entwicklung bestimmter Nebenfiguren erfahren.

Verwenden Sie diese Vorlage, um über das Verhalten und die Gefühle der Figur nachzudenken und Schlussfolgerungen über ihre Entwicklung im Laufe des literarischen Werks zu ziehen.

Finden Sie heraus, ob sich das Verhalten der Figuren verändert hat und was die Ursache für diese Veränderungen war. Vergleichen Sie die Art und Weise, wie die Figur vor und nach diesen Veränderungen gehandelt hat.

Analysieren Sie sowohl die internen als auch die externen Faktoren, die diese Veränderungen verursacht haben.

Finden Sie mehr Details über die Gefühle der Figur heraus, die Sie analysieren. Wie fühlt sich die Figur in verschiedenen Situationen, denen sie begegnet? Haben sich seine Gefühle im Laufe des Buches verändert? Was hat diese Veränderung verursacht?

Die Art und Weise, wie eine Figur auf verschiedene Situationen reagiert und wie sie mit den anderen Figuren interagiert, gibt Aufschluss über sie. Vielleicht äußern einige von ihnen ihre Meinung über die Figur, die du analysierst. Wenn Sie auf die indirekte Darstellung der Figur achten, können Sie ihre Veränderungen und ihre Entwicklung im Verhältnis zu anderen herausfinden.

Name des Charakters

Name des Charakters


Geben Sie den Namen der Figur ein, deren Veränderung in der Geschichte Sie analysieren möchten.

Beispiel: Nick Carraway.

VERHALTEN

Verhalten des Charakters

Denken Sie an das Verhalten der Figur zu Beginn der Geschichte und achten Sie darauf, wie es sich im Laufe der Geschichte verändert.

Der Grund für die Verhaltensänderung

Was hat die Figur dazu veranlasst, das zuerst genannte Verhalten zu ändern? Geben Sie den Grund für die Änderung ein.

Beispiel: 'weil niemand sonst interessiert war', und er fand, dass Gatsby in seinen letzten Momenten nicht allein gelassen werden sollte.

Änderung des Verhaltens

Wie hat die Figur das erste von dir genannte Verhalten geändert? Geben Sie ein Zitat ein, um Ihre Aussage zu belegen.

Beispiel: Nick übernimmt die gesamte Verantwortung für Gatsbys Beerdigungsvorbereitungen, 'mit jenem intensiven persönlichen Interesse, auf das jeder am Ende ein vages Recht hat.'

Anfangsverhalten

Wie verhält sich die Figur zu Beginn der Geschichte? Geben Sie ein passendes Zitat für Ihre Aussage ein.

Beispiel: Nick zeigt sich von seiner unreifen Seite, als er nach New York geht, um zu vermeiden, dass er mit seiner Freundin 'in die Ehe hinein geredet wird'.

GEFÜHLE

Gefühle des Charakters

Konzentrieren Sie sich auf die Art und Weise, wie die Gefühle der Figur am Anfang und am Ende der Geschichte dargestellt werden, und erklären Sie, warum sie sich verändert haben.

URSACHE
Ursache

Der Grund für die Veränderung der Gefühle


Warum hat die Figur ihre Gefühle geändert? Geben Sie die Antwort ein.

Beispiel: Der Osten verlor seine Anziehungskraft aufgrund von Oberflächlichkeit, Nachlässigkeit und Korruption.

NACH

Erste Gefühle


Welche Gefühle hat die Figur zu Beginn der Geschichte zu einem bestimmten Thema? Geben Sie ein passendes Zitat ein, um Ihre Aussage zu untermauern.

Beispiel:
' "Sich Urteile vorzubehalten, ist eine Frage der unendlichen Hoffnung."

BEVOR
Zitat

Erste Gefühle


Welche Gefühle hat die Figur zu Beginn der Geschichte zu einem bestimmten Thema? Geben Sie ein passendes Zitat ein, um Ihre Aussage zu untermauern.

Beispiel: "Sich Urteile vorzubehalten, ist eine Frage der unendlichen Hoffnung."

Literarisches Werk

Titel


Geben Sie den Titel und den Autor des literarischen Werks ein, in dem die Figur vorgestellt wird.

Beispiel: Der große Gatsby, von F. Scott Fitzgerald.

Por que usar um modelo de mapa mental Mindomo?

Os mapas mentais ajudam você a fazer brainstorming, estabelecer relações entre conceitos, organizar e gerar ideias.

No entanto, os modelos de mapas mentais oferecem uma maneira mais fácil de começar, pois são estruturas que contêm informações sobre um assunto específico com instruções de orientação. Em essência, os modelos de mapas mentais garantem a estrutura que combina todos os elementos de um assunto específico e servem como ponto de partida para o seu mapa mental pessoal. Eles são um recurso para fornecer uma solução prática para criar um mapa mental sobre um determinado tema, seja para negócios ou educação.

Mindomo traz modelos de mapas mentais inteligentes que permitem que você funcione e pense sem esforço.

Um modelo possui várias funcionalidades:

  • Tópicos descritivos
  • Tópicos com texto de fundo
  • Filial padrão
  • Removendo os dados do modelo

Você pode escolher entre uma variedade de modelos de mapas mentais das contas comerciais ou educacionais da Mindomo, ou pode criar seus próprios modelos de mapas mentais do zero. Qualquer mapa mental pode ser transformado em um modelo de mapa mental adicionando mais notas de orientação a um de seus tópicos.