Skabeloner >

Como escrever um resumo de uma história

Como escrever um resumo de uma história

Aprender a estabelecer os aspectos principais de uma história e a consolidar os pormenores importantes que os apoiam.

Palavras-chave: literatura, escrita, história, resumo

Como escrever um resumo de uma história

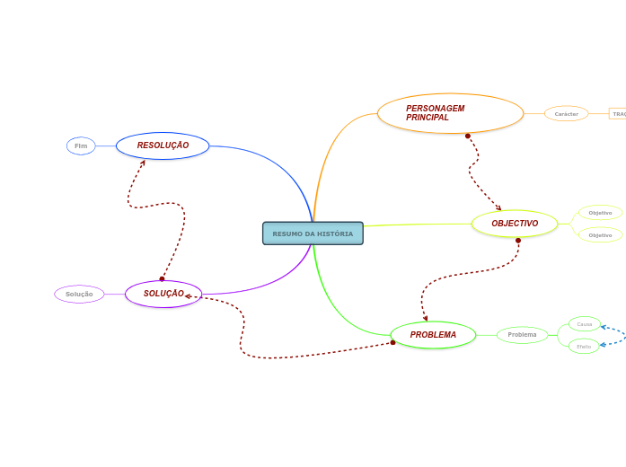
Modelo de resumo da história

Com este modelo de resumo da história, pode estabelecer os aspectos principais de uma história e discutir os traços das personagens principais, os objectivos, os problemas, os efeitos e as soluções para esses problemas a partir da história.

RESUMO DA HISTÓRIA

Escreva o nome da história ou do acontecimento histórico que pretende resumir.

SOLUÇÃO

É encontrada uma solução para o problema ou desafio.

Solução

Qual foi a solução para o problema? Escreve-a.

RESOLUÇÃO

Resolução é a parte do enredo de uma história em que o problema principal é resolvido ou trabalhado.

Fim

E 'depois', o que aconteceu?

Qual é o final da história ou do acontecimento? Escreve-o.

PROBLEMA

Este é o momento 'Mas' da história ou do acontecimento, quando 'um ou vários problemas surgem', perturbando os planos da personagem.

Problema

Qual é o 'conflito' ou o 'problema' que ocorreu? Escreva-o.

Efeito

Qual é o 'impacto' desta questão na ação dos acontecimentos? Escreve-o.

Causa

O que é que levou a este problema? Escreva-o.

OBJECTIVO

Este é o componente 'Procurado' da história e refere-se ao 'que a sua personagem planeou fazer' nesta história ou evento.

Objetivo

Quais são os 'planos da personagem'? Escreve-os.

PERSONAGEM PRINCIPAL

Pode ser uma pessoa, um animal, um monstro, uma figura, um objeto, e é o centro de toda a história.

Quem é a personagem principal''' da história? Escreve o seu nome.

Carácter
TRAÇOS DE PERSONALIDADE

Caraterística

Quais são 'os traços que melhor descrevem' a personagem principal? Escreve-os.

Hvorfor bruge en Mindomo mind map-skabelon?

Mind maps hjælper dig med at brainstorme, etablere relationer mellem begreber, organisere og generere ideer.

Mind map-skabeloner er dog en nemmere måde at komme i gang på, da de er rammer, der indeholder information om et specifikt emne med vejledende instruktioner. I bund og grund sikrer mind map-skabeloner den struktur, der kombinerer alle elementerne i et specifikt emne og fungerer som udgangspunkt for dit personlige mind map. De er en ressource, der giver en praktisk løsning til at lave et mind map om et bestemt emne, enten til erhverv eller uddannelse.

Mindomo giver dig smarte mind map-skabeloner, der gør det muligt for dig at fungere og tænke ubesværet.

En skabelon har forskellige funktioner:

  • Beskrivende emner
  • Emner med baggrundstekst
  • Standard-gren
  • Fjernelse af skabelondata

Du kan vælge mellem en række mind map-skabeloner fra Mindomos erhvervs- eller uddannelseskonti, eller du kan lave dine egne mind map-skabeloner fra bunden. Ethvert mind map kan omdannes til et mind map-skabelon-map ved at tilføje yderligere vejledende noter til et af emnerne.