Mallit >

Como escrever um resumo de uma história

Como escrever um resumo de uma história

Aprender a estabelecer os aspectos principais de uma história e a consolidar os pormenores importantes que os apoiam.

Palavras-chave: literatura, escrita, história, resumo

Como escrever um resumo de uma história

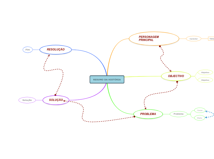
Modelo de resumo da história

Com este modelo de resumo da história, pode estabelecer os aspectos principais de uma história e discutir os traços das personagens principais, os objectivos, os problemas, os efeitos e as soluções para esses problemas a partir da história.

RESUMO DA HISTÓRIA

Escreva o nome da história ou do acontecimento histórico que pretende resumir.

SOLUÇÃO

É encontrada uma solução para o problema ou desafio.

Solução

Qual foi a solução para o problema? Escreve-a.

RESOLUÇÃO

Resolução é a parte do enredo de uma história em que o problema principal é resolvido ou trabalhado.

Fim

E 'depois', o que aconteceu?

Qual é o final da história ou do acontecimento? Escreve-o.

PROBLEMA

Este é o momento 'Mas' da história ou do acontecimento, quando 'um ou vários problemas surgem', perturbando os planos da personagem.

Problema

Qual é o 'conflito' ou o 'problema' que ocorreu? Escreva-o.

Efeito

Qual é o 'impacto' desta questão na ação dos acontecimentos? Escreve-o.

Causa

O que é que levou a este problema? Escreva-o.

OBJECTIVO

Este é o componente 'Procurado' da história e refere-se ao 'que a sua personagem planeou fazer' nesta história ou evento.

Objetivo

Quais são os 'planos da personagem'? Escreve-os.

PERSONAGEM PRINCIPAL

Pode ser uma pessoa, um animal, um monstro, uma figura, um objeto, e é o centro de toda a história.

Quem é a personagem principal''' da história? Escreve o seu nome.

Carácter
TRAÇOS DE PERSONALIDADE

Caraterística

Quais são 'os traços que melhor descrevem' a personagem principal? Escreve-os.

Miksi käyttää Mindomo mind map -mallia?

Mielikarttojen avulla voit ideoida, luoda käsitteiden välisiä suhteita, organisoida ja tuottaa ideoita.

Mielikarttamallit tarjoavat kuitenkin helpomman tavan päästä alkuun, sillä ne ovat kehyksiä, jotka sisältävät tietoa tietystä aiheesta ja ohjaavia ohjeita. Pohjimmiltaan mindmap-mallit varmistavat rakenteen, jossa yhdistyvät kaikki tietyn aiheen elementit ja joka toimii lähtökohtana henkilökohtaiselle mindmapillesi. Ne ovat resurssi, joka tarjoaa käytännöllisen ratkaisun miellekartan luomiseen tietystä aiheesta, joko liike-elämää tai koulutusta varten.

Mindomo tuo sinulle älykkäitä miellekarttamalleja, joiden avulla voit toimia ja ajatella vaivattomasti.

Mallilla on erilaisia toimintoja:

  • Kuvailevat aiheet
  • Aiheet taustatekstillä
  • Oletushaara
  • Mallin tietojen poistaminen

Voit valita Mindomon yritys- tai koulutustileiltä erilaisia miellekarttamalleja, tai voit luoda omia miellekarttamalleja tyhjästä. Mikä tahansa mind map voidaan muuttaa mind map -mallin kartaksi lisäämällä johonkin sen aiheeseen lisää ohjaavia muistiinpanoja.