Modelos >

Plantilla de plan de marketing

Plantilla de plan de marketing

Un plan de marketing le ayudará a mantener la concentración y a organizarse y seguir el ritmo durante todo el año.
Es más probable que su marketing se lleve a cabo cuando se toma el tiempo necesario para identificar lo que quiere hacer y cuándo quiere hacerlo.

Palabras clave: marketing, objetivos de marketing, plan de marketing, USP, actividades de marketing, presupuesto de marketing, estudio de mercado, declaración de objetivos, redes sociales, boletines informativos

Plantilla de plan de marketing

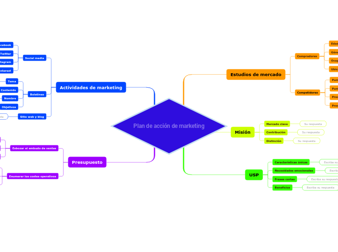
Plan de acción de marketing

Utilice este plantilla de plan de acción de marketing para crear una estrategia de marketing para todo el año que le ayude a alcanzar sus objetivos empresariales.

Cree un plan de marketing que le ayude a usted y a su equipo de marketing a mantenerse organizados y centrados.

En primer lugar, realice un estudio de mercado para tener una idea clara de los compradores de su producto o servicio (buyer persona) y de sus competidores.

También puede utilizar el análisis DAFO para establecer cuáles son sus puntos fuertes, sus puntos débiles, sus oportunidades y sus amenazas.

La plantilla incluye una sección para su declaración de misión, que consta de tres componentes: mercado clave, contribución y distinción.

Determine su USP (lo que hace que su empresa sea única en comparación con otros competidores).

Establezca el presupuesto que necesitará, teniendo en cuenta el esbozo de embudo de ventas y los costes operativos.

Además, tendrá que planificar detalladamente sus actividades de marketing y los canales de comercialización que utilizará, como el sitio web y el blog, las redes sociales y los boletines informativos.

Plan de acción de marketing

Escriba el nombre de su plan de marketing.

Presupuesto

Incluya un desglose completo de los costes de su plan de marketing. Intente ser lo más preciso posible. Una vez que haya puesto en marcha su plan, le convendrá hacer un seguimiento de los costes.

Enumerar los costes operativos
Publicidad

Asigne un presupuesto para publicidad y campañas en línea.

Beneficios de las ventas

Especifique los beneficios de su personal de ventas y marketing.

Fija un presupuesto para salarios y comisiones de tus empleados.

Escriba su respuesta

Esbozar el embudo de ventas
Nuevas ofertas

¿Cuántas de esas oportunidades se cierran como nuevos acuerdos?

Visitas in situ

¿Cuántas visitas recibe al mes?

Plomos

¿Cuántos clientes potenciales se convierten en oportunidades?

Actividades de marketing

Una estrategia de marketing de éxito se compone de muchas tácticas diferentes, que incluyen opciones tanto online como offline. Sus objetivos, su público objetivo y su sector desempeñan un papel importante en esta decisión.

Sitio web y blog

Cuando elabore el contenido de su sitio web y blog, intente aportar valor a sus clientes. Responda a las siguientes preguntas.

¿Qué contenidos son tendencia en mi nicho?

Boletines

Antes de planificar el contenido de sus boletines, plantéese las siguientes preguntas y analice el resultado.

Objetivos

¿Qué espera conseguir enviando un boletín electrónico a sus suscriptores?

Nombre

¿Cómo llamará a su boletín?

Contenido

¿Qué tipo de contenidos incluirá en sus boletines?

Tema

Decida los detalles. ¿En qué tema se centrará el contenido de su boletín?

Comprometerse con sus clientes y clientes potenciales en las redes sociales le ayuda a establecer relaciones más sólidas con ellos. Tenga en cuenta que el contenido debe estar dedicado a la especificidad de cada plataforma.

Pinterest


Sube contenido visual a tu cuenta de Pinterest para mantener el interés de tu audiencia.

Instagram


Planifica tu contenido para Instagram.

Twitter


Planifica tus Tweets. Ten en cuenta los hashtags que marcan tendencia.

Facebook


Planifica tus publicaciones en Facebook. Adjunta recursos multimedia si es necesario.

USP

Determine qué hace que su empresa y sus productos/servicios sean diferentes de los demás del mercado.

Beneficios

Responder a la pregunta principal de su cliente: '¿Qué gano yo?'.
Vaya al grano y expóngalo como un beneficio para el cliente.

Frases cortas

Cree frases sobre su producto o servicio exclusivo que sean breves, claras y concisas.

Necesidades emocionales

Piense desde la perspectiva de su cliente y decida qué necesidad emocional satisface específicamente su producto o servicio.

Características únicas

Enumere las características y ventajas exclusivas de su producto o servicio

Escriba su respuesta

Misión

Una declaración de misión consta de tres componentes: mercado clave, contribución y distinción. Tómate tu tiempo y define cada uno de ellos.

Distinción

¿Qué hace que el producto sea único o por qué el público debería comprarlo en lugar de otro?

Contribución

¿Qué aporta su producto o servicio a la sociedad?

Mercado clave

Defina su público objetivo. Son las personas con más probabilidades de comprar sus productos o servicios, y están unidas por algunas características comunes, como la demografía y los comportamientos.

Su respuesta

Estudios de mercado

Recopile información sobre los consumidores, los mercados objetivo y los clientes de su empresa para evaluar la eficacia y popularidad de su producto o servicio.

Competidores

Conozca a sus competidores y mejore el rendimiento de su empresa.

Presencia en línea

¿Están sus competidores presentes y activos en las redes sociales? Seleccione de la lista o añada otros.

FacebookTwitterInstagramPinterestOtros

Social media

Precios

Investigue el esquema de precios de sus competidores y determine su próximo movimiento de precios. Seleccione uno de los siguientes:

$5 - $10$10 - $30$30 - $50$50 - $100$100 - $250$250 - $500$500+
Puntos débiles

Identifique los puntos débiles de sus competidores. Elija de la lista o añada otros.

Falta de recursosPrecio elevadoMal servicio al clienteTiempo de respuesta largoOtros
Puntos fuertes

Identifique los puntos fuertes de sus competidores. Seleccione de la lista o añada otros.

ExperienciaReputaciónTecnologíaOtros
Compradores

Determine qué necesita saber sobre sus consumidores.

Ubicación

Seleccione la ubicación de sus consumidores

Europa OccidentalEuropa del EsteNorteaméricaAmérica del SurAsiaOtros
Ocupación

Seleccione el sector de sus compradores

Finanzas y segurosAsistencia sanitaria y socialFabricaciónComercio al por menorServicios educativosArte, entretenimientoOtros

Sector de procedencia de sus compradores

Género

Seleccione el sexo de sus compradores

FemininMasculinOtros
Edad

Seleccione el rango de edad del comprador

18 - 2425 - 3536 - 4546 - 5555+

Edades

Por que usar um modelo de mapa mental Mindomo?

Os mapas mentais ajudam você a fazer brainstorming, estabelecer relações entre conceitos, organizar e gerar ideias.

No entanto, os modelos de mapas mentais oferecem uma maneira mais fácil de começar, pois são estruturas que contêm informações sobre um assunto específico com instruções de orientação. Em essência, os modelos de mapas mentais garantem a estrutura que combina todos os elementos de um assunto específico e servem como ponto de partida para o seu mapa mental pessoal. Eles são um recurso para fornecer uma solução prática para criar um mapa mental sobre um determinado tema, seja para negócios ou educação.

Mindomo traz modelos de mapas mentais inteligentes que permitem que você funcione e pense sem esforço.

Um modelo possui várias funcionalidades:

  • Tópicos descritivos
  • Tópicos com texto de fundo
  • Filial padrão
  • Removendo os dados do modelo

Você pode escolher entre uma variedade de modelos de mapas mentais das contas comerciais ou educacionais da Mindomo, ou pode criar seus próprios modelos de mapas mentais do zero. Qualquer mapa mental pode ser transformado em um modelo de mapa mental adicionando mais notas de orientação a um de seus tópicos.