Como escrever um resumo de uma história

Aprender a estabelecer os aspectos principais de uma história e a consolidar os pormenores importantes que os apoiam.

Palavras-chave: literatura, escrita, história, resumo

Como escrever um resumo de uma história

Modelo de resumo da história

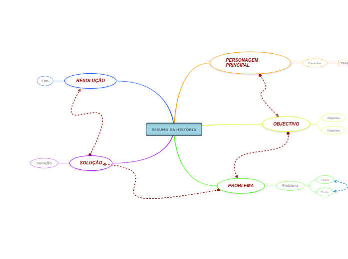
Com este modelo de resumo da história, pode estabelecer os aspectos principais de uma história e discutir os traços das personagens principais, os objectivos, os problemas, os efeitos e as soluções para esses problemas a partir da história.

RESUMO DA HISTÓRIA

Escreva o nome da história ou do acontecimento histórico que pretende resumir.

SOLUÇÃO

É encontrada uma solução para o problema ou desafio.

Solução

Qual foi a solução para o problema? Escreve-a.

RESOLUÇÃO

Resolução é a parte do enredo de uma história em que o problema principal é resolvido ou trabalhado.

Fim

E 'depois', o que aconteceu?

Qual é o final da história ou do acontecimento? Escreve-o.

PROBLEMA

Este é o momento 'Mas' da história ou do acontecimento, quando 'um ou vários problemas surgem', perturbando os planos da personagem.

Problema

Qual é o 'conflito' ou o 'problema' que ocorreu? Escreva-o.

Efeito

Qual é o 'impacto' desta questão na ação dos acontecimentos? Escreve-o.

Causa

O que é que levou a este problema? Escreva-o.

OBJECTIVO

Este é o componente 'Procurado' da história e refere-se ao 'que a sua personagem planeou fazer' nesta história ou evento.

Objetivo

Quais são os 'planos da personagem'? Escreve-os.

PERSONAGEM PRINCIPAL

Pode ser uma pessoa, um animal, um monstro, uma figura, um objeto, e é o centro de toda a história.

Quem é a personagem principal''' da história? Escreve o seu nome.

Carácter
TRAÇOS DE PERSONALIDADE

Caraterística

Quais são 'os traços que melhor descrevem' a personagem principal? Escreve-os.

De ce să folosiți un șablon de hartă mentală Mindomo?

Hărțile mentale vă ajută să faceți brainstorming, să stabiliți relații între concepte, să organizați și să generați idei.

Cu toate acestea, șabloanele de hărți mentale oferă o modalitate mai ușoară de a începe, deoarece acestea sunt modele care conțin informații despre un anumit subiect cu instrucțiuni de ghidare. În esență, șabloanele de hărți mentale asigură structura care combină toate elementele unui anumit subiect și servesc drept punct de plecare pentru harta mentală personală. Ele sunt o resursă care oferă o soluție practică pentru a crea o hartă mentală pe un anumit subiect, fie pentru afaceri sau educație.

Mindomo vă oferă șabloane inteligente de hărți mentale care vă permit să acționați și să gândiți fără efort.

Un șablon are diverse funcționalități:

Subiecte descriptive

Subiecte cu text de fundal

Ramură implicită

Eliminarea datelor șablonului

Puteți alege dintr-o varietate de șabloane de hărți mentale din conturile pentru afaceri sau educaționale ale Mindomo sau puteți crea propriile șabloane de hărți mentale de la zero. Orice hartă mentală poate fi transformată într-o hartă șablon prin adăugarea de instrucțiuni de ghidare suplimentare la unul dintre subiectele sale.