Lista de presentes de Natal

É aquela altura do ano em que precisa de reunir os seus pensamentos para fazer presentes perfeitos e memoráveis!

Utilize este modelo e vai arrasar no Natal deste ano!

Palavras-chave: lista, Natal, desejo, desejos, presente, presentes, lista de desejos, lista de desejos, férias, inverno, dezembro, véspera de Natal, lista de compras, mapa pessoal, árvore de Natal, pessoal

Lista de presentes de Natal

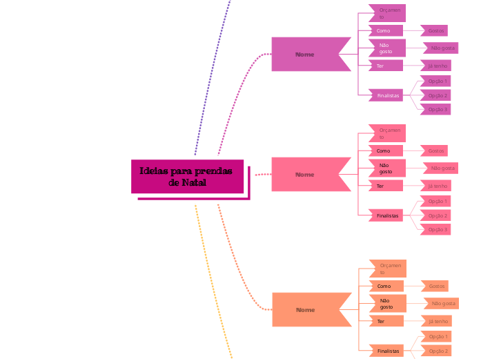
Modelo de ideias para prendas de Natal

Planeie as suas compras de Natal com o nosso modelo de Ideias de Presentes de Natal. Basta preencher os nomes das pessoas a quem pretende comprar presentes, adicionar ideias para presentes e incluir ligações para lojas online ou imagens de artigos semelhantes. Também pode partilhar a lista e colaborar com o seu parceiro, família ou amigos para tornar a época mais alegre e organizada

Ideias para prendas de Natal

É aquela altura do ano em que é preciso reunir as ideias para criar presentes perfeitos e memoráveis!

Utilize este modelo e vai arrasar no Natal deste ano!

Nome

Finalistas
Opção 3
Opção 2
Opção 1
Ter
Já tenho
Não gosto
Não gosta
Como
Gostos
Orçamento

De ce să folosiți un șablon de hartă mentală Mindomo?

Hărțile mentale vă ajută să faceți brainstorming, să stabiliți relații între concepte, să organizați și să generați idei.

Cu toate acestea, șabloanele de hărți mentale oferă o modalitate mai ușoară de a începe, deoarece acestea sunt modele care conțin informații despre un anumit subiect cu instrucțiuni de ghidare. În esență, șabloanele de hărți mentale asigură structura care combină toate elementele unui anumit subiect și servesc drept punct de plecare pentru harta mentală personală. Ele sunt o resursă care oferă o soluție practică pentru a crea o hartă mentală pe un anumit subiect, fie pentru afaceri sau educație.

Mindomo vă oferă șabloane inteligente de hărți mentale care vă permit să acționați și să gândiți fără efort.

Un șablon are diverse funcționalități:

Subiecte descriptive

Subiecte cu text de fundal

Ramură implicită

Eliminarea datelor șablonului

Puteți alege dintr-o varietate de șabloane de hărți mentale din conturile pentru afaceri sau educaționale ale Mindomo sau puteți crea propriile șabloane de hărți mentale de la zero. Orice hartă mentală poate fi transformată într-o hartă șablon prin adăugarea de instrucțiuni de ghidare suplimentare la unul dintre subiectele sale.