 
                            
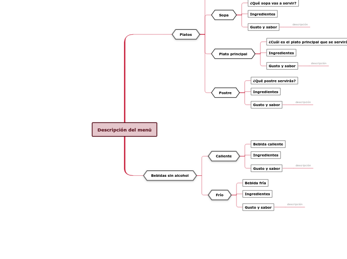
                        Esta plantilla de menú de restaurante le ayudará mucho a organizar sus pensamientos si va a abrir un restaurante. Puedes pensar en los platos y bebidas que servirás allí.
Completar esta plantilla de menú también puede ser un buen ejercicio de imaginación para los niños.
Imagina que abres un restaurante en el que sólo servirás tu comida y bebida favoritas. Intenta crear el menú de forma que tus platos y bebidas también resulten muy apetecibles a tus clientes.
¿En qué consiste?
¿Qué bebida fría servirás?
¿En qué consiste?
¿Qué bebida caliente servirás?
¿A qué sabe?
¿Cuál es su sabor? La descripción de cada plato debe sonar como si estuvieras explicando a un amigo el sabor y los aromas por los que ese plato es tu favorito. Escribe los adjetivos que mejor describan este plato.
Ejemplo: ' La crema de mascarpone tiene una textura suave, delicada. El regusto exquisito también viene dado por la mezcla entre el café y el vino de Marsala con sabor a avellana y vainilla.'
¿En qué consiste?
El postre es el último plato destinado a satisfacer las ansias de dulce de la gente después de haber comido otros alimentos sabrosos. Escribe la respuesta.
 
¿A qué sabe?
La descripción de cada plato debe sonar como si estuvieras explicando a un amigo el sabor y los aromas por los que ese plato es tu favorito. Escribe los adjetivos que mejor describan este plato. Ejemplo: ' El sabor de la salsa de cítricos es tan almibarado y aromatizado, la cantidad exacta de dulzor que necesita el pato. Además, el pato es tierno y suculento por dentro y crujiente por fuera.'
¿En qué consiste?
El plato principal, también llamado el entrante, es la porción más grande de la comida y en muchos casos contiene algún tipo de proteína. Escribe la respuesta.
¿A qué sabe?
¿Cuáles son sus sabores?
Escribe los adjetivos que mejor describan este plato.
Ejemplo: 'El sabor ácido del pimentón se combina con los aromas terrosos de las verduras frescas, todo ello con un sabor subyacente de carne de ternera jugosa'.
¿En qué consiste?
Una sopa puede ser desde un caldo ligero hasta un rico puré. Muy a menudo, el tipo de sopa que se sirve viene determinado por el plato siguiente.
Escribe la respuesta. 
descripción
¿Cuáles son sus sabores?
La descripción de cada plato debe sonar como si estuvieras explicando a un amigo el sabor y los aromas por los que ese plato es tu favorito.
Escribe los adjetivos que mejor describan este plato.
Ejemplo: ' Las tortillas crujientes se deshacen en la boca como galletas saladas-saladas. La salsa de tomate agridulce está perfectamente sazonada mientras que el chile jalapeño la hace picante. '
¿En qué consiste?
El aperitivo, también llamado entrante, es una pequeña porción o un bocado que te prepara para el resto de la comida. Escribe la respuesta.
Hărțile mentale vă ajută să faceți brainstorming, să stabiliți relații între concepte, să organizați și să generați idei.
Cu toate acestea, șabloanele de hărți mentale oferă o modalitate mai ușoară de a începe, deoarece acestea sunt modele care conțin informații despre un anumit subiect cu instrucțiuni de ghidare. În esență, șabloanele de hărți mentale asigură structura care combină toate elementele unui anumit subiect și servesc drept punct de plecare pentru harta mentală personală. Ele sunt o resursă care oferă o soluție practică pentru a crea o hartă mentală pe un anumit subiect, fie pentru afaceri sau educație.
Mindomo vă oferă șabloane inteligente de hărți mentale care vă permit să acționați și să gândiți fără efort.
Subiecte descriptive
Subiecte cu text de fundal
Ramură implicită
Eliminarea datelor șablonului
Puteți alege dintr-o varietate de șabloane de hărți mentale din conturile pentru afaceri sau educaționale ale Mindomo sau puteți crea propriile șabloane de hărți mentale de la zero. Orice hartă mentală poate fi transformată într-o hartă șablon prin adăugarea de instrucțiuni de ghidare suplimentare la unul dintre subiectele sale.