Șabloane >

Plantilla de película frente a plantilla de libro

Plantilla de película frente a plantilla de libro

Utilice la estrategia "Punto por punto" al comparar y contrastar sistemáticamente dos temas.

Palabras clave: literatura, escritura

Plantilla de película frente a plantilla de libro

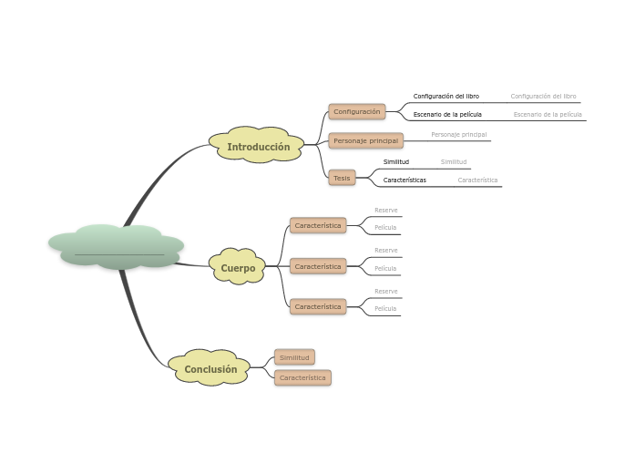
Comparar y contrastar películas y libros (Point-to-Point)

Utilice este plantilla «comparar y contrastar - película y libro para averiguar cuáles son las similitudes y diferencias entre el libro y la película que estás analizando.

Comparar el libro con la versión cinematográfica te ayudará a entender las diferencias entre escenarios, protagonistas, tesis, etc.

El análisis de comparación y contraste punto por punto puede utilizarse también para comparar y contrastar otros temas.

_____________

Escribe el nombre de la novela y la película que vas a comparar.

Ejemplo: Grandes esperanzas.

Conclusión

Reafirme su tesis evitando las repeticiones.

Repasa las diferencias entre el libro y la película.

Repite las similitudes entre la novela y la película, pero intenta evitar las repeticiones (esto te ayudará si después escribes una redacción).

Cuerpo

Utiliza la organización punto por punto en la sección del cuerpo para presentar las características expuestas brevemente en la tesis.

Esto significa que si utilizas este borrador para escribir un trabajo de comparación y contraste, cada característica se presentará en un párrafo independiente.

Película

¿En qué se diferencia la película de la novela?

Escribe una breve explicación. Utiliza 'como', 'igual que' o 'similar' para comparar, y 'a diferencia de', 'difiere de' y 'aunque' para contrastar.

Reserve

¿En qué se diferencia la novela de la película?

Escribe la respuesta. Utiliza 'como', 'igual que' o 'similar' para comparar, y 'a diferencia de', 'difiere de' y 'aunque' para contrastar.

Introducción

La introducción proporciona información de fondo tanto del libro como de la película.

Tesis

Crea una declaración de tesis en la que compares y contrastes brevemente el libro y la película.

Características

Característica

¿Cuáles son las diferencias entre el libro y la película?

Piensa en al menos 3 diferencias. Escríbelas.

Ejemplos sobre Grandes esperanzas

  • la trama de la película deja de lado a ciertos personajes
  • el libro está narrado en su mayor parte, mientras que la historia de la película se cuenta a través de diálogos;
  • la película tiene un final diferente.
Similitud

¿Cuáles son las similitudes entre el libro y la película?

Escríbelas. Ejemplo: Grandes esperanzas el libro y la película tienen argumentos muy parecidos.

Personaje principal

Escribe el nombre del personaje principal.

Tiene que ser el mismo para el libro y la película.

Configuración
Escenario de la película

¿La acción de la película transcurre en el mismo lugar?


¿Dónde está ambientada? Ejemplo: La acción en Grandes esperanzas (1946) de David Lean tiene el mismo escenario que en el libro.

Configuración del libro

En el libro, ¿dónde transcurre la acción?


Ejemplo: La acción en Grandes esperanzas el libro transcurre en la Inglaterra del siglo XIX, Londres y Kent.

De ce să folosiți un șablon Mindomo de tip hartă mentală?

Hărțile mentale vă ajută să faceți brainstorming, să stabiliți relații între concepte și să organizați și generați idei.

Cu toate acestea, șabloanele de hărți mentale oferă o modalitate mai simplă de a începe, deoarece sunt modele care includ informații despre un subiect și instrucțiuni de ghidare. În esență, ele asigură structura care combină toate elementele unui subiect și servesc drept punct de plecare pentru harta mentală personală. Sunt o resursă practică pentru a crea hărți mentale pe diverse subiecte, fie în domeniul afacerilor, fie în educație.

Mindomo vă oferă șabloane inteligente de hărți mentale, care vă ajută să acționați și să gândiți fără efort.

Un șablon are diverse funcționalități:

  • Subiecte descriptive
  • Subiecte cu text de fundal
  • Ramură implicită
  • Eliminarea datelor șablonului

Puteți alege dintr-o varietate de șabloane de hărți mentale disponibile în conturile pentru afaceri sau educaționale ale Mindomo sau puteți crea propriile șabloane de la zero. Orice hartă mentală poate fi transformată într-un șablon prin adăugarea de instrucțiuni de ghidare suplimentare la unul dintre subiectele sale.