范本 >

Como escrever um resumo de uma história

Como escrever um resumo de uma história

Aprender a estabelecer os aspectos principais de uma história e a consolidar os pormenores importantes que os apoiam.

Palavras-chave: literatura, escrita, história, resumo

Como escrever um resumo de uma história

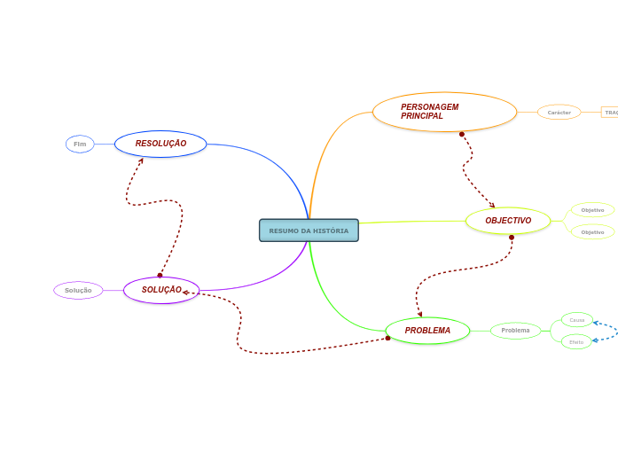
Modelo de resumo da história

Com este modelo de resumo da história, pode estabelecer os aspectos principais de uma história e discutir os traços das personagens principais, os objectivos, os problemas, os efeitos e as soluções para esses problemas a partir da história.

RESUMO DA HISTÓRIA

Escreva o nome da história ou do acontecimento histórico que pretende resumir.

SOLUÇÃO

É encontrada uma solução para o problema ou desafio.

Solução

Qual foi a solução para o problema? Escreve-a.

RESOLUÇÃO

Resolução é a parte do enredo de uma história em que o problema principal é resolvido ou trabalhado.

Fim

E 'depois', o que aconteceu?

Qual é o final da história ou do acontecimento? Escreve-o.

PROBLEMA

Este é o momento 'Mas' da história ou do acontecimento, quando 'um ou vários problemas surgem', perturbando os planos da personagem.

Problema

Qual é o 'conflito' ou o 'problema' que ocorreu? Escreva-o.

Efeito

Qual é o 'impacto' desta questão na ação dos acontecimentos? Escreve-o.

Causa

O que é que levou a este problema? Escreva-o.

OBJECTIVO

Este é o componente 'Procurado' da história e refere-se ao 'que a sua personagem planeou fazer' nesta história ou evento.

Objetivo

Quais são os 'planos da personagem'? Escreve-os.

PERSONAGEM PRINCIPAL

Pode ser uma pessoa, um animal, um monstro, uma figura, um objeto, e é o centro de toda a história.

Quem é a personagem principal''' da história? Escreve o seu nome.

Carácter
TRAÇOS DE PERSONALIDADE

Caraterística

Quais são 'os traços que melhor descrevem' a personagem principal? Escreve-os.

为什么使用 Mindomo 思维导图模板?

思维导图可以帮助你集思广益,建立概念之间的关系,组织和产生想法。

然而,思维导图模板提供了一种更容易上手的方法,因为它们是包含特定主题信息和指导说明的框架。从本质上讲,思维导图模板确保了将特定主题的所有元素结合在一起的结构,并可作为个人思维导图的起点。思维导图模板是一种资源,可为创建特定主题的思维导图提供实用的解决方案,无论是用于商业还是教育。

Mindomo 为你带来智能思维导图模板,让你毫不费力地运作和思考。

模板具有各种功能:

  • 描述性主题
  • 带背景文字的主题
  • 默认分支
  • 删除模板数据

您可以从Mindomo的商业或教育账户中选择各种思维导图模板,也可以从头开始创建自己的思维导图模板。任何思维导图都可以转化为思维导图模板,只需在其中一个主题上添加进一步的指导说明即可。