范本 >

Lista de presentes de Natal

Lista de presentes de Natal

É aquela altura do ano em que precisa de reunir os seus pensamentos para fazer presentes perfeitos e memoráveis!

Utilize este modelo e vai arrasar no Natal deste ano!

Palavras-chave: lista, Natal, desejo, desejos, presente, presentes, lista de desejos, lista de desejos, férias, inverno, dezembro, véspera de Natal, lista de compras, mapa pessoal, árvore de Natal, pessoal

Lista de presentes de Natal

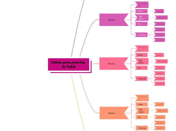
Modelo de ideias para prendas de Natal

Planeie as suas compras de Natal com o nosso modelo de Ideias de Presentes de Natal. Basta preencher os nomes das pessoas a quem pretende comprar presentes, adicionar ideias para presentes e incluir ligações para lojas online ou imagens de artigos semelhantes. Também pode partilhar a lista e colaborar com o seu parceiro, família ou amigos para tornar a época mais alegre e organizada

Ideias para prendas de Natal

É aquela altura do ano em que é preciso reunir as ideias para criar presentes perfeitos e memoráveis!

Utilize este modelo e vai arrasar no Natal deste ano!

Nome

Finalistas
Opção 3
Opção 2
Opção 1
Ter
Já tenho
Não gosto
Não gosta
Como
Gostos
Orçamento

为什么使用 Mindomo 思维导图模板?

思维导图可以帮助你集思广益,建立概念之间的关系,组织和产生想法。

然而,思维导图模板提供了一种更容易上手的方法,因为它们是包含特定主题信息和指导说明的框架。从本质上讲,思维导图模板确保了将特定主题的所有元素结合在一起的结构,并可作为个人思维导图的起点。思维导图模板是一种资源,可为创建特定主题的思维导图提供实用的解决方案,无论是用于商业还是教育。

Mindomo 为你带来智能思维导图模板,让你毫不费力地运作和思考。

模板具有各种功能:

  • 描述性主题
  • 带背景文字的主题
  • 默认分支
  • 删除模板数据

您可以从Mindomo的商业或教育账户中选择各种思维导图模板,也可以从头开始创建自己的思维导图模板。任何思维导图都可以转化为思维导图模板,只需在其中一个主题上添加进一步的指导说明即可。