范本 >

Lista de regalos de Navidad

Lista de regalos de Navidad

Es esa época del año en la que tienes que ponerte a pensar para hacer regalos perfectos y memorables.

Utiliza esta plantilla y arrasarás en Navidad este año.

Palabras clave: lista, Navidad, deseo, deseos, regalo, regalos, lista de deseos, lista de deseos, vacaciones, invierno, diciembre, Nochebuena, lista de la compra, mapa personal, árbol de Navidad, personal

Lista de regalos de Navidad

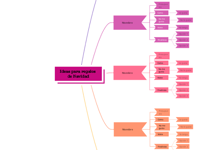
Plantilla de ideas para regalos de Navidad

Planifica tus compras navideñas con nuestra plantilla Ideas para regalos de Navidad. Sólo tienes que rellenar los nombres de las personas a las que quieres comprar regalos, añadir ideas de regalos e incluir enlaces a tiendas online o imágenes de artículos similares. También puedes compartir la lista y colaborar con tu pareja, familia o amigos para que la temporada sea más alegre y organizada.

Ideas para regalos de Navidad

Es esa época del año en la que hay que reunir ideas para hacer regalos perfectos y memorables.

Utiliza esta plantilla y arrasarás en Navidad este año.

Nombre

Finalistas
Opción 3
Opción 2
Opción 1
Visite
Ya tengo
No me gusta
No le gusta
Como
Le gusta
Presupuesto

为什么使用 Mindomo 思维导图模板?

思维导图可以帮助你集思广益,建立概念之间的关系,组织和产生想法。

然而,思维导图模板提供了一种更容易上手的方法,因为它们是包含特定主题信息和指导说明的框架。从本质上讲,思维导图模板确保了将特定主题的所有元素结合在一起的结构,并可作为个人思维导图的起点。思维导图模板是一种资源,可为创建特定主题的思维导图提供实用的解决方案,无论是用于商业还是教育。

Mindomo 为你带来智能思维导图模板,让你毫不费力地运作和思考。

模板具有各种功能:

  • 描述性主题
  • 带背景文字的主题
  • 默认分支
  • 删除模板数据

您可以从Mindomo的商业或教育账户中选择各种思维导图模板,也可以从头开始创建自己的思维导图模板。任何思维导图都可以转化为思维导图模板,只需在其中一个主题上添加进一步的指导说明即可。