范本 >

Modelo de plano de marketing

Modelo de plano de marketing

Um plano de marketing ajuda-o a manter-se concentrado e ajudá-lo-á a manter-se organizado e no bom caminho durante todo o ano.
É mais provável que o seu marketing seja realizado se dedicar algum tempo a identificar o que pretende fazer e quando o pretende fazer.

Palavras-chave: marketing, objectivos de marketing, plano de marketing, USP, actividades de marketing, orçamento de marketing, estudos de mercado, declaração de missão, redes sociais, boletins informativos

Modelo de plano de marketing

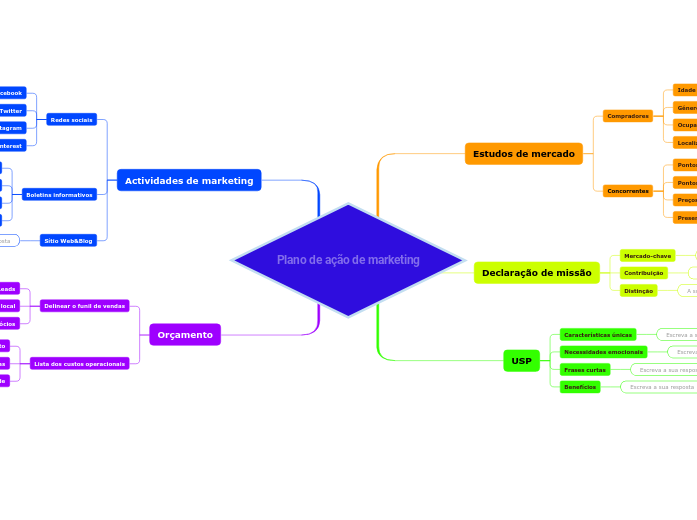
Modelo de plano de ação de marketing

Utilizar este modelo de plano de ação de marketing para criar uma estratégia de marketing para todo o ano que o ajudará a atingir os seus objectivos comerciais.

Crie um plano de marketing que o ajude a si e à sua equipa de marketing a manterem-se organizados e concentrados.

Em primeiro lugar, faça um estudo de mercado para ter um conhecimento claro dos compradores do seu produto ou serviço (buyer persona) e dos seus concorrentes.

Pode também utilizar a análise SWOT para determinar quais são os seus pontos fortes, pontos fracos, oportunidades e ameaças.

O modelo inclui uma secção para a sua declaração de missão que consiste em três componentes: mercado principal, contribuição e distinção.

Determinar o seu USP (o que torna a sua empresa única em comparação com outros concorrentes).

Estabeleça o orçamento necessário, tendo em conta o esboço do funil de vendas e os custos operacionais.

Além disso, terá de planear em pormenor as suas actividades de marketing e os canais de marketing que irá utilizar, como o sítio Web e o blogue, as redes sociais e as newsletters.

Plano de ação de marketing

Introduza o nome do seu plano de marketing.

Orçamento

Inclua uma discriminação completa dos custos do seu plano de marketing. Tente ser o mais exato possível. É importante acompanhar os custos depois de pôr o plano em ação.

Lista dos custos operacionais
Publicidade

Atribuir um orçamento para campanhas publicitárias e em linha.

Benefícios das vendas

Especificar as vantagens do seu pessoal de vendas e marketing.

Definir um orçamento para salários e comissões dos seus empregados.

Escreva a sua resposta

Delinear o funil de vendas
Novos negócios

Quantas dessas oportunidades se transformam em novos negócios?

Visitas ao local

Quantas visitas ao sítio tem por mês?

Leads

Quantos contactos são convertidos em oportunidades?

Actividades de marketing

Uma estratégia de marketing bem sucedida é composta por muitas tácticas diferentes, incluindo opções online e offline. Os seus objectivos, público-alvo e sector desempenham um papel importante nesta decisão.

Sítio Web&Blog

Ao elaborar o conteúdo do seu sítio Web e blogue, tente fornecer valor aos seus clientes. Responda às seguintes perguntas.

Que conteúdos estão atualmente em voga no meu nicho?

Boletins informativos

Antes de planear o conteúdo das suas newsletters, considere as seguintes questões e, em seguida, analise o resultado.

Objectivos

O que espera alcançar com o envio de uma newsletter por correio eletrónico aos seus subscritores?

Nome

Que nome vai dar à sua newsletter?

Conteúdo

Que tipo de conteúdo irá incluir nas suas newsletters?

Tópico

Decida os pormenores. Em que assunto se centrará o conteúdo da sua newsletter?

Interagir com os seus clientes e potenciais clientes nas redes sociais ajuda-o a construir relações mais fortes com os clientes. Tenha em mente que o conteúdo deve ser dedicado à especificidade de cada plataforma.

Pinterest


Carregue conteúdo visual na sua conta do Pinterest para manter o seu público envolvido.

Instagram


Planeie o seu conteúdo para o Instagram.

Twitter


Planeie os seus Tweets. Tenha em consideração as hashtags mais populares.

Facebook


Planeie as suas publicações no Facebook. Anexe recursos multimédia, se necessário.

USP

Determinar o que torna a sua empresa e os seus produtos/serviços diferentes dos outros no mercado.

Benefícios

Responder à principal pergunta do seu cliente: 'O que é que eu ganho com isso?'
Vá direto ao assunto e indique-o como um benefício para o cliente.

Frases curtas

Crie frases sobre o seu produto ou serviço único que sejam curtas, claras e concisas.

Necessidades emocionais

Pense na perspetiva do seu cliente e decida que necessidade emocional está a ser especificamente satisfeita pelo seu produto ou serviço.

Características únicas

Enumere as características e vantagens únicas do seu produto ou serviço

Escreva a sua resposta

Declaração de missão

Uma declaração de missão é constituída por três componentes: mercado-chave, contribuição e distinção. Dedique algum tempo a definir cada uma delas.

Distinção

O que torna o produto único ou por que razão o público deve comprá-lo em vez de outro?

Contribuição

O que é que o seu produto ou serviço faz para contribuir para a sociedade?

Mercado-chave

Defina o seu público-alvo. São as pessoas que têm maior probabilidade de comprar os seus produtos ou serviços e que estão unidas por algumas características comuns, como dados demográficos e comportamentos.

A sua resposta

Estudos de mercado

Recolha informações sobre os consumidores, os mercados-alvo e os clientes da sua empresa para avaliar a eficácia e a popularidade do seu produto ou serviço.

Concorrentes

Conheça os seus concorrentes e melhore o desempenho da sua empresa.

Presença em linha

Os seus concorrentes estão presentes e activos nas redes sociais? Seleccione a partir da lista ou adicione outros.

FacebookTwitterInstagramPinterestOutro

Redes sociais

Preços

Faça uma pesquisa sobre o esquema de preços dos seus concorrentes e determine a sua próxima jogada de preços. Seleccione uma das seguintes opções:

$5 - $10$10 - $30$30 - $50$50 - $100$100 - $250$250 - $500$500+
Pontos fracos

Identifique os pontos fracos dos seus concorrentes. Escolha a partir da lista ou acrescente outros.

Falta de recursosPreço elevadoMau atendimento ao clienteTempo de resposta longoOutro
Pontos fortes

Identifique os pontos fortes dos seus concorrentes. Seleccione da lista ou acrescente outros.

ExperiênciaReputaçãoTecnologiaOutro
Compradores

Determine o que precisa de saber sobre os seus consumidores.

Localização

Seleccione a localização dos seus consumidores

Europa OcidentalEuropa de LesteAmérica do NorteAmérica do SulÁsiaOutro
Ocupação

Seleccione o sector de atividade dos seus compradores

Finanças e segurosSaúde/assistência socialFabricoComércio retalhistaServiços de educaçãoArtes, entretenimentoOutro

Sector de origem dos seus compradores

Género

Selecionar o sexo dos seus compradores

FemininoMasculinaOutro
Idade

Selecionar a faixa etária do comprador

18 - 2425 - 3536 - 4546 - 5555+

Faixa etária

为什么使用 Mindomo 思维导图模板?

思维导图可以帮助你集思广益,建立概念之间的关系,组织和产生想法。

然而,思维导图模板提供了一种更容易上手的方法,因为它们是包含特定主题信息和指导说明的框架。从本质上讲,思维导图模板确保了将特定主题的所有元素结合在一起的结构,并可作为个人思维导图的起点。思维导图模板是一种资源,可为创建特定主题的思维导图提供实用的解决方案,无论是用于商业还是教育。

Mindomo 为你带来智能思维导图模板,让你毫不费力地运作和思考。

模板具有各种功能:

  • 描述性主题
  • 带背景文字的主题
  • 默认分支
  • 删除模板数据

您可以从Mindomo的商业或教育账户中选择各种思维导图模板,也可以从头开始创建自己的思维导图模板。任何思维导图都可以转化为思维导图模板,只需在其中一个主题上添加进一步的指导说明即可。