范本 >

Plantilla de análisis VMOST

Plantilla de análisis VMOST

VMOST- Visión, Misión, Objetivos, Estrategia y Táctica le ayudará a analizar la estructura de su visión y lo bien coordinados que están en torno a ella. Pueden ser necesarios varios intentos para obtener una VMOST con la que todo el mundo esté de acuerdo, así que no se precipite en la fase de análisis hasta que esté satisfecho con la primera etapa.

Palabras clave: análisis empresarial, análisis VMOST, tácticas de organización

Plantilla de análisis VMOST

Esta plantilla de mapa mental para el análisis VMOST le ayudará a evaluar y revisar la visión, la misión, los objetivos, la estrategia y las tácticas de su empresa.

Repasa todos los pasos de esta plantilla de mapa mental, descríbelos y revísalos. Después, anota cómo se pueden mejorar.

Comience esbozando la Visión de su empresa y describa brevemente los valores, puntos de vista y objetivos de su empresa.

Especifique su declaración de objetivos y asegúrese de que identifica todo lo que corresponde a su ámbito de análisis. Tómese un tiempo para revisarla.

Establezca sus objetivos principales y utilice la técnica SMART: específicos, mensurables, alcanzables, pertinentes y de duración determinada. Asegúrate de que tu misión está en consonancia con tus objetivos y, si no es así, haz los ajustes necesarios.

Para alcanzar tus objetivos, vas a necesitar una buena estrategia, que ponga de relieve tu comprensión de los retos y cómo resolverlos. Tenga en cuenta que uno de los objetivos de la estrategia debe ser asegurarse de que se alcanzan los objetivos maximizando el uso de los recursos de la organización.

Desarrolle y formule las Tácticas que utilizará para aplicar su estrategia. Estas tácticas son actividades específicas que su organización llevará a cabo para hacer avanzar la estrategia con el fin de garantizar el éxito de los objetivos de su empresa.

Por último, y lo más importante, ¿se comunica bien el análisis y lo entienden las personas clave de su organización? Elabore un plan para transmitir el mensaje a su personal de forma clara y coherente.

¿Y ahora qué?

Si después de construir el árbol VMOST para su organización no tiene preguntas abiertas, entonces puede estar seguro de que su organización está bien informada y bien alineada en torno a su visión, misión y estrategia.

Si el análisis le deja cuestiones abiertas, deberá resolverlas y volver a comunicar su visión, misión y estrategia.

Muchas organizaciones tienen una visión, misión y objetivos, pero pasan directamente a la acción, sin tener una estrategia para comprender y resolver los problemas difíciles. Esta es el área en la que es más probable que haya que seguir liderando.

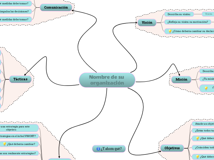
Nombre de su organización

Escriba el nombre de su organización.

Estrategia

¿Cómo deben cambiar sus estrategias?

Es posible que tenga que añadir, eliminar o aclarar estrategias para alcanzar cada objetivo.

Toma nota sobre cómo se podrían cambiar sus Estrategias.

¿Conseguirán sus estrategias alcanzar sus objetivos?

Considere cada objetivo junto con las estrategias que resuelven los problemas y obstáculos futuros.

  • ¿Son suficientes estas soluciones?
  • ¿Seguirán existiendo obstáculos que aún no se han abordado?
  • ¿Se están utilizando la visión, la misión y los objetivos para ocultar una falta de estrategia?

Puede que tenga que reajustar sus estrategias para asegurarse de que no haya contradicciones.

Toma nota sobre cómo deben cambiar sus estrategias.

¿Coinciden todas sus estrategias?

Revise todas sus estrategias a través de los objetivos.

  • ¿Encajan todas entre sí?
  • ¿Alguno de ellos va en contra de otro, o no está alineado?
NoOtros
¿Cómo deben reforzarse sus Estrategias?

Considere la posibilidad de sustituir las estrategias que no resuelven los problemas.

Toma nota sobre cómo deberían cambiar tus Estrategias.

¿Sus estrategias son realmente estrategias?

Revisa cada una de tus estrategias y comprueba que realmente son estrategias.

  • ¿Resuelve cada estrategia un problema identificado?
  • ¿Es cada problema realmente un problema central, o hay otros mecanismos detrás? Resolver síntomas no es una estrategia.
  • ¿Alguna de tus estrategias son realmente metas u objetivos? 'Ser el mejor' no es una estrategia.
NoOtros

Puede que necesite aclarar sus objetivos para incluir otras estrategias, o puede que algunas de sus estrategias no estén realmente alineadas con los objetivos y deban cambiarse.

Toma nota sobre cómo deben cambiar sus objetivos o estrategias.

¿Están todas tus estrategias en el árbol VMOST?
  • ¿Contiene el árbol VMOST todas sus estrategias actuales?
  • ¿Conoce estrategias formales o informales que hayan quedado fuera?
  • ¿Será porque no 'encajan' con todo lo demás?
Añade una estrategia para este objetivo:

Para cumplir este objetivo, tendrá que trabajar estratégicamente.

Para cualquier objetivo, habrá obstáculos y problemas.

Tu estrategia debe demostrar que conoces los principales problemas y sabes cómo resolverlos.

Ejemplo: Establecer una marca exclusiva de alto valor para limitar la competencia.

Tácticas

Es posible que tenga que añadir, eliminar o aclarar tácticas para ejecutar cada estrategia.

Toma nota sobre cómo se podrían cambiar sus tácticas.

¿Cumplirán sus tácticas sus estrategias?

Considere cada Estrategia junto con los proyectos tácticos para ejecutarla.

  • ¿Son las acciones correctas?
  • ¿Están todas las acciones en consonancia con esta estrategia, o algunas de ellas no están realmente conectadas?
  • ¿Se están haciendo suficientes cosas? ¿O se necesitan acciones adicionales para ejecutar la estrategia?

Puede que necesite reestructurar sus proyectos tácticos para eliminar duplicidades y garantizar que los resultados contribuyen a la estrategia.

Toma nota sobre cómo deben cambiar sus tácticas.

¿Se complementan todos sus proyectos tácticos?
  • ¿Todos sus proyectos tácticos son coherentes, o existen lagunas o solapamientos?
  • ¿Hay áreas en las que se estén duplicando esfuerzos?
  • ¿Podrían racionalizarse para apoyar más de una estrategia?
NoOtros

Puede que necesite aclarar sus estrategias para incluir otras actividades tácticas, o puede que algunos de sus proyectos no estén alineados con la estrategia y deban abandonarse.

Toma nota sobre cómo deben cambiar sus estrategias o tácticas.

¿Están todos tus proyectos tácticos en el árbol de VMOST?
  • ¿El árbol VMOST contiene todos tus proyectos tácticos actuales?
  • ¿O se han dejado fuera algunos proyectos?
  • ¿Será porque no 'encajan' con todo lo demás?
Añade una táctica para esta estrategia:

Para ejecutar su estrategia, ésta se desglosará en una serie de actividades tácticas'.
Las tácticas son proyectos prácticos que dan vida a tu estrategia.

Ejemplo: Haga una lista de las zonas preferidas e investigue los establecimientos independientes de venta de alimentos al por menor en cada una de ellas.

Táctica

Comunicación

¿Cómo puede asegurarse de que su personal toma decisiones influidas por objetivos más amplios?

Toma nota sobre cómo lo harás.

¿Su VMOST impulsa las decisiones?
  • Si su VMOST se ha comunicado, ¿están todos sus directivos trabajando en consonancia con él?
  • ¿Lo utilizan para tomar decisiones?
¿Qué medidas debe tomar?

Puede que necesite asegurarse de que todo el mundo entiende su plan.

Toma nota sobre cómo lo harás.

¿Conoce todo su personal su visión, misión, objetivos, estrategia y táctica?

No es raro que quienes trabajan en las tácticas de una organización desconozcan la estrategia, los objetivos, la misión y la visión que hay detrás.

  • ¿Cuán consciente es su personal del panorama general?
  • ¿La mayoría de la gente lo entiende, o hay quien trabaja en la oscuridad?

Objetivos

¿Cómo deberían cambiar sus objetivos?

Puede que tenga que añadir, eliminar o aclarar objetivos para cumplir su misión.

Toma nota sobre cómo podrían modificarse sus objetivos.

¿Son sus objetivos suficientes para cumplir su Misión?

Revise sus objetivos junto con su declaración de misión.

  • Si logra estos objetivos, ¿son suficientes para cumplir su declaración de misión?
  • ¿Contribuyen todos a la misión? ¿O algunos de ellos no ayudan realmente?
  • ¿Podría necesitar más objetivos para estar seguro de cumplir su misión?

Puede que tenga que revisar sus objetivos para asegurarse de que funcionan como un grupo y se apoyan mutuamente.

Toma nota sobre cómo deberían cambiar sus objetivos.

¿Coinciden todos sus objetivos?

Revise todos sus objetivos.

  • ¿Coinciden todos?
  • ¿Pueden alcanzarse todos sin conflicto?
  • ¿Tendrá que tomar decisiones difíciles entre ellos?
  • ¿Se solapan o duplican esfuerzos?
NoOtros
¿Qué debería cambiar?

Puede que necesite aclarar su misión para abarcar otros objetivos, o puede que sus objetivos no estén realmente alineados con su misión real.

Toma nota sobre cómo debería cambiar su declaración de misión o sus objetivos.

¿Están todos tus objetivos en el árbol VMOST?
  • ¿El árbol VMOST contiene todos sus objetivos?
  • ¿Conoce algún otro que persiga su organización y que haya quedado fuera?
  • ¿Será porque no 'encajan' con todo lo demás?
Añade un objetivo para tu misión:

Para cumplir su misión, necesitará una serie de objetivos principales.

Son hitos importantes que demuestran que estás cumpliendo tu misión. Deben redactarse como objetivos SMART, lo que significa que son

  • Específicos,
  • medibles,
  • alcanzables,
  • R'elevant, and
  • T limitados


Ejemplo: Asociarse con 5 nuevos puntos de venta de alimentos ecológicos este año.

Objetivo

Misión

¿Cómo debería cambiar su declaración de misión?

Toma nota sobre cómo podría mejorarse su declaración de misión.

¿Tu misión hace realidad tu visión?

Revisen juntos su declaración de visión y su declaración de misión.

¿Su declaración de misión da vida a su visión? ¿Los objetivos de su declaración de misión coinciden con su visión?

NoOtros
Describa su misión:

En una frase, resume tu misión.

La misión es el modo en que expresas tu visión, es decir, lo que pretendes hacer para hacerla realidad.

Ejemplo: ser el principal proveedor de alimentos ecológicos de tu zona.

Visión

¿Cómo debería cambiar su declaración de Visión?

Toma nota sobre cómo podría mejorarse su declaración de visión.

¿Refleja su visión su motivación?

Revise su declaración de Visión:

¿Refleja su visión realmente los valores y creencias que le motivan a usted y a su personal?

NoOtros
Añada su respuesta
Describa su visión:

En una frase, describe la visión de tu organización. Tu visión debería:

  • Inspirar al personal
  • Decir algo sobre sus valores
  • Decir algo sobre sus creencias
  • Ser algo en lo que siempre se pueda trabajar


Ejemplo: Crees que los alimentos ecológicos sostenibles son mejores para las personas y el medio ambiente

为什么使用 Mindomo 思维导图模板?

思维导图可以帮助你集思广益,建立概念之间的关系,组织和产生想法。

然而,思维导图模板提供了一种更容易上手的方法,因为它们是包含特定主题信息和指导说明的框架。从本质上讲,思维导图模板确保了将特定主题的所有元素结合在一起的结构,并可作为个人思维导图的起点。思维导图模板是一种资源,可为创建特定主题的思维导图提供实用的解决方案,无论是用于商业还是教育。

Mindomo 为你带来智能思维导图模板,让你毫不费力地运作和思考。

模板具有各种功能:

  • 描述性主题
  • 带背景文字的主题
  • 默认分支
  • 删除模板数据

您可以从Mindomo的商业或教育账户中选择各种思维导图模板,也可以从头开始创建自己的思维导图模板。任何思维导图都可以转化为思维导图模板,只需在其中一个主题上添加进一步的指导说明即可。