范本 >

Plantilla de película frente a plantilla de libro

Plantilla de película frente a plantilla de libro

Utilice la estrategia "Punto por punto" al comparar y contrastar sistemáticamente dos temas.

Palabras clave: literatura, escritura

Plantilla de película frente a plantilla de libro

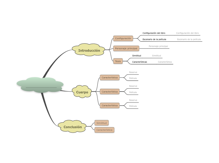
Comparar y contrastar películas y libros (Point-to-Point)

Utilice este plantilla «comparar y contrastar - película y libro para averiguar cuáles son las similitudes y diferencias entre el libro y la película que estás analizando.

Comparar el libro con la versión cinematográfica te ayudará a entender las diferencias entre escenarios, protagonistas, tesis, etc.

El análisis de comparación y contraste punto por punto puede utilizarse también para comparar y contrastar otros temas.

_____________

Escribe el nombre de la novela y la película que vas a comparar.

Ejemplo: Grandes esperanzas.

Conclusión

Reafirme su tesis evitando las repeticiones.

Repasa las diferencias entre el libro y la película.

Repite las similitudes entre la novela y la película, pero intenta evitar las repeticiones (esto te ayudará si después escribes una redacción).

Cuerpo

Utiliza la organización punto por punto en la sección del cuerpo para presentar las características expuestas brevemente en la tesis.

Esto significa que si utilizas este borrador para escribir un trabajo de comparación y contraste, cada característica se presentará en un párrafo independiente.

Película

¿En qué se diferencia la película de la novela?

Escribe una breve explicación. Utiliza 'como', 'igual que' o 'similar' para comparar, y 'a diferencia de', 'difiere de' y 'aunque' para contrastar.

Reserve

¿En qué se diferencia la novela de la película?

Escribe la respuesta. Utiliza 'como', 'igual que' o 'similar' para comparar, y 'a diferencia de', 'difiere de' y 'aunque' para contrastar.

Introducción

La introducción proporciona información de fondo tanto del libro como de la película.

Tesis

Crea una declaración de tesis en la que compares y contrastes brevemente el libro y la película.

Características

Característica

¿Cuáles son las diferencias entre el libro y la película?

Piensa en al menos 3 diferencias. Escríbelas.

Ejemplos sobre Grandes esperanzas

  • la trama de la película deja de lado a ciertos personajes
  • el libro está narrado en su mayor parte, mientras que la historia de la película se cuenta a través de diálogos;
  • la película tiene un final diferente.
Similitud

¿Cuáles son las similitudes entre el libro y la película?

Escríbelas. Ejemplo: Grandes esperanzas el libro y la película tienen argumentos muy parecidos.

Personaje principal

Escribe el nombre del personaje principal.

Tiene que ser el mismo para el libro y la película.

Configuración
Escenario de la película

¿La acción de la película transcurre en el mismo lugar?


¿Dónde está ambientada? Ejemplo: La acción en Grandes esperanzas (1946) de David Lean tiene el mismo escenario que en el libro.

Configuración del libro

En el libro, ¿dónde transcurre la acción?


Ejemplo: La acción en Grandes esperanzas el libro transcurre en la Inglaterra del siglo XIX, Londres y Kent.

为什么使用 Mindomo 思维导图模板?

思维导图可以帮助你集思广益,建立概念之间的关系,组织和产生想法。

然而,思维导图模板提供了一种更容易上手的方法,因为它们是包含特定主题信息和指导说明的框架。从本质上讲,思维导图模板确保了将特定主题的所有元素结合在一起的结构,并可作为个人思维导图的起点。思维导图模板是一种资源,可为创建特定主题的思维导图提供实用的解决方案,无论是用于商业还是教育。

Mindomo 为你带来智能思维导图模板,让你毫不费力地运作和思考。

模板具有各种功能:

  • 描述性主题
  • 带背景文字的主题
  • 默认分支
  • 删除模板数据

您可以从Mindomo的商业或教育账户中选择各种思维导图模板,也可以从头开始创建自己的思维导图模板。任何思维导图都可以转化为思维导图模板,只需在其中一个主题上添加进一步的指导说明即可。