Skabeloner >

Aufsatz Vorlage

Aufsatz Vorlage

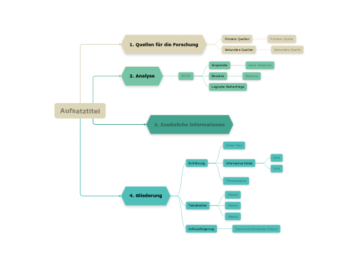
Lernen Sie die grundlegenden Schritte zum Aufbau eines Aufsatzes. Klicken Sie auf den Pfeil unten, um die Struktur Ihres Aufsatzes zu entwickeln.

Schlüsselwörter: Literatur, Schreiben

Aufsatz Vorlage

Schritte zum Schreiben eines Aufsatzes

Einen Aufsatz über ein Buch zu schreiben, kann schwierig sein, wenn man seine Ideen nicht in Ordnung hält. Verwenden Sie diese Vorlage, um zu lernen, wie man einen Aufsatz schreibt.

Geben Sie das Thema des Aufsatzes ein und beginnen Sie dann mit dem Schreiben der Forschungsquellen. Diese sind in Primär- und Sekundärquellen unterteilt. Geben Sie den Namen des Autors und den Namen des Buches ein, das Sie analysieren wollen.

Erstellen Sie eine Gliederung des Aufsatzes mit einer Einleitung, Absätzen und einer Schlussfolgerung.

Aufsatztitel

Worum geht es in deinem Aufsatz?

Geben Sie den Titel Ihres Aufsatzes ein.

Gliederung

Arbeite an der Struktur deines Aufsatzes.

Schlussfolgerung
Zusammenfassender Absatz

Fassen Sie Ihren Aufsatz zusammen, indem Sie die Hauptgedanken Ihrer These und der Absätze des Hauptteils wiedergeben.

Geben Sie sie ein.

Textabsätze

Entwickeln Sie die in der Einleitung vorgestellten Ideen.

Geben Sie einen einzeiligen Satz zur Beschreibung des dritten Absatzes ein.

Geben Sie einen einzeiligen Satz zur Beschreibung des zweiten Absatzes ein.

Absatz

Geben Sie einen einzeiligen Satz zur Beschreibung des ersten Absatzes ein.

Einführung

Erstellen Sie einen einprägsamen Einleitungsabsatz.

Berücksichtigen Sie die Interessen Ihres Publikums.

Thesenpapier

Wählen Sie die stärkste Idee, um die Sie Ihren Aufsatz aufbauen.

Fassen Sie die Richtung, die Sie mit diesem Aufsatz einschlagen wollen, in einer These zusammen.

Informative Sätze

Satz

Geben Sie Einzelheiten zum Thema an.


Schreiben Sie ein paar Sätze, die das Thema, das Sie im Hauptteil Ihres Aufsatzes behandeln werden, näher beschreiben.

Erster Satz

Schreiben Sie einen ansprechenden ersten Satz.


Haben Sie bei der Recherche zu Ihrem Thema interessante Anekdoten, Zitate oder triviale Fakten entdeckt? Verwenden Sie diese, um Ihren Satz zu schreiben.

Zusätzliche Informationen

Analyse

Analysieren Sie einen anderen Aufsatz, der zu diesem Thema geschrieben wurde

Finden Sie mindestens ein Beispiel und prüfen Sie, ob es gut geschrieben ist oder nicht.

ESSAY

Geben Sie den Titel und den/die Autor(en)
des Aufsatzes ein, den Sie analysieren wollen.

Logische Reihenfolge

Ist die logische Abfolge des Aufsatzes richtig oder fehlerhaft?

Wählen Sie eine Option aus:

GenaueFehlerhaft
Beweise

Welche Beweise legt/legen der/die Autor(en) vor?

Geben Sie die Beweise ein.

Notizen hinzufügen wenn Sie größere Textblöcke benötigen.

Ansprüche

Autor Anspruch

Welche Behauptungen stellt/stellen der/die Autor(en) auf?

Geben Sie sie ein.

Quellen für die Forschung

Recherchieren Sie Ihr Thema

Schreiben Sie die Quellen auf, auf die Sie Ihren Aufsatz stützen werden.

Sekundäre Quellen

Liste Informationen aus zweiter Hand :

Kommentare, Interpretationen oder Diskussionen über das Originalmaterial usw.

Sekundäre Quelle

Welche Sekundärquelle(n) werden Sie bei Ihrer Recherche berücksichtigen?

Geben Sie Ihre Quelle(n) ein

oder

Hyperlinks hinzufügen auf Ihre Quelle(n).

Primäre Quellen

Liste Informationen aus erster Hand :

  • historische und juristische Dokumente
  • Augenzeugenberichte
  • Ergebnisse von Experimenten
  • statistische Daten
  • kreative Texte
Primäre Quelle

Welche Primärquelle(n) werden Sie bei Ihrer Recherche berücksichtigen?

Geben Sie es (sie) ein.

Hvorfor bruge en Mindomo mind map-skabelon?

Mind maps hjælper dig med at brainstorme, etablere relationer mellem begreber, organisere og generere ideer.

Mind map-skabeloner er dog en nemmere måde at komme i gang på, da de er rammer, der indeholder information om et specifikt emne med vejledende instruktioner. I bund og grund sikrer mind map-skabeloner den struktur, der kombinerer alle elementerne i et specifikt emne og fungerer som udgangspunkt for dit personlige mind map. De er en ressource, der giver en praktisk løsning til at lave et mind map om et bestemt emne, enten til erhverv eller uddannelse.

Mindomo giver dig smarte mind map-skabeloner, der gør det muligt for dig at fungere og tænke ubesværet.

En skabelon har forskellige funktioner:

  • Beskrivende emner
  • Emner med baggrundstekst
  • Standard-gren
  • Fjernelse af skabelondata

Du kan vælge mellem en række mind map-skabeloner fra Mindomos erhvervs- eller uddannelseskonti, eller du kan lave dine egne mind map-skabeloner fra bunden. Ethvert mind map kan omdannes til et mind map-skabelon-map ved at tilføje yderligere vejledende noter til et af emnerne.