テンプレート >

Geschichte Map Vorlage

Geschichte Map Vorlage

Eine Geschichte Map ist eine Strategie, die ein grafisches Organigramm verwendet, um die Elemente eines Buches oder einer Geschichte zu lernen. Durch die Identifizierung der Figuren, der Handlung, des Schauplatzes, des Problems und der Lösung einer Geschichte lernen Sie die Details kennen.

Schlüsselwörter: Literatur, Schreiben

Geschichte Map Vorlage

Geschichte Map Vorlag

Verwenden Sie diese Story Map Vorlage, um die Elemente eines Buches oder einer Geschichte zu lernen. Es ist ein grafischer Organizer, in dem du die Charaktere der Geschichte, die Handlung, den Schauplatz, die Herausforderungen und die Motivation der Hauptfigur, die Hindernisse, auf die er/sie stößt, und die Art und Weise, wie er/sie diese überwindet, identifizieren kannst.

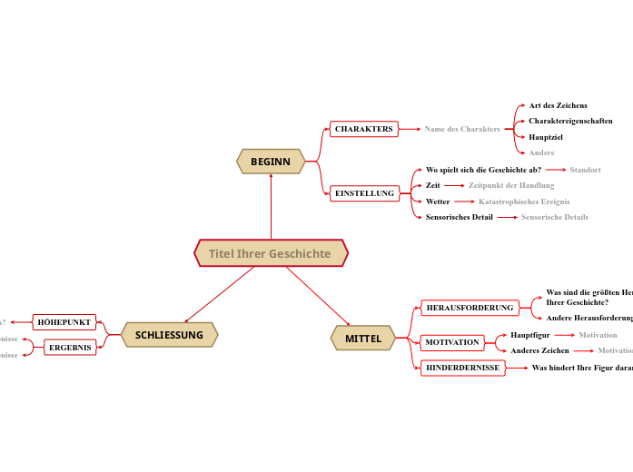
Titel Ihrer Geschichte

Um Ihrer Geschichte einen Namen zu geben, müssen Sie sich Gedanken über die allgemeine Botschaft machen und darüber, was Ihr Publikum von der Geschichte verstehen soll. Achten Sie außerdem darauf, dass er relevant und leicht zu merken ist.

SCHLIESSUNG

Das Ende einer Geschichte ist entscheidend. Wir alle wissen, dass bei einem schwachen Ende das, was davor passiert ist, an Bedeutung verliert. Machen Sie es also unvorhersehbar, aber fair. Ein gelöstes Ende beantwortet alle Fragen und verknüpft alle losen Fäden der Handlung.

ERGEBNIS

Dies ist der Schluss-Abschnitt der Geschichte.
Im Folgenden finden Sie Beispiele für mögliche Ergebnisse:

  • alle Probleme sind gelöst
  • Es ist klar, wie jeder deiner Charaktere endet
  • Deine Hauptfigur wird durch die Herausforderung verändert
Ergebnisse

Versuchen Sie, diese Fragen zu beantworten, um zu einem Abschluss zu kommen:
- Wurden alle Probleme gelöst?
- Gibt es ein klares Bild davon, was mit jeder Figur in der Geschichte passiert?
- Hat die Herausforderung Ihre Hauptfigur verändert?
- Wie fühlen sich die Figuren am Ende?

HÖHEPUNKT

Dies ist der Moment, in dem die Hauptfigur das letzte Hindernis überwindet und sich endlich ihrer größten Herausforderung stellt.
Der Höhepunkt folgt in der Regel einem der folgenden Muster:

  • Realisierung
  • Auflösung
  • Entscheidung


Geben Sie Ihre Antwort ein.

Wie löst Ihre Hauptfigur schließlich das Problem?

BEGINN

Am Anfang der Geschichte (oder in der Exposition) müssen Sie den Schauplatz und die Figuren vorstellen. Vielleicht möchten Sie auch den Hauptkonflikt einführen. Dieser Teil der Geschichte ist wichtig, weil er dem Leser notwendige Hintergrundinformationen und vielleicht sogar einen ersten Einblick in die Persönlichkeit einer Figur gibt.

EINSTELLUNG

Der Schauplatz (Zeit und Ort) einer Geschichte kann sich im Laufe der Handlung ändern.

Sensorisches Detail

Zu den sensorischen Details gehören Sehen, Hören, Tasten, Riechen und Schmecken. Diese Details sind wichtig, weil sie der Umgebung Tiefe verleihen.
Nachstehend ein paar Beispiele:

  • der Geruch von frischem Brot
  • Der Duft von frisch gemähtem Gras
  • Regen, der auf die Windschutzscheibe fällt usw.

Sensorische Details

Wetter

Das Wetter ist ein wichtiges Element in Ihrer Geschichte, denn es kann die Atmosphäre und die Stimmung der Figuren stark beeinflussen.

Katastrophisches Ereignis

Enthält Ihre Geschichte eine Wetterkatastrophe? Im Folgenden finden Sie einige Vorschläge oder fügen Sie Ihre eigenen hinzu:
- Wirbelsturm, Erdbeben, Sturm, usw.

Zeit

Auch die Zeit der Erzählung kann sich ändern. Sie kann das Ereignis eines einzigen Tages beschreiben oder die Handlung eines ganzen Jahres umfassen. Vergessen Sie auf jeden Fall nicht, sie zu erwähnen.

Zeitpunkt der Handlung

Wo spielt sich die Geschichte ab?

Ihre Geschichte kann überall dort spielen, wo Ihre Fantasie Sie hinführt.
Zum Beispiel: in einem Aufzug, in einem verwunschenen Wald, usw. Vergessen Sie nicht, jedes Mal, wenn sich der Schauplatz ändert, Einzelheiten zur Umgebung zu nennen, sonst kann die Geschichte verwirrend sein. Erwähnen Sie auch die Jahreszeiten, da jede von ihnen ihr eigenes Wetter und ihre eigenen Ereignisse hat.

Standort

CHARAKTERS

Charaktere sind wesentlich für eine gute Geschichte. Normalerweise ist/sind der/die Protagonist(en) am meisten von der Handlung betroffen. Führen Sie eine Figur ein, indem Sie sich auf ihre Handlungen, Interessen und ihren Beruf konzentrieren, da das äußere Erscheinungsbild in den meisten Fällen keinen Unterschied macht.

Name des Charakters

Gib den Namen deines Charakters ein.

Andere

Füge weitere Eigenschaften/Attribute des Charakters hinzu.

Hauptziel

Was ist das Hauptziel Ihrer Figur?

das Böse bekämpfenLiebe findenseinen Feind zu besiegendie Welt beherrschenFreunde findenZeitreiseeine großartige Entdeckung machenAndere

Charaktereigenschaften

Welche Eigenschaften beschreiben die Persönlichkeit der Figur am besten? Wählen Sie bei Bedarf weitere aus:

Introvertierttreufreundlichunabhängigschnelles DenkenAbenteureridealistischlieblicheruhigRisikoträgerkreativwitzigStrengübereifrigseltsamUnbeholfenaggressivachtlosanhängendfeigegrausamtrügerischimpulsivAndere

Art des Zeichens

Wählen Sie den Typ Ihres Charakters:

Protagonist (Hauptfigur)Antagonist (Gegenspieler der Hauptfigur)Flach (stereotyper Charakter)Rund (seine/ihre Persönlichkeit entwickelt sich im Laufe der Geschichte)Statisch (entwickelt sich als Person im Laufe der Geschichte nicht weiter)Dynamisch (dramatischer Wandel der Persönlichkeit)Vertrauensperson (die Hauptfigur vertraut ihm/ihr)Foil (kontrastierende Figur, die die Persönlichkeit einer anderen Figur hervorhebt)Andere

MITTEL

In der Mitte der Geschichte fügen Sie Schichten von Komplikationen hinzu, die zum Ende führen werden. Verraten Sie mehr über die Reise der Figur. Hat sich ihre Persönlichkeit verändert? Wie haben sie die Herausforderungen gemeistert? Und während Sie den zentralen Konflikt der Geschichte aufbauen, machen Sie ihn für diese Figur persönlicher. Außerdem müssen Sie vom mittleren Akt zum letzten Akt überleiten.

HINDERDERNISSE

Es gäbe keine Spannung und keinen Nervenkitzel in Ihrer Geschichte, wenn es keine Hindernisse gäbe, die Ihrer Figur im Weg stehen.

Was hindert Ihre Figur daran, ihr Ziel zu erreichen?

Eine Geschichte ist nichts anderes als eine Figur, die eine Reihe von Schwierigkeiten überwindet, um das gewünschte Ziel zu erreichen. Hindernisse erzeugen in der Regel Spannung und Konflikte. Bei der Überwindung von Hindernissen kommt es zu einem Wachstum: Aus Schwäche wird Stärke, aus Hass wird Liebe, aus Traurigkeit wird Glück, aus Unrecht wird Recht, aus Lügen wird Wahrheit oder aus Bösem wird Gutes.

Nachfolgend ein paar Beispiele:

  • einen Meteoriten aufhalten
  • einen Mörder finden
  • Liebe finden

Hindernisse

MOTIVATION

Ihr(e) Charakter(e) braucht (brauchen) eine Motivation, um die Herausforderung(en) zu lösen.

Anderes Zeichen

Nebenfiguren können auch Motive haben, die dazu führen, dass sie mit der Hauptfigur zusammentreffen, oder die sie veranlassen, der Hauptfigur zu helfen.

Hauptfigur

Warum muss sich Ihre Figur dieser Herausforderung stellen? Was erhofft er/sie sich von der Lösung der Aufgabe?
Hier ein paar Beispiele:

  • wird in 3 Tagen heiraten
  • kann die Fehler der Vergangenheit beheben

Motivation

HERAUSFORDERUNG

Jede Geschichte hat eine Hauptfigur, die in der Regel ein Problem oder eine Herausforderung lösen muss. Die Herausforderung der Figur ist 'diejenige, die die Spannung in der Geschichte erzeugt'.

Andere Herausforderungen

Geben Sie alle anderen Herausforderungen ein, denen sich andere Figuren in der Geschichte stellen müssen.

Was sind die größten Herausforderungen in Ihrer Geschichte?

In den meisten Geschichten gibt es 3 Herausforderungen. Die Zahl 3 ist eine mystische Zahl, die Vollständigkeit symbolisiert. Versuchen Sie, sich interessante Herausforderungen auszudenken, mit denen Ihre Figur zu kämpfen hat.
Hier ein paar Beispiele:

  • Verwandelt sich nachts in einen Werwolf
  • wird in der Zeit zurückgeschickt

Herausforderungen

なぜMindomoのマインドマップテンプレートを使うのか?

マインドマップは、ブレインストーミング、概念間の関係の確立、アイデアの整理と生成に役立つ。

しかし、マインドマップのテンプレートは、特定のテーマに関する情報を含むフレームワークであり、ガイドとなる指示が含まれているため、より簡単に始めることができます。要するに、マインドマップのテンプレートは、特定のテーマのすべての要素を組み合わせた構造を確保し、あなたの個人的なマインドマップの出発点として機能します。ビジネスでも教育でも、特定のトピックに関するマインドマップを作成するための実用的なソリューションを提供するリソースです。

Mindomoは、スマートなマインドマップのテンプレートを提供します。

テンプレートにはさまざまな機能がある:

  • 記述的トピック
  • 背景テキスト付きトピック
  • デフォルト・ブランチ
  • テンプレートデータの削除

マインドマップのテンプレートは、Mindomoのビジネスアカウントや教育アカウントから選ぶこともできますし、ゼロから独自のマインドマップテンプレートを作成することもできます。どのマインドマップも、トピックの1つにさらにガイドノートを追加することで、マインドマップテンプレートマップに変換することができます。