 
                            
                        Planificación ágil es una forma de plasmar una descripción precisa del trabajo que hay que hacer. Utilice esta plantilla para hablar de planes, características y especificaciones de los proyectos ágiles. Le resultará útil si es propietario del producto.
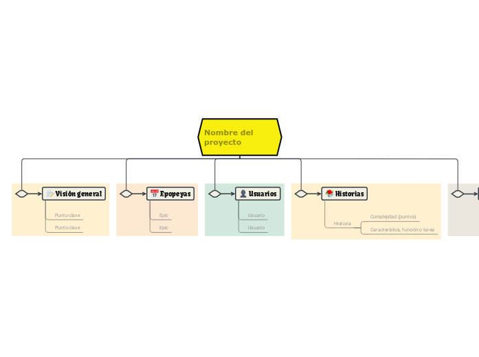
Escribe un resumen de tu proyecto, añadiendo los puntos clave.
Anote también las épicas (las grandes etapas) de un proyecto.
Añade los sprints. Son grupos de ideas de los usuarios que pueden demostrarse y utilizarse.
Escribe las historias de los usuarios y haz una lista de usuarios (personas que interactuarán con la solución). No utilices los nombres de los usuarios, sino sus funciones en función de la tarea que vayan a realizar.
Comience escribiendo el nombre de su proyecto y pulse Enter.
Los Sprints son grupos de Historias de usuario que encajan lo suficientemente bien como para ser demostradas y utilizadas. Los Sprints se definen por timeboxing, y también por lo que es práctico para entregar y utilizar.
Identifica las agrupaciones de sprints de tus historias y añádelas aquí.
Escriba una historia de usuario, con el siguiente formato:
'Como [A], necesito [B], para poder [C]'
donde:
[A] es un rol de usuario',
[B] es qué necesita hacer el usuario, y
[C] es por qué necesita hacerlo.
Característica, función o tarea
Complejidad (puntos)
Estima la complejidad relativa de esta historia, expresada en puntos de historia. Las cosas triviales son sólo un punto o dos, y la media es de unos 5 puntos.
Si te resulta difícil adivinarlo, puede que tengas que dividirlo más en historias más pequeñas.
A continuación, haz una lista de Usuarios. Estas son las personas que interactuarán con la solución que estás creando.
Los usuarios no se identifican por su nombre personal, sino por su función en relación con la tarea que realizan.
Añade un rol de Usuario y pulsa Enter.
Las epopeyas son las etapas principales de un proyecto y se dividen en sprints.
Un epic suele ser un punto de lanzamiento del producto o de entrega al cliente.
Añade una epopeya de tu proyecto.
Si tienes en mente una fecha objetivo, inclúyela en el texto del tema para mayor claridad.''
Escribe un resumen de los puntos clave de tu proyecto, que te servirá de referencia en los debates.
Añade un punto clave sobre tu proyecto.
マインドマップは、ブレインストーミング、概念間の関係の確立、アイデアの整理と生成に役立つ。
しかし、マインドマップのテンプレートは、特定のテーマに関する情報を含むフレームワークであり、ガイドとなる指示が含まれているため、より簡単に始めることができます。要するに、マインドマップのテンプレートは、特定のテーマのすべての要素を組み合わせた構造を確保し、あなたの個人的なマインドマップの出発点として機能します。ビジネスでも教育でも、特定のトピックに関するマインドマップを作成するための実用的なソリューションを提供するリソースです。
Mindomoは、スマートなマインドマップのテンプレートを提供します。
記述的トピック
背景テキスト付きトピック
デフォルト・ブランチ
テンプレートデータの削除
マインドマップのテンプレートは、Mindomoのビジネスアカウントや教育アカウントから選ぶこともできますし、ゼロから独自のマインドマップテンプレートを作成することもできます。どのマインドマップも、トピックの1つにさらにガイドノートを追加することで、マインドマップテンプレートマップに変換することができます。