テンプレート >

Weihnachtsgeschenkeliste Vorlage

Weihnachtsgeschenkeliste Vorlage

Es ist die Zeit des Jahres, in der du deine Gedanken sammeln musst, um perfekte und denkwürdige Geschenke zu machen!

Verwenden Sie diese Vorlage und Sie werden Weihnachten dieses Jahr rocken!

Schlüsselwörter: Liste, Weihnachten, Wunsch, Wünsche, Geschenk, Geschenke, Wunschliste, Wunschzettel, Urlaub, Winter, Dezember, Heiligabend, Einkaufsliste, persönliche Karte, Weihnachtsbaum, persönlich

Weihnachtsgeschenkeliste Vorlage

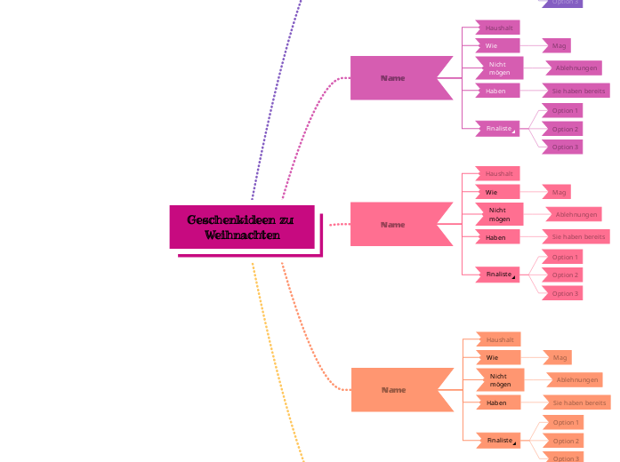
Weihnachtsgeschenkideen Vorlage

Planen Sie Ihre Weihnachtseinkäufe mit unserer Vorlage für Weihnachtsgeschenkideen. Tragen Sie einfach die Namen der Personen ein, für die Sie Geschenke kaufen möchten, fügen Sie Geschenkideen hinzu und fügen Sie Links zu Online-Shops oder Bilder ähnlicher Artikel ein. Sie können die Liste auch teilen und mit Ihrem Partner, Ihrer Familie oder Ihren Freunden zusammenarbeiten, um die Weihnachtszeit freudiger und organisierter zu gestalten.

Geschenkideen zu Weihnachten

Es ist die Zeit des Jahres, in der Sie Ihre Gedanken sammeln müssen, um perfekte und denkwürdige Geschenke zu machen!

Verwenden Sie diese Vorlage und Sie werden Weihnachten dieses Jahr rocken!

Name

Finalisten
Option 3
Option 2
Option 1
Haben
Sie haben bereits
Nicht mögen
Ablehnungen
Wie
Mag
Haushalt

なぜMindomoのマインドマップテンプレートを使うのか?

マインドマップは、ブレインストーミング、概念間の関係の確立、アイデアの整理と生成に役立つ。

しかし、マインドマップのテンプレートは、特定のテーマに関する情報を含むフレームワークであり、ガイドとなる指示が含まれているため、より簡単に始めることができます。要するに、マインドマップのテンプレートは、特定のテーマのすべての要素を組み合わせた構造を確保し、あなたの個人的なマインドマップの出発点として機能します。ビジネスでも教育でも、特定のトピックに関するマインドマップを作成するための実用的なソリューションを提供するリソースです。

Mindomoは、スマートなマインドマップのテンプレートを提供します。

テンプレートにはさまざまな機能がある:

  • 記述的トピック
  • 背景テキスト付きトピック
  • デフォルト・ブランチ
  • テンプレートデータの削除

マインドマップのテンプレートは、Mindomoのビジネスアカウントや教育アカウントから選ぶこともできますし、ゼロから独自のマインドマップテンプレートを作成することもできます。どのマインドマップも、トピックの1つにさらにガイドノートを追加することで、マインドマップテンプレートマップに変換することができます。