Sjablonen >

Aktion oder verbindendes Verb

Aktion oder verbindendes Verb

Lernen Sie, wie man Aktionsverben von verbindenden Verben unterscheidet.

Schlüsselwörter: Grammatik, Sprache, Verben, Aktionsverben, verbindende Verben

Aktion oder verbindendes Verb

Aktion oder verbindendes Verb

Lernen Sie, zwischen Aktionsverben und verbindenden Verben zu unterscheiden. Wenn Sie nicht wissen, ob Sie ein Aktions- oder ein Bindewort verwenden müssen, sehen Sie sich die Erklärungen in dieser Vorlage an. Außerdem werden sie mit den zum besseren Verständnis erforderlichen Beispielen ergänzt.

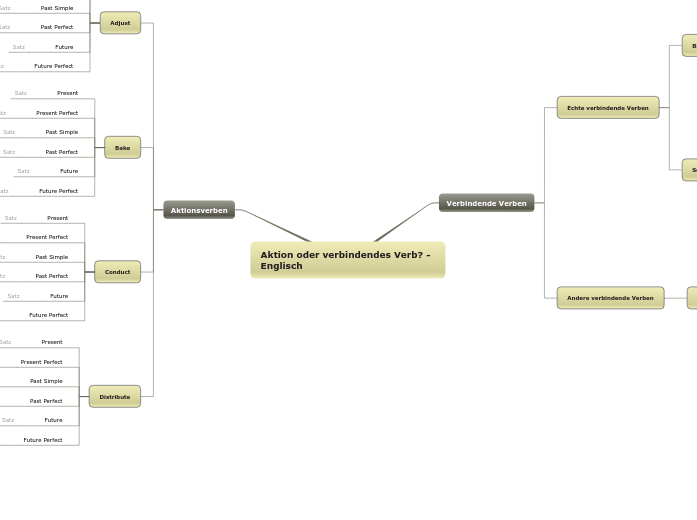
Aktion oder verbindendes Verb? -Englisch

Lernen Sie, wie man Aktionsverben von verbindenden Verben trennt.

Aktionsverben

Diese Art von Verben zeigt eine Art von Handlung auf, die eine Person, ein Tier oder ein Gegenstand ausführen kann.

Aktionsverben können auch geistige Handlungen oder Dinge, die man sehen kann sein.

Um festzustellen, welches Wort in einem Satz ein Aktionsverb ist, gehen Sie einfach jedes Wort durch und fragen Sie sich: 'Ist dies etwas, das von einer Person, einem Tier oder einem Gegenstand getan werden kann?'.

Distribute

'Distribute'

Definition: an die richtigen Ziele liefern.

Verwendung von 'distribute' im Future Perfect Tense

Schreibe einen kurzen Satz, in dem das Verb 'distribute' in dieser Zeitform verwendet wird.

Verwendung von 'distribute' im Future Simple Tense

Schreibe einen kurzen Satz, in dem das Verb 'distribute' in dieser Zeitform verwendet wird.

Verwendung von 'distribute' im Past Perfect Tense

Schreibe einen kurzen Satz, in dem das Verb 'distribute' in dieser Zeitform verwendet wird.

Verwendung von 'distribute' im Past Simple Tense

Schreibe einen kurzen Satz, in dem das Verb 'distribute' in dieser Zeitform verwendet wird.

Verwendung von 'distribute' im Present Perfect Tense

Schreibe einen kurzen Satz, in dem das Verb 'distribute' in dieser Zeitform verwendet wird.

Verwenden Sie 'distribute' im Present Simple Tense

Schreibe einen kurzen Satz, in dem das Verb 'distribute' in dieser Zeitform verwendet wird.

Conduct

'Conduct'

Definition: Geringfügige Änderungen an etwas vornehmen, damit es besser passt oder funktioniert.

Benutze 'conduct' im Future Perfect Tense

Schreibe einen kurzen Satz, in dem das Verb 'conduct' in dieser Zeitform verwendet wird.

Benutze 'conduct' im Future Simple Tense


Schreibe einen kurzen Satz, in dem das Verb 'conduct' in dieser Zeitform verwendet wird.

Benutze 'conduct' im Past Perfect Tense


Schreibe einen kurzen Satz, in dem das Verb 'conduct' in dieser Zeitform verwendet wird.

Benutze 'conduct' im Past Simple Tense


Schreibe einen kurzen Satz, in dem das Verb 'conduct' in dieser Zeitform verwendet wird.

Benutze 'conduct' im Present Perfect Tense


Schreibe einen kurzen Satz, in dem das Verb 'conduct' in dieser Zeitform verwendet wird.

Benutze 'conduct' im Present Simple Tense


Schreibe einen kurzen Satz, in dem das Verb 'conduct' in dieser Zeitform verwendet wird.

Bake

'Bake'

Definition: im Backofen garen.

Verwendung von 'bake' im Future Perfect


Schreibe einen kurzen Satz, in dem das Verb 'bake' in dieser Zeitform verwendet wird.

Verwendung von 'bake' im Future Simple Tense


Schreibe einen kurzen Satz, in dem das Verb 'bake' in dieser Zeitform verwendet wird.

Verwendung von 'bake' im Past Perfect Tense


Schreibe einen kurzen Satz, in dem das Verb 'bake' in dieser Zeitform verwendet wird.

Verwendung von 'bake' im Past Simple Tense


Schreibe einen kurzen Satz, in dem das Verb 'bake' in dieser Zeitform verwendet wird.

Verwendung von 'bake' im Present Perfect Tense


Schreibe einen kurzen Satz, in dem das Verb 'bake' in dieser Zeitform verwendet wird.

Verwendung von 'bake' im Present Simple Tense


Schreibe einen kurzen Satz, in dem das Verb 'bake' in dieser Zeitform verwendet wird.

Adjust

'Adjust'

Definition: Geringfügige Änderungen an etwas vornehmen, damit es besser passt oder funktioniert.

Verwendung von 'adjust' im Future Perfect


Schreibe einen kurzen Satz, in dem das Verb 'adjust' in dieser Zeitform verwendet wird.

Verwendung von 'adjust' im Future Simple Tense


Schreibe einen kurzen Satz, in dem das Verb 'adjust' in dieser Zeitform verwendet wird.

Verwendung von 'adjust' im Past Perfect Tense


Schreibe einen kurzen Satz, in dem das Verb 'adjust' in dieser Zeitform verwendet wird.

Verwendung von 'adjust' im Past Simple Tense


Schreibe einen kurzen Satz, in dem das Verb 'adjust' in dieser Zeitform verwendet wird.

Verwendung von 'adjust' im Present Perfect Tense


Schreibe einen kurzen Satz, in dem das Verb 'adjust' in dieser Zeitform verwendet wird.

Present

Verwendung von 'adjust' im Present Simple Tense


Schreibe einen kurzen Satz, in dem das Verb 'adjust' in dieser Zeitform verwendet wird.

Verbindende Verben

Verbindende Verben

Diese Art von Verben dient dazu:

  • eine Beziehung zwischen dem Subjekt und dem Teil des Satzes, der auf das Verb folgt, aufzeigen
  • das Subjekt mit anderen Wörtern verbinden, die es weiter identifizieren oder beschreiben
  • eine Beziehung oder einen bestehenden Zustand markieren


Wenn Sie testen wollen, ob ein Verb eine Aktion oder ein verbindendes Verb ist, müssen Sie es durch ein echtes verbindendes Verb ersetzen und sehen, ob der Satz noch einen Sinn ergibt.

Andere verbindende Verben
Resultatives Verb

Diese Verben, die auch als resultative Verben bezeichnet werden, können entweder als Aktionsverben oder als Verbindungsverben auftreten. Normalerweise funktionieren die Verben, die sich auf einen der fünf Sinne beziehen, auf diese Weise.

Geben Sie ein resultatives Verb ein

Beispiel:

  • wachsen
  • beweisen
  • schauen
  • klingen
  • riechen
  • bleiben

Future Perfect Tense

Schreiben Sie einen Satz, in dem dieses Verb in dieser Zeitform verwendet wird.

Future Simple Tense

Schreiben Sie einen Satz, in dem dieses Verb in dieser Zeitform verwendet wird.

Past Perfect Tense

Schreiben Sie einen Satz, in dem dieses Verb in dieser Zeitform verwendet wird.

Past Simple Tense

Schreiben Sie einen Satz, in dem dieses Verb in dieser Zeitform verwendet wird.

Present Perfect Tense

Schreiben Sie einen Satz, in dem dieses Verb in dieser Zeitform verwendet wird.

Present Simple Tense

Schreiben Sie einen Satz, in dem dieses Verb in dieser Zeitform verwendet wird.

Echte verbindende Verben
Seem

'Seem' ist immer ein verbindendes Verb, deshalb heißt es auch 'echtes'.

Definition: erscheinen; den Eindruck erwecken.

Verwendung von 'seem' im Future Perfect Tense


Schreibe einen kurzen Satz, in dem das Verb 'seem' in dieser Zeitform verwendet wird.

Verwendung von 'seem' im Future Simple Tense


Schreibe einen kurzen Satz, in dem das Verb 'seem' in dieser Zeitform verwendet wird.

Verwendung von 'seem' im Past Perfect Tense


Schreibe einen kurzen Satz, in dem das Verb 'seem' in dieser Zeitform verwendet wird.

Verwendung von 'seem' im Past Simple Tense


Schreibe einen kurzen Satz, in dem das Verb 'seem' in dieser Zeitform verwendet wird.

Verwendung von 'seem' im Present Perfect Tense


Schreibe einen kurzen Satz, in dem das Verb 'seem' in dieser Zeitform verwendet wird.

Verwendung von 'seem' im Present Simple Tense


Schreibe einen kurzen Satz, in dem das Verb 'seem' in dieser Zeitform verwendet wird.

Become

'Become' ist ein 'echtes' verbindendes Verb.

Definition: sich zu etwas entwickeln.

Future Perfect

Verwendung von 'become' im Future Perfect Tense


Schreibe einen kurzen Satz, in dem das Verb 'become' in dieser Zeitform verwendet wird.

Future

Verwendung von 'become' im Future Simple Tense


Schreibe einen kurzen Satz, in dem das Verb 'become' in dieser Zeitform verwendet wird.

Past Perfect

Verwendung von 'become' im Past Perfect Tense


Schreibe einen kurzen Satz, in dem das Verb 'become' in dieser Zeitform verwendet wird.

Past Simple

Verwendung von 'become' im Past Simple Tense


Schreibe einen kurzen Satz, in dem das Verb 'become' in dieser Zeitform verwendet wird.

Present Perfect

Verwendung von 'become' im Present Perfect Tense


Schreibe einen kurzen Satz, in dem das Verb 'become' in dieser Zeitform verwendet wird.

Present

Satz

Verwendung von 'become' im Present Simple Tense


Schreibe einen kurzen Satz, in dem das Verb 'become' in dieser Zeitform verwendet wird.

Waarom een Mindomo mindmap template gebruiken?

Mindmappen helpen je brainstormen, relaties leggen tussen concepten, organiseren en ideeën genereren.

Lege mindmapsjablonen bieden echter een eenvoudigere manier om aan de slag te gaan, omdat het kaders zijn die informatie bevatten over een specifiek onderwerp met begeleidende instructies. In essentie zorgen mindmapsjablonen voor de structuur die alle elementen van een specifiek onderwerp combineert en als startpunt dient voor je persoonlijke mindmap. Ze zijn een hulpmiddel om een praktische oplossing te bieden voor het maken van een mindmap over een bepaald onderwerp, zowel voor het bedrijfsleven als voor het onderwijs.

Mindomo brengt je slimme mindmap templates waarmee je moeiteloos kunt functioneren en denken.

Een sjabloon heeft verschillende functionaliteiten:

  • Beschrijvende onderwerpen
  • Onderwerpen met achtergrondtekst
  • Standaard tak
  • De sjabloongegevens verwijderen

Je kunt kiezen uit verschillende mind map templates van Mindomo's zakelijke of educatieve accounts, of je kunt je eigen mind map templates maken. Elke mindmap kan getransformeerd worden in een mindmap template map door extra notities toe te voegen aan één van de onderwerpen.