Sjablonen >

Lista de regalos de Navidad

Lista de regalos de Navidad

Es esa época del año en la que tienes que ponerte a pensar para hacer regalos perfectos y memorables.

Utiliza esta plantilla y arrasarás en Navidad este año.

Palabras clave: lista, Navidad, deseo, deseos, regalo, regalos, lista de deseos, lista de deseos, vacaciones, invierno, diciembre, Nochebuena, lista de la compra, mapa personal, árbol de Navidad, personal

Lista de regalos de Navidad

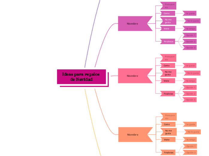
Plantilla de ideas para regalos de Navidad

Planifica tus compras navideñas con nuestra plantilla Ideas para regalos de Navidad. Sólo tienes que rellenar los nombres de las personas a las que quieres comprar regalos, añadir ideas de regalos e incluir enlaces a tiendas online o imágenes de artículos similares. También puedes compartir la lista y colaborar con tu pareja, familia o amigos para que la temporada sea más alegre y organizada.

Ideas para regalos de Navidad

Es esa época del año en la que hay que reunir ideas para hacer regalos perfectos y memorables.

Utiliza esta plantilla y arrasarás en Navidad este año.

Nombre

Finalistas
Opción 3
Opción 2
Opción 1
Visite
Ya tengo
No me gusta
No le gusta
Como
Le gusta
Presupuesto

Waarom een Mindomo mindmap template gebruiken?

Mindmappen helpen je brainstormen, relaties leggen tussen concepten, organiseren en ideeën genereren.

Lege mindmapsjablonen bieden echter een eenvoudigere manier om aan de slag te gaan, omdat het kaders zijn die informatie bevatten over een specifiek onderwerp met begeleidende instructies. In essentie zorgen mindmapsjablonen voor de structuur die alle elementen van een specifiek onderwerp combineert en als startpunt dient voor je persoonlijke mindmap. Ze zijn een hulpmiddel om een praktische oplossing te bieden voor het maken van een mindmap over een bepaald onderwerp, zowel voor het bedrijfsleven als voor het onderwijs.

Mindomo brengt je slimme mindmap templates waarmee je moeiteloos kunt functioneren en denken.

Een sjabloon heeft verschillende functionaliteiten:

  • Beschrijvende onderwerpen
  • Onderwerpen met achtergrondtekst
  • Standaard tak
  • De sjabloongegevens verwijderen

Je kunt kiezen uit verschillende mind map templates van Mindomo's zakelijke of educatieve accounts, of je kunt je eigen mind map templates maken. Elke mindmap kan getransformeerd worden in een mindmap template map door extra notities toe te voegen aan één van de onderwerpen.